Contents
Wi-linktech WLT3266H Dual Mode Bluetooth Module

Product Information
Specifications
| Identification | Parameter | Minimum | Typical | Maximum | Unit |
|---|---|---|---|---|---|
| VBAT | Power supply voltage | 3.7 | 4 | 5.5 | V |
| I3.3 | 3.3V power output capacity | – | 150 | – | mA |
| TSTR | Storage temperature range | -65 | – | – | °C |
| TOPR | Working temperature range | -20 | – | – | °C |
Product Usage Instructions
Overview
The WLT3266H dual-mode Bluetooth module, developed by Wi-linktech Communication Technologies (Shanghai) Co.,Ltd., is designed for various applications that require Bluetooth connectivity. It features a built-in Bluetooth audio protocol stack, allowing easy interconnection, data transmission, voice, music, and other Bluetooth device applications.
Functional Feature
The WLT3266H module offers the following functional features:
- Interconnection of user Bluetooth devices
- Data transmission
- Voice and music applications
Application Area
The WLT3266H module can be used in various applications including:
- Bluetooth Speaker
- Bluetooth Music Forwarder
- Car Bluetooth Handsfree
- Health Care
- Smart toys
- Intelligent Bathroom
- Intelligent Lighting
- Intelligent Electromechanical
- Intelligent Home
- Smart home appliances (household appliances, health appliances,kitchen appliances, etc.)
Electrical Characteristics
Basic Characteristics
The basic electrical characteristics of the WLT3266H module are as follows:
- Power supply voltage: 3.7V to 5.5V
- 3.3V power output capacity: 150mA
- Storage temperature range: -65°C
- Working temperature range: -20°C
IO Performance
The IO input/output electrical logic characteristics of the WLT3266H module are as follows:
| Symbol | Meaning | Low Level Input Voltage | High Level Input Voltage | Low Level Output Voltage | High Level Output Voltage |
|---|---|---|---|---|---|
| VIL | IO input characteristics | -0.3V | – | – | – |
| VIH | IO input characteristics | 0.7* VDDIO | – | – | – |
| VoL | IO output characteristics | – | – | -0.3V | – |
| VoH | IO output characteristics | – | – | – | 0.7* VDDIO |
FAQ (Frequently Asked Questions)
Q: What is the power supply voltage range for the WLT3266H module?
A: The power supply voltage range for the WLT3266H module is 3.7V to 5.5V.
Q: What are the application areas for the WLT3266H module?
A: The WLT3266H module can be used in various applications including Bluetooth Speaker, Bluetooth Music Forwarder, Car Bluetooth Handsfree, Health Care, Smart toys, Intelligent Bathroom, Intelligent Lighting, Intelligent Electromechanical, Intelligent Home, and Smart home appliances.
WLT3266H dual-mode Bluetooth module
summary
WLT3266H is an audio Bluetooth module developed by Weilingtong Company,which has a built-in Bluetooth audio protocol stack and various applications
Profile can easily achieve the interconnection, data transmission, voice, music and other applications of user Bluetooth devices.
Functional characteristics
- Complies with Bluetooth V5.1+BR+EDR+BLE specifications
- Supports Bluetooth HFP, A2DP, SPP, AVRCP
- Supports transparent/protocol data transmission mode, provides AT+instructionset configuration, supports UART communication interface, and UART interface supports DMA mode. Built in 16 bit audio DAC and 16 bit audio ADC
- Built-in Capless headphone amplifier with built-in MIC bias and amplification circuit supporting analog audio input
- Supports offline speech recognition, using the latest neural network (TDNN) algorithm with advantages such as accurate recognition and low misjudgment rate. Reliable recognition at a distance of 5 meters provides+6dbm transmission power
Receiver with -90dBm sensitivity
- Board mounted PCB antenna, customers can also connect an external antenna with a single power supply of 2.2-5.5V
- Stamp hole pins are easy and reliable to weld. Ultra small size: 13×27.2mm
- Flexible software platform, providing customized services
application area
- Bluetooth Speaker
- Bluetooth
- Music
- Forwarder
- Car
- Bluetooth
- Handsfree
- Health
- Care
- Smart toys
- Intelligent Bathroom, Intelligent Lighting, Intelligent Electromechanical, Intelligent Home
- Smart home appliances (household appliances, health appliances, kitchen appliances, etc.)
Electrical characteristics
Basic characteristics
Table 1 Electrical characteristics
| parameter | ident ifica
tion |
mini mum | typi cal | maximu m | unit |
| Power supply voltage | VBAT | 3.7 | 4 | 5.5 | V |
| 3.3V power output | I3.3 | one | MA | ||
| capacity | hundre | ||||
| d and | |||||
| fifty | |||||
| Storage | TSTR | -65 | one | ° C | |
| temperature range | hundre | ||||
| d and | |||||
| fifty | |||||
| Working temperature range | TOPR | -20 | seventy | ° C |
IO performance
Table 2. IO Input/Output Electrical Logic Characteristics
| IO input characteristics | ||||||
| symbol | meaning | mini mum | typi cal | maximum | unit | Test conditions |
|
VIL |
Low Level Input
Voltage |
-0.3 |
0.3*
VDDIO |
V |
VDDIO=3.3V |
|
|
VIH |
High Level Input
Voltage |
0.7*
VDDIO |
VDDIO+0.3 |
V |
VDDIO=3.3V |
|
| IO output characteristics | ||||||
| Vo L | Low Level output Voltage | zero point three three |
V |
VDDIO=3.3V |
||
|
Vo H |
High Level output Voltage | two point seven |
V |
VDDIO=3.3V |
||
Table 3. Internal Resistor Characteristics
|
Port |
General Output |
High Drive |
Internal Pull Up Resistor | Internal Pull Down Resistor |
Comment |
||
|
PA0, PA1 PB1, PB8~PB10 |
8mA |
24mA |
10K |
10K |
1. PB1 default pull-up 2. USBDM&USBDP default dropdown |
||
| 3. PB5 can be pulled up externally
5V |
|||||||
| PB11 PC7 | Output0 | 8mA | 24mA |
10K |
10K |
||
| Output1 | 8mA | 64mA | |||||
| PB5 | 8mA | 8mA | 10K | 10K | 4. Internal resistance accuracy ± 20% | ||
| USBDP | 4mA | 1.5K | 15K | ||||
| USBDM | 4mA | 180K | 15K | ||||
Bluetooth RFperformance
Table 4. BT Characteristics
Transmitters Basic Data Rate
| paramete r | minim um | typi cal | maxi mum | unit | Test conditions | |
| RF Transmit Power | four | six | DBm | |||
| RF Power Control Range | twent y | DB | ||||
| 20dB Bandwidth | nine hundr ed and
fifty |
KHz | 25 ℃, | |||
| +2MHz | -40 | DBm | Power Supply | |||
| Adjacent Channel | -2MHz | -38 | DBm | VBAT=5V | ||
| Transmit Power | +3MHz | -44 | DBm | 2441MHz | ||
| -3MHz | -35 | DBm | ||||
Enhanced Data Rate
| paramete r | minim um | typi cal | maxim um | unit | Test conditions | |
| Relative Power | -1 | DB | ||||
| π/4 DQPSK | DEVM RMS | six | % | |||
| Modulation Accuracy | DEVM 99% | ten | % | |||
| DEVM Peak | fifteen | % | 25 ℃, | |||
| +2MHz | -40 | DBm | Power Supply | |||
| Adjacent Channel | -2MHz | -38 | DBm | VBAT=5V | ||
| Transmit Power | +3MHz | -44 | DBm | 2441MHz | ||
| -3MHz | -35 | DBm |
Receiver
Basic Data Rate and Enhanced Data Rate
| paramete r | minim um | typi cal | maxim um | unit | Test conditions | |
| Sensitivity | -90 | DBm | ||||
| Co channel Interference Rejection | -13 | DB | ||||
| +1MHz | +5 | DB | ||||
| -1MHz | +2 | DB | 25 ℃, | |||
| +2MHz | +37 | DB | Power Supply | |||
| Adjacent Channel | -2MHz | +36 | DB | VBAT=5V | ||
| Transmit Power | +3MHz | +40 | DB | 2441MHz | ||
| -3MHz | +35 | DB | ||||
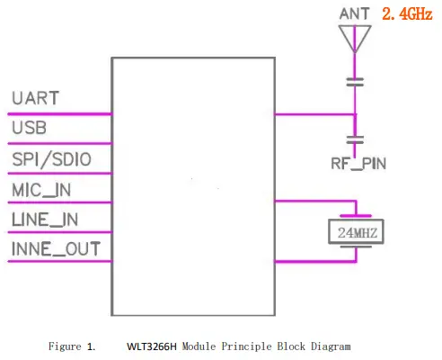
Hardware Introduction
Functional Block Diagram

There are three main parts inside the WLT3266H module:
- Bluetooth part: includes Bluetooth chip, 2.4GHz PCB antenna, and external interface.
- Speech recognition part: offline speech recognition algorithm, speech denoising algorithm, audio decoding.
- Audio part: WLT3266H integrates Audio Codec, providing analog audio input and output, digital audio input and output, headphone amplifier, etc.,supporting Bluetooth HFP, A2DP (Source and Sink) and other audio applications.
Module size and pin layout

Pin Definition
| Pin# | Name | Type | Description |
| one | UART_ TX | I/O | UART1_ TXD/AMUX0L/TOUCH0/CLKOUT0/PWMCHOH |
| two | UART_ RX | I/O | UART1_ RXD/AMUX0R/ADC0/TOUCH1/PWMCH0L |
| three | NC | – | No Connect |
| four | GND | POWER | Ground |
| five | NC | – | No Connect |
| six | PB11 | I/O | SDC Power Gate |
| seven | NC | – | No Connect |
| eight | NC | – | No Connect |
| nine | NC | – | No Connect |
| ten | Vcharge | I/O | PWM3/CAP1/UART0TXC/UAT0RXC/Charge Power 5V |
| eleven | PB1 | I/O | ADC5/TMR2/UART1RXA/Long Press Reset |
| twelve | VCC | POWER | Power supply |
| thirtee n | GND | POWER | Ground |
| fourtee n | USBDM | I/O | UART1RXD/SPI2DOB/I2C_ SDA_ A |
| fifteen | USBDP | I/O | UART1TXD/SPI2CLKB/I2C_ SCL_ A/ADC12 |
|
sixteen |
LINEIN_ L |
I/O |
AMUX2L/SD0CLKB/SPI2CLKA/CAP0/
UART2TXC/PWMCH3H |
| sevent een | LINEIN_ R | I/O | AMUX2R/SD0CMB/SPI2DOA/ADC9/UART2RXC/PWMCH3L |
| eightee n | DACL | O | DAC Left Channel |
| ninetee n | DACR | O | DAC Right Channel |
| twenty | NC | – | No Connect |
| twenty
-one |
NC | – | No Connect |
| twenty
-two |
NC | – | No Connect |
| twenty
-three |
MICROP | I | MIC Input Channel |
| twenty
-four |
PB8 | I/O | AMUX1R/SD0DAT0B/SPI2DIA/ADC8/CLKOUT1 |
| twenty
-five |
ANT | – | ExternalANTPIN |
| twenty
-six |
GND | POWER | Ground |
Table 5 Pin Definition

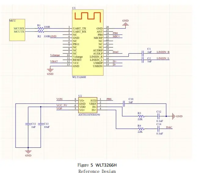
Reference schematic

Recommended

PCB layout precautions
Bluetooth operates at a frequency of 2.4GHz, and various factors should be avoided as much as possible to affect wireless transmission and reception. Pay attention to the following points:
- Avoid using metal for the product casing of the enclosure module. If the casing is metal, consider using an external antenna.
- The internal metal screws of the product should be kept away from the RF part of the module.
- The module should be placed around the motherboard, with the antenna part at the edge or corner. Copper or wiringis not allowed in the motherboard area below the module antenna.
Recommended reflux parameters
The reflux parameters can refer to the following settings:

Table 8 Reflowrecommendation parameters
| Temperature range | Time | Key parameters |
| Preheat zone (<150 ℃) | 60-120S | Ramp up rate: ≤ 2S |
| Uniform temperature zone (150-200 ℃) | 60-120S | Ramp up rate:<1S |
| Circulation zone (>217 ℃) | 40-60S | Peak: 240-260 ℃ |
| Cooling zone | Ramp down rate: 1 ℃/s ≤ Slope ≤ 4 ℃/s | |
Software applications
WLT3266H is an audio Bluetooth module that supports Audio Codec. The moduleinte grates an audio Bluetooth protocol stack, supporting various traditional Bluetooth applications and low-power Bluetooth applications. For example, HFP, A2DP, AVRCP, etc.
The WLT3266H module supports the AT+command mode of UART port for configuration and operation mode selection. For specific command details, please refer to the application documentation of the relevant WLT3266H module software.
The WLT3266H module supports customer software customization. Please contact our company for details.
Regulatory Module Integration Instructions
List of applicable FCC rules
This device complies with part 15 of the FCC Rules.
Limited module procedures
Not applicable
Summarize the specific operational use conditions
This module can be applied in remote Bluetooth Speaker, Bluetooth music transponder Car and Bluetooth hands-free Health, Wireless POS ,
Portable printer as well as smart home. The input voltage to the module should be nominally 3.7-5.5 V DC, typical value 4V DC and the ambient temperature of the module should not exceed 80°C.
RF exposure considerations
This equipment complies with FCC radiation exposure limits set forth for an uncontrolled environment. This equipment should be installed and operated with minimum distance 5mm between the radiator& your body. If the device built into a host as a portable usage, the additional RF exposure evaluation may be required as specified by 2. 1093.
FCC Radiation Exposure Statement
This modular complies with FCC RF radiation exposure limits set forth for an uncontrolled environment. This transmitter must not be co-located or operating in conjunction with any other antenna or transmitter.
Label and compliance information
If the FCC identification number is not visible when the module is installed inside another device, then the outside of the device into which the module is installed must also display a label referring to the enclosed module. This exterior label can use wording such as the following: “Contains Transmitter Module FCC ID: 2A006-WLT3266H Or Contains FCC ID: 2A006-WLT3266H”
When the module is installed inside another device, the user manual of the host must contain below warning statements.
- This device complies with Part 15 of the FCC Rules. Operation is subject to the following two conditions:
- This device may not cause harmful interference.
- This device must accept any interference received, including interference that may cause undesired operation.
- Changes or modifications not expressly approved by the party responsible for compliance could void the user’s authority to operate the equipment.
The devices must be installed and used in strict accordance with the manufacturer’s instructions as described in the user documentation that comes with the product
Additional testing, Part 15 subpart B disclaimer
The final host/module combination need to be evaluated against the FCC Part 15B criteria for unintentional radiators in order to be properly authorized for operation as a Part 15 digital device .
The host integrator installing this module into their product must ensure that the final composite product complies with the FCC requirements by a technical assessment or evaluation to the FCC rules, including the transmitter operation and should refer to guidance in KDB 996369.
Frequency spectrum to be investigated
For host products with certified modular transmitter, the frequency range of investigation of the composite system is specified by rule in Sections 15.33(a(1 through (a3, or the range applicable to the digital device, as shown in Section 15. 33 (b1 , whichever is the higher frequency range of investigation.
FCC Statement
Any Changes or modifications not expressly approved by the party responsible for compliance could void the user’s authority to operate the equipment. This device complies with part 15 of the FCC Rules.
Operation is subject to the following two conditions: (1) This device may not cause harmful interference, and (2) This device must accept any interference received, including interference that may cause undesired operatio.
Update logs
| Update date | person nel | vers ion | Update content |
| August 24, 2022 | Neve LV | V2.0 | Pin Definition |
| September 14, 2022 | Neve LV | V2.1 | Modify pin definitions and characteristic
tables |
www.wi-linktech.com
021-20255077
