Contents
SIEMENS 8EM1310 VersiCharge AC Wallbox IEC version
Legal information
Warning notice system
This manual contains notices you have to observe in order to ensure your personal safety, as well as to prevent damage to property. The notices referring to your personal safety are highlighted in the manual by a safety alert symbol, notices referring only to property damage have no safety alert symbol. These notices shown below are graded according to the degree of danger.
DANGER: indicates that death or severe personal injury will result if proper precautions are not taken.
WARNING: indicates that death or severe personal injury may result if proper precautions are not taken.
CAUTION: indicates that minor personal injury can result if proper precautions are not taken.
NOTICE: indicates that property damage can result if proper precautions are not taken. If more than one degree of danger is present, the warning notice representing the highest degree of danger will be used. A notice warning of injury to persons with a safety alert symbol may also include a warning relating to property damage.
Qualified Personnel
The product/system described in this documentation may be operated only by personnel qualified for the specific task in accordance with the relevant documentation, in particular its warning notices and safety instructions. Qualified personnel are those who, based on their training and experience, are capable of identifying risks and avoiding potential hazards when working with these products/systems.
Proper use of Siemens products
Note the following
WARNING
Siemens products may only be used for the applications described in the catalog and in the relevant technical documentation. If products and components from other manufacturers are used, these must be recommended or approved by Siemens. Proper transport, storage, installation, assembly, commissioning, operation and maintenance are required to ensure that the products operate safely and without any problems. The permissible ambient conditions must be complied with. The information in the relevant documentation must be observed.
Trademarks
All names identified by ® are registered trademarks of Siemens AG. The remaining trademarks in this publication may be trademarks whose use by third parties for their own purposes could violate the rights of the owner.
Disclaimer of Liability
We have reviewed the contents of this publication to ensure consistency with the hardware and software described. Since variance cannot be precluded entirely, we cannot guarantee full consistency. However, the information in this publication is reviewed regularly and any necessary corrections are included in subsequent editions.
Introduction
Purpose of this documentation
The Connectivity Guide is intended to describe to the target group, based on applications, how to set up communication and connectivity. To this end, the basic options of VersiCharge are demonstrated first. In the second step, we recommend options for the individual applications. We describe how to register VersiCharge in the Siemens Device Management Backend and illustrate the options for connecting VersiCharge to an operator backend. The Siemens Device Management, VersiCloud, always provides VersiCharge with the latest firmware without customers needing to take action. This ensures that all features are always available and that VersiCharge is up to date.
The operating instructions contain information on proper use of the charging station. Follow also vehicle-specific operating instructions for the respective vehicle.
Conventions
Figures in these operating instructions may deviate from the delivered device. Observe the notes labeled as follows:
Note
A note contains
- Important product information
- Information on how to handle the product
Safety instructions
General safety information
This section contains important, generally valid information on:
- Avoiding accidents or damage to property
- Application planning
- Mounting and installation
- Operation
- Maintenance and cleaning of the charging station
- Disposal
Read this section carefully and follow the safety regulations. This will minimize safety risks. Make your staff and customers aware of this section. Pass on the documentation to that group of people.
Regulations and guidelines
The section “Safety” indicates hazards and precautions, which you must observe during planning, assembly, installation, operation, and maintenance. You must also adhere to regional and national guidelines and regulations on electrical safety and accident prevention /occupational safety. Make sure you also follow the following documents and regulations:
- Regional standards and connection conditions
- Building regulations for parking lots for electric vehicles and charging stations
- Guideline of the electricity supplier
- Equipment and foundation statics
The instructions in the documentation do not replace statutory safety instructions.
Target group
The sequence of the following safety instructions is based on the use stages of the product life cycle. The description is addressed to the following groups of people:
- The operator responsible for the safe operation of the device
- Technicians who set up the device
- Electrically skilled personnel who connect and start up the device.
- Maintenance and cleaning staff who maintain the device
- Users who charge the vehicle
Qualified electricians are persons who can demonstrate a professional electrician qualification. These persons are authorized to commission, ground, and label devices, systems, and circuits in accordance with established safety practices and standards.
Areas of application of the device
- Charging electrically operated vehicles in public and semi-public areas
- Charging stations for depots, car parks, public parking areas, and retail
Intended use
The device serves to charge batteries in fully electric and plug-in hybrid electric vehicles. The charging station can be used both indoors and outdoors. Charge electric vehicles according to IEC 61851-1 and 61851-22. If the device is used for any other purpose, this is not intended use and constitutes a misuse of the device. Under the Product Liability Act, you must also plan for predictable, unreasonable, and improper use of the equipment.
Expiration of the manufacturer’s warranty due to unauthorized modifications to the device
Modifications to the device are not permitted. Non-compliance will void the manufacturer’s warranty and invalidate the approvals.
Unauthorized opening of the device
- Risk of electric shock
- Only qualified personnel may open the device. Unauthorized persons risk causing considerable property damage, serious injuries, or death.
Qualified personnel
All activities, apart from use, are to be performed by qualified personnel. Due to their qualifications, experience, and training, these people have knowledge of:
- Relevant standards and regulations
- Accident prevention regulations
They are authorized to perform the necessary activities and to detect and prevent possible dangers.
Personal protective equipment
Avoid accidents and hazardous situations. Use your personal protective equipment according to the activity you are performing, such as safety goggles, gloves, safety shoes.
Safety equipment
- To rule out hazardous conditions, it is strictly prohibited to change, remove, bypass, or override safety devices.
- Failure to follow these instructions may result in hazardous situations that could cause death or serious injury.
Risk of explosion and fire
- Do not store or use flammable liquids that produce flammable fumes, such as gasoline or ethanol, in the vicinity of the charging station. Electrostatic charge or heat generated during charging can ignite explosive and flammable liquids.
- Failure to follow these instructions may result in hazardous situations that could cause death or serious injury.
Floodwater
- If the charging unit is fully or partially submerged in water, e.g. due to backwater, flooding or heavy rain, and liquid could therefore penetrate it, take the Wallbox out of operation.
- Only qualified personnel may dry the station and check it for safe operation. Moisture or water inside the station may cause an electric shock.
Charging cable as a tripping hazard
- Make sure that the charging cable does not block an escape route or poses a tripping hazard.
- The cable could block the way out and cause injuries.
- Furthermore, in the event of a fall, the cable may be abruptly torn out of the socket and cause damage to the vehicle and the charging station.
Cleaning
- Protect the environment and use biodegradable cleaning agents to clean surfaces. Clean surfaces of the charging station using a damp cloth.
- Do not use steam jets or water jets for cleaning, as they may cause moisture or water to infiltrate the charging station. Moisture inside the charging station poses a risk of electric shock.
- Failure to follow these instructions may result in hazardous situations that could cause death or serious injury.
Security information
Siemens provides products and solutions with industrial security functions that support secure operation of plants, systems, machines, and networks. In order to protect plants, systems, machines, and networks against cyber threats, it is necessary to implement – and continuously maintain – a holistic, state-of-the-art industrial security concept. Siemens’ products and solutions constitute one element of such a concept. Operators of the charging station are responsible for preventing unauthorized access to their plants, systems, machines, and networks. Such systems, machines and components should only be connected to an enterprise network or the internet if and insofar such a connection is necessary, and only when appropriate safety measures (e.g. firewalls and/or network segmentation) are in place. Additional information on industrial safety measures can be found under (https://www.siemens.com/industrialsecurity).
Siemens’ products and solutions undergo continuous development to make them more secure. Siemens strongly recommends applying product updates as soon as they are available and using the latest product versions. Use of product versions that are no longer supported, and failure to apply latest updates may increase customer’s exposure to cyber threats. To stay informed about product updates, subscribe to the Siemens Industrial Security RSS Feed under (https://www.siemens.com/industrialsecurity).
Password
Assign a secure password during commissioning to protect the charging unit against unauthorized access. To do so, follow the current recommendations for security in the information technology for your specific device and the cloud service when selecting the password. You can find more information on acceptable passwords in the document VersiCharge AC charger mobile FAQ. (https://www.usa.siemens.com/versicharge)
Connectivity
Introduction
Two versions of VersiCharge are offered with respect to connectivity:

- Child devices are equipped with Wi-Fi, Ethernet and serial communication to connect the device to the internet or to a parent device for the internet connection.
- Parent devices also include a 3GM mobile wireless modem. This results in different possible connectivity levels, providing a variety of choices.
- Level 1 (blue/gray)
- Connectivity of VersiCharge devices via the Internet with Siemens Device Management and operator backend
- Level 2 (green)
- Connectivity between VersiCharge devices
- Level 3 (yellow)
- Connectivity with building management
- Level 1 (blue/gray)
Level 1: Connectivity to the Internet

Connectivity between VersiCharge and the Internet is possible via multiple connection channels and ensures that VersiCharge is connected to the Siemens Device Management:
- WiFi connection
- Ethernet connection
- Mobile wireless connection (only with parent devices)
- Gateway connection (router or parent devices)
The connection channels differ with respect to installation workload and costs. With sufficient signal strength, connection via WiFi is the simplest way. However, this is not always possible.
Level 2: Connectivity with one another
When using a local Wi-Fi network, we recommended connecting the devices to it, provided signal strength and quality are sufficient. If this is not possible, you can use a parent device as Wi-Fi receiver to transmit the OCPP data via Ethernet or wireless communication.
Note: The Wi-Fi signal strength must be 60 dBm or stronger.
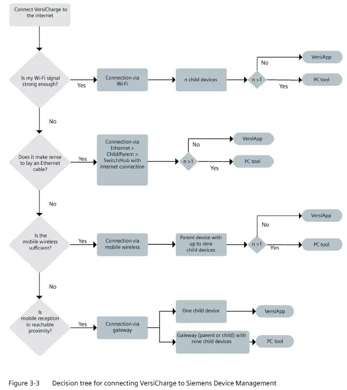
When multiple VersiCharge devices are used, this results in three scenarios that are illustrated in the following figure.
Decision tree for connecting VersiCharge to Siemens Device Management
Child devices are equipped with Wi-Fi, Ethernet and serial communication to connect the device to the internet or to a parent device for the internet connection. The following decision tree supports you in deciding how to connect VersiCharge to the Siemens Device Management.

Note
Without Internet connection, the VersiCharge Wallbox can be used, but without the following features:
- Automatic firmware update
- App use
- Status display in the VersiCharge app
- Delay function in the VersiCharge app
- OCPP connection
- Limited remote support
Applications
General information
The decision to connect the charging station to the internet depends mainly on the local conditions. The possibilities are illustrated below based on real applications. The decision on the method of connectivity to the Siemens Device Management should already be made before the installation, because further adjustments later are very difficult. The following list of applications is not exhaustive. A combination of these applications may be possible depending on the situation on location.
Note
- Parent and child devices must have at least firmware V2.111, otherwise call customer service.
- Switch on the commissioning parent device first and then the child devices, otherwise the parent hotspot will not be detected.
Installation in single-family home (garage or carport)
Introduction
As a rule, your own home provides the possibility to ensure connectivity of VersiCharge via your own home network. This requires the strength of the WiFi signal to be sufficient (see Connection via WiFi. You can install up to two VersiCharge devices in a single family home and connect them to your Wi-Fi.
Garage or carport
A smart charging unit for residential use should be connected to the home Wi-Fi network and the Siemens Device Management website to receive the latest updates for the charging unit. Siemens also offers a charging unit for residential use without communication.
There are several conceivable scenarios

- Figure 4-1: A child device that is connected via Wi-Fi signal (see Connection via WiFi or Ethernet (see Connection via Ethernet.
- WiFi connection
- Smart charging unit for residential use
- Figure 4-2: Two smart charging units for residential use, each of which is connected via the Wi-Fi signal of the home network (see Connection via WiFi).

- WiFi connection
- Smart charging unit for residential use
- Figure 4-3: Two smart charging units for residential use, each of which is connected via Ethernet to the home network (see Feasibility)

- WiFi connection
- Ethernet connection
- Smart charging units for residential use
- Figure 4-4: A parent device that is connected to the internet via mobile wireless and a commercial child device that is connected to the Wi-Fi access point of the parent device (see Feasibility)

- Parent device
- Mobile wireless connection
- Commercial child device
Multi-family homes or condominiums, townhouses and apartments
Here, we are looking at setup scenarios in outdoor areas, multi-story homes, underground parking decks and underground garages without sufficient wireless coverage. You can install commercial VersiCharge charging units in a parking deck or the garage of a multi-family home. The following scenarios are possible for establishing the connectivity of the charging stations:
- Figure 4-5: Parent or child devices that are connected via the Wi-Fi signal of the apartment or the condominium (see Connection via WiFi or via Ethernet (see Connection via Ethernet.

- WiFi connection
- Commercial parent or child devices
- Figure 4-6: A parent device that is connected to the internet via Ethernet can serve as a Wi-Fi access point for up to nine child devices. This method reduces installation costs and installation times. (see Feasibility)

- WiFi connection
- Ethernet connection
- Commercial child devices
- Parent devices
- Figure 4-7: A parent device that is connected to the internet via mobile wireless can serve as a Wi-Fi access point for up to nine child devices. (see Feasibility)

- Parent device
- Mobile wireless connection
- Commercial child devices
Installation in a company parking deck or parking lot
Introduction
Installation in a company parking deck or parking lot is considerably more challenging because a greater number of charging stations is required and the distances between the individual charging stations are increased. In addition, effects such as blocking by walls significantly influence the options for connection to the Internet.
Installations in a parking deck
When installing VersiCharge devices in a parking deck, the key challenge is signal blocking by the building. There are several possible scenarios for installing a VersiCharge in a parking deck:
- Figure 4-8: If the wireless signal strength in the parking lot is sufficient, a parent device can be installed and connected to the internet via mobile wireless. The parent device supports up to nine commercial child devices via Wi-Fi; these are located at a distance of up to 150 ft (45 meters) (line of sight) from the parent device. Walls or other obstructions reduce the Wi-Fi signal strength; this means you should conduct a location audit to ensure connectivity with the parent device (see Feasibility).

- Mobile wireless connection
- Parent device
- Commercial child devices
- Figure 4-9: If the wireless signal strength in the parking lot is not sufficient, a parent device can be installed and connected to the internet via a copper Ethernet connection. The parent device supports up to nine commercial child devices via Wi-Fi; these are located at a distance of up to 150 ft (45 meters) (line of sight) from the parent device (see Feasibility).

- Ethernet connection
- Wi-Fi connection of parent device
- Commercial child devices
Figure 4-10: If the wireless signal strength in the parking lot is not sufficient, a direct communication network can be set up via Wi-Fi or copper Ethernet. The Wi-Fi method requires a good signal strength at the location of the charging station. Walls or other obstructions reduce the Wi-Fi signal strength; this means you should conduct a location audit to ensure connectivity with the parent device. The standard Ethernet network rules apply to an Ethernet connection to a building hub/switch. The standard copper Ethernet network covers a distance of up to 328 ft (100 meters). (necessary/possible steps: Creating an account in the Siemens Device Management, Connection via WiFi, Connection via Ethernet, AUTOHOTSPOT)

- Wi-Fi connection of child device
- Commercial child devices
- Direct Ethernet connection
Installation in the parking lot
There are several possible scenarios for installing a VersiCharge in an open area, such as a large company car park:
Figure 4-11: A commercial child device works best in parking lots. It can be connected via Wi-Fi to a parent device with mobile wireless connection. The parent device supports up to nine commercial child devices via Wi-Fi; these are located at a distance of up to 150 ft (45 meters) (line of sight) from the parent device. If there are obstructions, such as trees, posts, or similar, you should check the strength of the Wi-Fi signal to ensure that a good signal strength exists between the parent device and the child devices (see Feasibility)

- Mobile wireless connection
- Parent device
- Commercial child devices
- Figure 4-12: In parking lots without mobile wireless connection, a commercial parent device can be connect to the LAN of the building via a copper Ethernet connection. The parent device supports up to nine commercial child devices via Wi-Fi; these are located at a distance of up to 150 ft (45 meters) (line of sight) from the parent device. If there are obstructions, such as trees, posts, or similar, you should check the strength of the Wi-Fi signal to ensure that a good signal strength exists between the parent device and the child devices. The standard Ethernet network rules apply to an Ethernet connection to a building hub/switch. The standard copper Ethernet network covers a distance of up to 328 ft (100 meters) (see Feasibility)

- Commercial parent device
- Wi-Fi connection to the parent device
- Ethernet connection
- Figure 4-13: In parking lots without mobile wireless connection or Ethernet, a commercial parent or child device can be connect to the Wi-Fi network of the building. If there are obstructions, such as trees, posts, or similar, you should check the strength of the Wi-Fi signal to ensure that a good signal strength exists between the devices and the Wi-Fi receiver of the building (necessary/possible steps: Creating an account in the Siemens Device Management, Connection via WiFi, Connection via Ethernet, AUTOHOTSPOT).
- Wi-Fi receiver
- Commercial parent or child devices
See also
- Connecting the VersiCharge AC charging unit to the Siemens Device Management cloud.
Connecting the VersiCharge AC charging unit to the Siemens Device Management cloud
Introduction
The scope of supply of all VersiCharge charging units includes the Siemens Device Management. It offers remote support and automatic firmware upgrades with the option of upgrading your charging units depending on your management requirements. If you want to use this service, you must activate it by creating an account. As soon as you have created the connection for your VersiCharge device(s), you register the device(s) with the Siemens Device Management. For a single VersiCharge charging unit, we recommend using the VersiCharge app on your smartphone. To commission multiple devices, you must use the “VersiCharge Configurator” tool (see Feasibility (Page 27)).
Creating an account in the Siemens Device Management
There are two options for creating an account in the Siemens Device Management.
- For a single VersiCharge charging unit, we recommend using the VersiCharge app on your smartphone.
- To commission multiple devices, use the “VersiCharge Configurator” tool. To create the account during commissioning for the end user (see Feasibility).
Selecting VersiCharge in the app
Five different connection types are offered. The preferred version must be selected:
- WiFi
- Ethernet (automatic setup)
- Ethernet (manual setup)
- SIM card (already registered)
- SIM card (not registered)
Additional information is available here (https://support.industry.siemens.com/cs/us/en/ps).
Using the charging station in offline mode
If there is no connectivity, the charging station can also work in offline mode.
Feasibility
Connection via WiFi
The local WiFi signal must have sufficient strength to connect to the Wallbox. If the WiFi signal is lower than -60 dBm, connection via WiFi is not recommended. The WiFi signal strength can be measured on a smartphone using various apps (iOS: Airport1, Android: WiFi analyzer) or using a laptop with a corresponding program (e.g.: WirelessNetView). If this is not the case, the WiFi signal can be boosted using a WiFi repeater. For the connection via WiFi, the desired network is selected and the correct password is entered using the app and registered in Siemens Device Management.
Note: Enable WiFi search in the settings of the app.
Connection via Ethernet
If the WiFi signal is insufficient, VersiCharge can be connected to the Internet via a LAN cable as an alternative. In this case, in addition to the security policies of the network, it must be considered whether the maximum length of 328 ft (100 meters) for an Ethernet connection is exceeded on site. You can find the details on the connection and the available ports in the operating instructions (see SIOS (https://support.industry.siemens.com/cs/de/en/view/109782228)). If it is not possible to connect via Ethernet or WiFi due to the conditions on site, parent devices have the option of connecting via mobile wireless.
Note: Ensure that the Ethernet cable is already connected to the LAN and that an open internet connection exists before you start the device.
Connection via mobile wireless
Connection via mobile wireless is only possible with a parent version and a booked data plan. If the mobile wireless signal is weaker than -90 dBm, a connection via mobile wireless is not recommended. There are a range of smartphone apps for testing the mobile wireless connection. In iOS, this can be done in Field Test Mode with the key combination *3001#12345#*, and the value is given under rsrp0. Under Android, the OpenSignal app can be used.
Connection via the WiFi access point of the first Wallbox
Larger installations of two or more VersiCharge devices are configured with the PC tool. In this case, the individual VersiCharge devices are commissioned one after the other via Wi-Fi, Ethernet or mobile wireless connections. More information is available in the PC tool configuration video or in the instruction (see SIOS (https://support.industry.siemens.com/cs/de/de/view/109798469/en)).
Connection to an operator backend system
Introduction
The OCPP parameters are set via the Siemens Device Management. The data stored there is then transferred to the successfully connected and registered charging station.
Integration tests with the backend operator
It is only possible to connect the VersiCharge with operator backends that have already successfully passed integration tests. This is the only way to ensure that connection to the backend system works correctly. In this integration test, the necessary parameters (such as OCPP endpoint) are stored in the Siemens Device Management. Please contact your Siemens contact partner in relation to this.
Assigning VersiCharge to the backend operator
After successful integration tests and successful registration of the VersiCharge in the Siemens Device Management, the serial number of the VersiCharge must be assigned to the certified operator backend. Please contact your Siemens contact partner in relation to this. The options offered by VersiCharge connected to an operator backend depend on the backend provider. The VersiCharge complies with the OCPP standard.
Optional: Replacing the SIM card:
It is possible to replace the SIM card of the VersiCharge. Information on how this works can be found in the enclosed operating instructions. When a non-Siemens SIM card is used, the connection for the Siemens Device Management must be made available so that service and remote updates of the firmware can be enabled. Use of the provider’s own SIM card with VPN is not intended, because no connection to the Siemens Device Management can be established in this case.
Index
C
- Connection paths, 11
- Connectivity, 11
D
- Decision tree,
VersiCharge Connectivity Guide
30 Getting Started, 12/2021, A5E51237456-AA

