Extended Digital Weight Indicator
Version 2.0
Technical Manual
© Rice Lake Weighing Systems. All rights reserved.
Rice Lake Weighing Systems® is a registered trademark of Rice Lake Weighing Systems.
All other brand or product names within this publication are trademarks or registered trademarks of their respective companies.
All information contained within this publication is, to the best of our knowledge, complete and accurate at the time of publication. Rice Lake Weighing Systems reserves the right to make changes to the technology, features, specifications and design of the equipment without notice.
The most current version of this publication, software, firmware and all other product updates can be found on our website: www.ricelake.com
Contents
Revision History
This section tracks and describes manual revisions for awareness of major updates.
| Revision | Date | Description |
| C | December 1, 2023 | Established revision history; updated certifications and approvals |
Table i. Revision Letter History
Technical training seminars are available through Rice Lake Weighing Systems. Course descriptions and dates can be viewed at www.ricelake.com/training or obtained by calling 715-234-9171 and asking for the training department.
Rice Lake continually offers web-based video training on a growing selection of product-related topics at no cost. Visit www.ricelake.com/webinars
Visit our website www.RiceLake.com
Introduction
This manual is intended for use by service technicians responsible for installing and servicing 120 Digital Weight Indicator Technical Manual digital weight indicators. This manual applies to indicators using Version 2.02 of the indicator software.
Configuration and calibration of the indicator can be accomplished using the indicator front panel keys, the EDP command set, or Version 3.0 or later of the Revolution® configuration utility. See Section 3.1 on page 14 for information about configuration methods. The Operator Card included with this manual provides basic operating instructions for users of the indicator. Please leave the Operator Card with the indicator when installation and configuration are complete.
Manuals are available from Rice Lake Weighing Systems at www.ricelake.com/manuals
Warranty information is available at www.ricelake.com/warranties
1.1 Overview
The 120 Indicator is a single-channel digital weight indicator housed in a durable plastic enclosure. The indicator front panel consists of a large (.8 in, 20 mm), six-digit, seven-segment LED display and five-button keypad. Features include:
- Drives up to four 350Ω or eight 700Ω load cells
- Supports 4- and 6-wire load cell connections
- Electronic data processing (EDP) port for full duplex, RS-232 communications at up to 38400 bps
- Printer port for output-only RS-232 and 20 mA current loop communications at up to 9600 bps
The 120 Indicator is NTEP-certified for Classes III and III L at 6,000 divisions. See Section 8.0 on page 40 for detailed specifications.
1.2 Safety
Safety Definitions:
DANGER: Indicates an imminently hazardous situation that, if not avoided, will result in death or serious injury. Includes hazards that are exposed when guards are removed.
WARNING: Indicates a potentially hazardous situation that, if not avoided, could result in serious injury or death. Includes hazards that are exposed when guards are removed.
CAUTION: Indicates a potentially hazardous situation that, if not avoided, could result in minor or moderate injury.
IMPORTANT: Indicates information about procedures that, if not observed, could result in damage to equipment or corruption to and loss of data.
General Safety
Do not operate or work on this equipment unless this manual has been read and all instructions are understood.
Failure to follow the instructions or heed the warnings could result in injury or death. Contact any Rice Lake Weighing Systems dealer for replacement manuals.
WARNING
Failure to heed could result in serious injury or death.
Some procedures described in this manual require work inside the indicator enclosure. These procedures are to be performed by qualified service personnel only.
DO NOT allow minors (children) or inexperienced persons to operate this unit.
DO NOT operate without the enclosure completely assembled.
DO NOT use for purposes other than weight taking.
DO NOT place fingers into slots or possible pinch points.
DO NOT use this product if any of the components are cracked.
DO NOT exceed the rated specification of the unit.
DO NOT make alterations or modifications to the unit.
DO NOT remove or obscure warning labels.
DO NOT submerge.
Before opening the unit, ensure the power cord is disconnected from the outlet.
1.3 Operating Modes
The 120 Indicator supports the following modes of operation:
Normal (weighing) mode
Normal mode is the weighing mode of the indicator. The indicator displays gross or net weights as required, using the LED annunciators described in Section 1.5 on page 9 to indicate scale status and the type of weight value displayed. When configuration is complete and a legal seal is affixed to the back of the indicator, this is the only mode the 120 Indicator can operate in. See Section 1.6.1 on page 10 for more information about normal mode operations.
Panel mode
Panel mode allows the time, date, consecutive number, and consecutive number start-up value to be set without entering configuration mode. To enter panel mode, press and hold the GROSS/NET key until the TIME menu is shown. See Section 1.6.2 on page 10 for more information about panel mode.
Configuration mode
Most of the procedures described in this manual require the indicator to be in configuration mode, including configuration and calibration.
To enter configuration mode, remove the large fillister head screw from the enclosure backplate. Insert non-conductive tool into the access hole and press the setup switch once. The indicator display changes to show the word CONFIG.
Test mode
Test mode provides a number of diagnostic functions, test mode is entered using the setup switch. See Section 7.7 on page 39 for more information about entering and using test mode.
1.4 Front Panel Keypad
Figure 1-1 shows the 120 Indicator keypad and LED annunciators. The symbols shown under the keys (representing up, down, enter, left, right) describe the key functions assigned in configuration and panel modes. In these modes, the keys are used to navigate through menus, select digits within numeric values, and increment/decrement values. See Section 3.1.3 on page 15 for information about using the front panel keys in configuration mode.

1.5 LED Annunciators
The 120 Indicator display uses eight LED annunciators to provide additional information about the value being displayed:
- Gr (gross) and Nt (net) annunciators are lit to show whether the displayed weight is a gross or net weight.
- Center of zero (
): Gross weight is within ±0.25 graduations of zero. This annunciator lights when the scale is zeroed. - Standstill (
): Scale is at standstill or within the specified motion band. Some operations, including tare functions and printing, can only be done when the standstill symbol is shown. - lb, kg, oz, and g annunciators indicate the units associated with the displayed value: lb=pounds, kg=kilograms, oz=ounces, g=grams.
- The displayed units can also be set to short tons (tn), metric tons (t), or NONE (no units information displayed). The lb and kg LEDs function as primary and secondary units annunciators for some combinations of primary and secondary units. If neither primary nor secondary units are lb, kg, oz, or g, the lb annunciator is lit for primary units, kg for secondary units.
Table 1-1 on page 9 shows which annunciators are used for all combinations of configured primary and secondary units. For example:
- If the primary unit is pounds (lb) and the secondary unit is kilograms (kg), the lb LED is lit for primary units, kg for secondary units.
- If the primary unit is pounds (lb) and the secondary unit is short tons (tn), the lb LED is lit for primary units, kg for secondary units. There is no LED for short tons, so the kg LED is used as the secondary units annunciator.
- If the primary unit is short tons (tn) and the secondary unit is pounds (lb), the lb LED is lit for primary units (tn), and kg is lit for secondary units (lb). Because there is no LED for short tons, the lb and kg LEDs are used as primary and secondary units annunciators.
See Section 3.2.2 on page 18 for more information about configuring primary and secondary display units.
| Primary Unit | Secondary Unit | ||||||
| lb | kg | oz | g | tn | t | none | |
| lb | lb / lb | lb / kg | lb / oz | lb / g | lb / kg | ||
| kg | kg / lb | kg / kg | kg / oz | kg / g | lb / kg | ||
| oz | oz / lb | oz / kg | oz / oz | oz / g | oz / kg | ||
| g | g / lb | g / kg | g / oz | g / g | g / kg | ||
| tn | lb / kg | lb / kg | lb / oz | lb / g | lb / lb | lb / kg | lb / kg |
| t | lb / kg | lb / lb | lb / kg | ||||
| none | lb / kg | lb / kg | lb / lb | ||||
Table 1-1. Units Annunciators, Showing Primary / Secondary LEDs Used for All Configurations
1.6 Indicator Operations
Use the following instruction for basic operation of the 120 Indicator.
1.6.1 Weighing Mode Operations
Operation instructions when in the weighing mode.
Toggle Gross/Net Mode
Press the GROSS/NET key to switch the display mode from gross to net, or from net to gross. If a tare value has been entered or acquired, the net value is the gross weight minus the tare.
Gross mode is shown by the Gross annunciator; net mode is shown by the Net annunciator.
Toggle Units
Press the UNITS key to switch between primary and secondary units. The units LED to the right of the display is lit.
Zero Scale
- In gross mode, remove all weight from the scale and wait for the standstill annunciator (
). - Press the ZERO key. The center of zero (
) annunciator lights to indicate the scale is zeroed.
Acquire Tare
- Place container on scale and wait for the standstill annunciator (
). - Press the TARE key to acquire the tare weight of the container. The indicator switches to net mode.
Remove Stored Tare Value
- Remove all weight from the scale and wait for the standstill annunciator (
). - Press the TARE key. The indicator switches to gross mode, indicating the tare value has been removed.
Print Ticket
- Wait for the standstill annunciator (
). - Press the PRINT key to send data to the serial port.
1.6.2 Panel Mode Operations
The following operations are available by placing the indicator in panel mode:
- Set time
- Set date
- Set consecutive number
- Set consecutive number start-up value
To enter panel mode, press and hold the GROSS/NET key until the TIME menu is displayed. Use the navigation keys to move around the menu; to change a value, use the navigation keys to select the digit and increment or decrement its value. Press the Enter (TARE) key to set the value and return to the menu level above. Figure 1-2 shows the structure of the panel mode menu.
NOTE: To enter a 2 digit month, the lower digit must be a “1” then the upper digit is incremented to “1”. The lower digit can then be changed to 0, 1 or 2 as required.

Installation
This section provides information for connecting load cell and serial communications cables to the 120 Indicator.
2.1 Unpacking and Assembly
Immediately after unpacking, visually inspect the 120 Indicator to ensure all components are included and undamaged. The shipping carton should contain the indicator with attached tilt stand, this manual, and a parts kit. If any parts were damaged in shipment, notify Rice Lake Weighing Systems and the shipper immediately.
The parts kit contains the items listed below:
- Capacity and identification labels
- Load cell connector (PN 82505)
- 9V power supply adapter (PN 78611 for 115 VAC units, PN 78612 for 230 VAC units)
2.2 Enclosure and Connectors
The back of the 120 Indicator enclosure provides a 3-pin power connection, 9-pin D-sub connector for communications, and an available 6-pin connector or load cell cord grip connector for load cell connection (see Figure 2-1).
The setup switch, used for placing the indicator into configuration mode, is located in the recess on the underside of the enclosure. The setup switch is protected by a cover plate and secured with a fillister head screw (not shown in Figure 2-1).

2.3 Serial Communications
The serial communications cable attaches to the male D-Sub connector, Port 1 (see Figure 2-1). Port 1 provides connections for the EDP (Electronic Data Processing) port and the printer port. Table 2-1 shows the pin assignments for Port 1.
The EDP port supports RS-232 communications only; the printer port provides either active 20 mA output or RS-232 transmission. Both ports are configured using the SERIAL menu. See Section 3.0 on page 14 for configuration information.
| Port 1 Pin | Port | Function |
| 1 | Printer | RS-232 TxD |
| 2 | EDP | RS-232 TxD |
| 3 | RS-232 RxD | |
| 4 | — | not used |
| 5 | EDP/Printer | RS-232 Ground / –20 mA OUT |
| 6 | N/C | not used |
| 7 | ||
| 8 | ||
| 9 | Printer | +20 mA OUT |
Table 2-1. Serial Connector (Port 1) Pin Assignments
2.3.1 Load Cells
Load cell wires can be wired up one of two ways depending upon which indicator model is purchased. Refer to the 6-pin connector instructions or the load cell cord grip plug instructions to connect to the load cell wires.
6-Pin Connector
The load cell or junction box cable attaches to the round 6-pin connector, Port 2 (see Figure 2-1 on page 11). Table 2-2 shows the pin assignments for Port 2.
| Port 2 Pin | Function |
| 1 | +SIG |
| 2 | +EXC |
| 3 | +SENSE * |
| 4 | –EXC |
| 5 | –SENSE * |
| 6 | –SIG |
| * For 4-wire connections, short pin 2 to pin 3, pin 4 to pin 5. | |
Table 2-2. Load Cell Connector (Port 2) Pin Assignments
Load Cell Cord Grip Plug
For models having the load cell cord grip, route cable through the load cell cord grip and tighten the cord grip. Next, remove connector J1 from the CPU board which is located in the lower right side of the CPU board. The connector plugs into a header on the board. Wire the load cell cable from the load cell or junction box to connector J1 as shown in Table 2-3.
| J1 | Function |
| 1 | –EXC |
| 2 | –SEN |
| 3 | –SIG |
| 4 | +SIG |
| 5 | +SEN |
| 6 | +EXC |
Table 2-3. J1 Pin Assignments with Load Cell Cord Grip
2.3.2 Enclosure Disassembly
CAUTION: Use a wrist strap to ground yourself and protect components from electrostatic discharge (ESD) when working inside the indicator enclosure.
If the indicator enclosure must be opened for maintenance, do the following:
- Disconnect power to the unit. Remove tilt stand.
- Remove two fillister head screws and the setup switch cover plate from back of enclosure.
- Loosen self-tapping screw at top center of back of enclosure.
- Lift up the forward edge of the rubber feet on bottom of enclosure for access to two additional self-tapping screws. Loosen both screws.
- Press down on top of back half of the enclosure to release tabs. Open enclosure by separating the housing at the top of the indicator. (CPU board is mounted to front half of enclosure; power, communications, and load cell connections all connect to the bottom of the CPU board.)
- Reverse steps to reassemble enclosure.
2.3.3 Replacement Parts
Table 2-4 lists replacement parts for the 120 Indicator.
| PN | Description |
| 78609 | CPU Board |
| 78610 | Switch panel membrane |
| 15799 | 9-pin socket for D-sub communications cable |
| 15774 | Shell for D-sub communications cable |
| 83429 | Setup switch cover plate |
| 83430 | Fillister head screw |
| 83432 | Self-tapping screw (enclosure) |
| 83431 | Rubber foot |
| 83428 | Tilt stand wing knob |
| 78949 | Optional wall-mount tilt stand |
| 78611 | 9V power supply adapter for 115V units |
| 78612 | 9V power supply adapter for 230V units |
Table 2-4. Replacement Parts
Configuration
To configure the 120 Indicator, the indicator must be placed in setup mode. The setup switch is accessed by removing the left fillister head screw on underside of the enclosure and removing the rectangular switch cover plate. Switch position is changed by inserting a screwdriver into the access hole and pressing the switch.
When the indicator is placed in setup mode, the word CONFIG is shown on the display. The CONFIG menu is the first of nine main menus used to configure the indicator. Detailed descriptions of these menus are given in Section 3.2 on page 16. When configuration is complete, return to the CONFIG menu and press the▲ (ZERO) key to exit setup mode, then replace the setup switch access screw.

3.1 Configuration Methods
The 120 Indicator can be configured by using the front panel keys to navigate through a series of configuration menus or by sending commands or configuration data to the EDP port. Configuration using the menus is described in Section 3.1.3.
Configuration using the EDP port can be accomplished using the EDP command set described in Section 5.0 on page 27 or by using the Revolution configuration utility.
3.1.1 Revolution® Configuration
The Revolution configuration utility provides the preferred method for configuring the 120 Indicator. Revolution runs on a personal computer to set configuration parameters for the indicator. When Revolution configuration is complete, configuration data is downloaded to the indicator.
Revolution supports both uploading and downloading of indicator configuration data. This capability allows configuration data to be retrieved from one indicator, edited, then downloaded to another.
To use Revolution, do the following:
- Install Revolution (Version 3.1 or later) on an IBM compatible personal computer running Windows® 98 or later. Minimum system requirements include a processor speed of at least 166MHz, 32MB of memory (64MB recommended, required for NT4, 2000, XP), and at least 40MB of available hard disk space for installation.
- With both indicator and PC powered off, connect the PC serial port to the RS-232 pins on the indicator EDP port.
- Power up the PC and the indicator. Use the setup switch to place the indicator in setup mode.
- Start the Revolution program.

Figure 3-1 shows an example of one of the Revolution configuration displays.
Revolution provides online help for each of its configuration displays. Parameter descriptions provided in this manual for front panel configuration can also be used when configuring the indicator using Revolution: the interface is different, but the parameters set are the same.
3.1.2 EDP Command Configuration
The EDP command set can be used to configure the 120 Indicator using a personal computer, terminal, or remote keyboard.
Like Revolution, EDP command configuration sends commands to the indicator EDP port; unlike Revolution, EDP commands can be sent using any external device capable of sending ASCII characters over a serial connection.
EDP commands duplicate the functions available using the indicator front panel and provide some functions not otherwise available. EDP commands can be used to simulate pressing front panel keys, to configure the indicator, or to dump lists of parameter settings. See Section 5.0 on page 27 for more information about using the EDP command set.
3.1.3 Front Panel Configuration
The 120 Indicator can be configured using a series of menus accessed through the indicator front panel when the indicator is in setup mode. Table 3-1 summarizes the functions of each of the main menus.
| Menu | Menu Function | |
| CONFIG | Configuration | Configure load cell sensitivity, grads, zero tracking, zero range, motion band, overload, sample rate, and digital fil- tering parameters. |
| FORMAT | Format | Set format of primary and secondary units, display rate. |
| CALIBR | Calibration | Calibrate indicator. See Section 4.0 on page 26 for calibration procedures. |
| SERIAL | Serial | Configure EDP and printer serial ports. |
| PROGRM | Program | Set power-up mode, regulatory mode, and consecutive number values. |
| P FORMT | Print Format | Set print format used for gross and net tickets. See Section 5.0 on page 27 for more information. |
| TIME | Time | Display and set time |
| DATE | Date | Display and set date |
| VERSION | Version | Display installed software version number. |
Table 3-1. 120 Indicator Menu Summary
Four front panel keys are used as directional keys to navigate through the menus in setup mode. The UNITS (◀ ) and PRINT ( ▶) keys scroll left and right (horizontally) on the same menu level; ZERO ( ▲) and GROSS/NET (▼ ) move up and down (vertically) to different menu levels. The TARE key (
) serves as an Enter key for selecting parameter values within the menus.
A label under each of these keys identifies the direction provided by the key when navigating through the setup menus.
To select a parameter, press ◀or▶ to scroll left or right until the desired menu group appears on the display, then press to move down to the submenu or parameter you want. When moving through the menu parameters, the default or previously selected value appears first on the display.
To change a parameter value, scroll left or right to view the values for that parameter. When the desired value appears on the display, press
to select the value and move back up one level.
NOTE: You must press
to save the selected value. The 120 does not automatically save the last-displayed value.
To edit numerical values, press
(rightmost digit will flash), then use the navigation keys to select the digit and to increment or decrement the value (see Figure 3.2). When done, press
again to save the edited value.

When editing numeric values, press
to allow numeric mode change entry, then press ◀or▶ to change the digit selected.
Press ▲or▼ to increment or decrement the value of the flashing selected digit.
Figure 3-2. Editing Procedure for Numeric Values
3.2 Menu Structures and Parameter Descriptions
The following sections provide graphic representations of the 120 Indicator menu structures. In the actual menu structure, the settings you choose under each parameter are arranged horizontally. To save page space, menu choices are shown in vertical columns. The factory default setting appears at the top of each column.
Most menu diagrams are accompanied by a table that describes all parameters and parameter values associated with that menu. Default parameter values are shown in bold type.
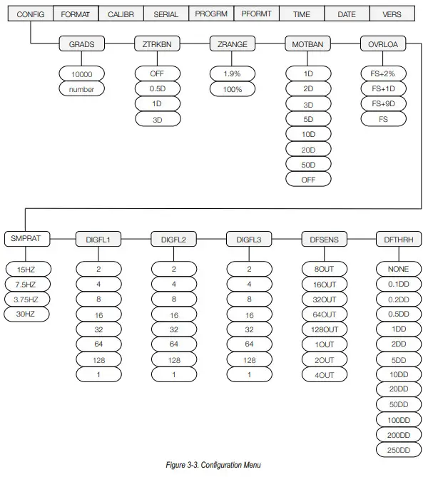
3.2.1 Configuration Menu

| Parameter | Choices | Description |
| Level 2 submenus | ||
| GRADS | 10000 number |
Graduations. Specifies the number of full scale graduations. The value entered must be in the range 1–100 000 and should be consistent with legal requirements and environmental limits on system resolution. To calculate GRADS, use the formula, GRADS = Capacity / Display Divisions. Display divisions for primary and secondary units are specified on the FORMAT menu. |
| ZTRKBN | OFF 0.5D 1D 3D |
Zero track band. Automatically zeros the scale when within the range specified, as long as the input is within the configured zero range (ZRANGE parameter). Selections are ± display divisions. Maximum legal value varies depending on local regulations. |
| ZRANGE | 1.9% 100% |
Zero range. Selects the range within which the scale can be zeroed. The 1.9% selection is ± 1.9% around the calibrated zero point, for a total range of 3.8%. Indicator must be at standstill to zero the scale. Use 1.9% for legal-for-trade applications. |
| MOTBAN | 1D 2D 3D 5D 10D 20D 50D OFF |
Motion band. Sets the level, in display divisions, at which scale motion is detected. If motion is not detected for 1 second or more, the standstill symbol lights. Some operations, including print, tare, and zero, require the scale to be at standstill. Maximum legal value varies depending on local regulations. If OFF is selected, ZTRKBN should also be set to OFF. |
| OVRLOA | FS+2% FS+1D FS+9D FS | Overload. Determines the point at which the display blanks and an out-of-range error message is displayed. Maximum legal value varies depending on local regulations. |
| SMPRAT | 15HZ 7.5HZ 3.75HZ 30HZ |
Sample rate. Selects measurement rate, in samples per second, of the analog-to-digital converter. Lower sample rate values provide greater signal noise immunity. |
| DIGFL1 DIGFL2 DIGFL3 | 2 4 8 16 32 64 1 |
Digital filtering. Selects the digital filtering rate used to reduce the effects of mechanical vibration from the immediate area of the scale. Choices indicate the number of A/D conversions that are averaged to obtain the displayed reading. A higher number gives a more accurate display by minimizing the effect of a few noisy readings, but slows down the settling rate of the indicator. See Section 7.6 on page 38 for more information on digital filtering. |
| DFSENS | 8OUT 16OUT 32OUT 64OUT 128OUT 2OUT 4OUT |
Digital filter cutout sensitivity. Specifies the number of consecutive readings that must fall outside the filter threshold (DFTHRH parameter) before digital filtering is suspended. If NONE is selected, the filter is always enabled. |
| DFTHRH | NONE 0.1DD 0.2DD 0.5DD 1DD 2DD 5DD 10DD 20DD 50DD 100DD 200DD 250DD |
Digital filter cutout threshold. Specifies the filter threshold, in display divisions. When a specified number of consecutive scale readings (DFSENS parameter) fall outside of this threshold, digital filtering is suspended. If NONE is selected, the filter is always enabled. |
Table 3-2. Configuration Menu Parameters
3.2.2 Format Menu

| Parameter | Choices | Description |
| Level 2 submenus | ||
| PRIMAR | DECPNT DSPDIV UNITS |
Specifies the decimal position, display divisions, and units used for the primary units. See Level 3 sub- menu parameter descriptions. |
| SECNDR | DECPNT DSPDIV UNITS MULT MULEXP |
Specifies the decimal position, display divisions, units, and conversion multiplier used for the secondary units. See Level 3 sub-menu parameter descriptions. |
| DSPRAT | 250MS 500MS 750MS 1SEC 1500MS 2SEC 2500MS 3SEC 4SEC 6SEC 8SEC |
Display rate. Sets the update rate for displayed values. Values are in milliseconds (MS) or seconds (SEC). |
Table 3-3. Format Menu Parameters
| Parameter | Choices | Description |
| Level 3 submenus | ||
| Primary Units (PRIMAR Parameter) | ||
| DECPNT | 888888 8.88888 88.8888 888.888 8888.88 88888.8 |
Decimal point location. Specifies the location of the decimal point or dummy zeroes in the primary unit dis- play. Value should be consistent with local legal requirements. |
| DSPDIV | 1D 2D 5D 10D 20D 50D |
Display divisions. Selects the minimum division size for the primary units displayed weight. |
| UNITS | LB KG OZ TN T G NONE |
Specifies primary units for displayed and printed weight. Values are: LB=pound; KG=kilogram; OZ=ounce; TN=short ton; T=metric ton; G=gram. |
| Secondary Units (SECNDR Parameter) | ||
| DECPNT | 88888.8 888888 8.88888 88.8888 888.888 8888.88 |
Decimal point location. Determines the location of the decimal point or dummy zeros in the secondary unit display. |
| DSPDIV | 5D 10D 20D 50D 1D 2D |
Display divisions. Selects the value of minimum division size of the displayed weight. |
| UNITS | KG OZ TN T G LB NONE |
Specifies secondary units for displayed and printed weight. Values are: KG=kilogram; OZ=ounce; TN=short ton; T=metric ton; G=gram; LB=pound. |
| MULT | 0.45359 number |
Multiplier. Specifies the conversion factor by which the primary units are multiplied to obtain the secondary units. The default is 0.45359, which is the conversion factor for changing pounds to kilograms. Use the MULEXP parameter to shift the decimal position of the multiplier. See Section 7.5 on page 37 for a list of multipliers. To toggle between primary and secondary units, press the UNITS key. |
| MULEXP | decosition | Multiplier decimal shift. Specifies a divisor used to shift the decimal position in the secondary units multiplier value. Use the left and right arrow keys to shift the decimal point within the displayed MULT value. |
3.2.3 Calibration Menu
See Section 4.0 on page 26 for calibration procedures.

| Parameter | Choices | Description |
| Level 2 submenus | ||
| WZERO | — | Display and edit the zero calibration A/D count value. DO NOT adjust this value after WSPAN has been set! |
| WVAL | 10000 test_weight |
Display and edit the test weight value. |
| WSPAN | — | Display and edit the span calibration A/D count value. |
| REZERO | — | Press Enter to remove an offset value from the zero and span calibrations. Use this parameter only after WZERO and WSPAN have been set. See Section 4.1 on page 26 for more information about using this parameter. |
Table 3-4. Calibration Menu Parameters
3.2.4 Serial Menu
See Section 7.2 on page 33 for information about the 120 Indicator serial data format.

| Parameter | Choices | Description |
| Level 2 submenus | ||
| EDP | BAUD BITS TERM | Specifies settings for baud rate, data bits, termination characters, and end-of-line delay used by the EDP port. |
| BAUD BITS TERM | Specifies settings for baud rate, data bits, termination characters, and end-of-line delay used by the printer port. | |
| Parameter | Choices | Description |
| STREAM | OFF EDP PRN |
Selects the serial port used for continuous transmission. See Section 7.2 on page 33 for information about the 120 Indicator continuous data format. |
| STMDLY | 250MS 500MS 1SEC 2SEC 4SEC 8SEC 15SEC NONE |
Stream delay. Specifies the delay, seconds (SEC) or milliseconds (MS), inserted between stream frames. |
| PRNDES | EDP PRN |
Print destination. Selects the port for data transmission when the PRINT key is pressed or the KPRINT EDP command is sent. |
| PROTCT | ENABLE DISABL |
EDP port protection. Select ENABLE to secure the EDP port from configuration changes. |
| Level 3 Submenus | EDP Port | |
| BAUD | 9600 19200 38400 1200 2400 4800 |
Baud rate. Selects the transmission speed for the EDP port. |
| BITS | 8NONE 7ODD 7EVEN 7SPACE |
Selects number of data bits and parity of data transmitted from the EDP port. |
| TERM | CR/LF CR |
Termination character. Selects termination character for data sent from the EDP port. |
| ECHO | ON OFF |
Echo. Specify whether serial commands sent to the indicator are echoed. |
| Level 3 Submenus | Printer Port | |
| BAUD | 9600 1200 2400 4800 |
Baud rate. Selects the transmission speed for the printer port. |
| BITS | 8NONE 7ODD 7EVEN 7SPACE |
Selects number of data bits and parity of data transmitted from the printer port. |
| TERM | CR/LF CR | Termination character. Selects termination character for data sent from the printer port. |
Table 3-5. Serial Menu Parameters
3.2.5 Program Menu

| Parameter | Choices | Description |
| Level 2 submenus | ||
| PWRUPM | GO DELAY |
Power up mode. In GO mode, the indicator goes into operation immediately after a brief power up display test. In DELAY mode, the indicator performs a power up display test, then enters a 30-second warm up period. If no motion is detected during the warm up period, the indicator becomes operational when the warm up period ends; if motion is detected, the delay timer is reset and the warm up period repeated. |
| REGULA | NTEP OIML CANADA NONE |
Regulatory mode. Specifies the regulatory agency having jurisdiction over the scale site. OIML, NTEP, and CANADA modes allow a tare to be acquired at any weight greater than zero. NONE allows tares to be acquired at any weight value. OIML, NTEP, and CANADA modes allow a tare to be cleared only if the gross weight is at no load. NONE allows tares to be cleared at any weight value. NTEP and OIML modes allow a new tare to be acquired even if a tare is already present. In CANADA mode, the previous tare must be cleared before a new tare can be acquired. NONE, NTEP and CANADA modes allow the scale to be zeroed in either gross or net mode as long as the cur- rent weight is within the specified ZRANGE. In OIML mode, the scale must be in gross mode before it can be zeroed; pressing the ZERO key in net mode clears the tare. |
| CONSNU | 0 number |
Consecutive numbering. Allows sequential numbering for print operations. The consecutive number value is incremented following each print operation. The initial value of this parameter is set to the start up value specified on the CONSTU parameter. Changing either CONSTU or CONSNU immediately resets the consecutive number used for printing. |
| CONSTU | 0 number |
Consecutive number start up value. Specifies the initial consecutive number (CONSNU) value used when the indicator is powered on. |
3.2.6 Print Format Menu
See Section 6.0 on page 31 for information about custom print formatting.

3.2.7 Time Menu
Time can also be set by the operator in panel mode. See Section 1.6.2 on page 10.

| Parameter | Choices | Description |
| Level 2 submenus | ||
| SHOW | HH.MM.SS | Displays current time in HH.MM.SS format |
| HOUR | hour (HH) | Set hour using 24-hour format |
| MINUTE | minute (MM) | Set minute |
| SECOND | second (SS) | Set second |
Table 3-7. Time Menu Parameters
3.2.8 Date Menu
Date can also be set by the operator in panel mode. See Section 1.6.2 on page 10.
| Parameter | Choices | Description |
| Level 2 submenus | ||
| SHOW | YY.MM.DD | Displays current date in YY.MM.DD format |
| YEAR | year (YY) | Set year (two digits, 00–99) |
| MONTH | month (MM) | Set month |
| DAY | day (DD) | Set day |
Table 3-8. Date Menu Parameters
3.2.9 Version Menu
The VERS menu is used to check the software version installed in the indicator. There are no parameters associated with the Version menu: when selected, the indicator displays the installed software version number. and the indicator model

Calibration
The 120 Indicator can be calibrated using the front panel, EDP commands, or the Revolution® configuration utility. Each method consists of the following steps:
- Zero calibration
- Entering the test weight value
- Span calibration
- Optional rezero calibration for test weights using hooks or chains.
The following sections describe the calibration procedure for each of the calibration methods.
4.1 Front Panel Calibration
To calibrate the indicator using the front panel, do the following:
- Place the indicator in configuration mode (display reads CONFIG) and remove all weight from the scale platform. If your test weights require hooks or chains, place the hooks or chains on the scale for zero calibration.
- Press ▶until the display reads CALIBR. Press▼ to go to zero calibration (WZERO).
- With WZERO displayed, press
to calibrate zero. The indicator displays *CAL* while calibration is in progress then the display goes to (WVAL). - With WVAL displayed, place test weights on the scale and press▼ to show the test weight value. Enter the actual test weight, then press
to save the value and go to span calibration (WSPAN). - With WSPAN displayed, press
to calibrate span. The indicator displays *CAL* while calibration is in progress, then the display goes to (REZERO). - The REZERO function is used to remove a calibration offset when hooks or chains are used to hang the test weights. If no other apparatus was used to hang the test weights during calibration, remove the test weights and go to Step 7.
• If hooks or chains were used during calibration, remove these and the test weights from the scale. With all weight removed, press
to rezero the scale. This function adjusts the zero and span calibration values. The indicator displays *CAL* while the zero and span calibrations are adjusted. - Press until the display reads EXIT Y, then press
to exit configuration mode.
4.2 EDP Command Calibration
To calibrate the indicator using EDP commands, the indicator EDP port must be connected to a terminal or personal computer.
See Section 2.3 on page 11 for EDP port pin assignments; see Section 5.0 on page 27 for more information about using EDP commands.
Once the indicator is connected to the sending device, do the following:
- Place the indicator in configuration mode (display reads CONFIG) and remove all weight from the scale platform. If your test weights require hooks or chains, place the hooks or chains on the scale for zero calibration.
- Send the WZERO EDP command to calibrate zero. The indicator displays *CAL* while calibration is in progress. During EDP command calibration, the *CAL* message remains on the display. The OK response is returned when calibration is complete.
- Place test weights on the scale and use the WVAL command to enter the test weight value in the following format:
- WVAL=nnnnnn<CR>
- Send the WSPAN EDP command to calibrate span. The indicator displays *CAL* while calibration is in progress.
- To remove an offset value, clear all weight from the scale, including hooks or chains used to hang test weights, then send the REZERO EDP command. The indicator displays *CAL* while the zero and span calibrations are adjusted.
- Send the KUPARROW EDP command to exit configuration mode.
EDP Commands
The 120 Indicator can be controlled by a personal computer or remote keyboard connected to the indicator EDP port. Control is provided by a set of EDP commands that can simulate front panel key press functions, display and change setup parameters,
and perform reporting functions. The EDP port provides the capability to print configuration data or to save that data to an attached personal computer. This section describes the EDP command set and procedures for saving and transferring data using the EDP port.
5.1 The EDP Command Set
The EDP command set includes key press commands, mode commands, reporting commands, the RS special function command, and parameter setting commands.
The indicator responds to most EDP commands by sending the message OK. The OK response verifies that the command was received and has been executed. (Pressing ENTER after processing a valid EDP command repeats the previous command.) If the command is unrecognized or cannot be executed, the indicator responds with ??.
The following sections list the commands and command syntax used for each of these groups.
5.1.1 Key Press Commands
Key press EDP commands (see Table 5-1) simulate pressing the front panel indicator keys. These commands can be used in both configuration and weighing mode.
| Command | Function |
| KZERO | In weighing mode, press the ZERO key |
| KGROSSNET | In weighing mode, press the GROSS/NET key |
| KTARE | In weighing mode, press the TARE key |
| KUNITS | In weighing mode, press the UNITS key |
| KPRINT | In weighing mode, press the PRINT key |
Table 5-1. Key Press EDP Commands
5.1.2 Reporting Commands
Reporting commands (Table 5-2) send specific information to the EDP port. These commands can be used in both configuration mode and normal mode.
| Command | Function |
| DUMPALL | List all parameter values |
| VERSION | Write 120 Indicator software version |
| P | Write current displayed weight with units identifier |
| RS | Reset software |
Table 5-2. EDP Reporting Commands
5.1.3 The RS Command
The RS (reset configuration) command can be used to restore all configuration parameters to their default values. Before issuing this command, the indicator must be placed in test mode (press and hold setup switch for approximately three seconds to enter test mode).
This command is equivalent to using the DEFLT function on the TEST menu. See Section 7.7 on page 39 for more information about test mode and using the TEST menu.
NOTE: All load cell calibration settings are lost when the RS command is run.
5.1.4 Parameter Setting Commands
Parameter setting commands allow you to display or change the current value for a particular configuration parameter (Tables 5-3 through 5-8).
Current configuration parameter settings can be displayed in either configuration mode or normal mode using the following syntax: command<ENTER>
Most parameter values can be changed in configuration mode only. Use the following command syntax when changing parameter values: command=value<ENTER> where value is a number or a parameter value. Use no spaces before or after the equal (=) sign. If you type an incorrect command or value, the display reads ??. Changes to the parameters are saved as they are entered but typically do not take effect until you exit configuration mode.
For example, to set the motion band parameter to 5, type the following: MOTBAND=5D<ENTER>
| Command | Description | Values |
| GRADS | Graduations | 1–100 000 |
| ZTRKBND | Zero track band | OFF, 0.5D, 1D, 3D |
| ZRANGE | Zero range | 1.9%, 100% |
| MOTBAND | Motion band | 1D, 2D, 3D, 5D, 10D, 20D, 50D, OFF |
| OVRLOAD | Overload | FS+2%, FS+1D, FS+9D, FS |
| SMPRAT | Sample rate | 15HZ, 7.5HZ, 3.75HZ, 30HZ |
| DIGFLTR1 DIGFLTR2 DIGFLTR3 | Digital filtering | 1, 2, 4, 8, 16, 32, 64, 128 |
| DFSENS | Digital filter cutout sensitivity | 2OUT, 4OUT, 8OUT, 16OUT, 32OUT, 64OUT, 128OUT |
| DFTHRH | Digital filter cutout threshold | NONE, 0.1DD, 0.2DD, 0.5DD, 1DD, 2DD, 5DD, 10DD, 20DD, 50DD, 100DD, 200DD, 250DD |
Table 5-3. CONFIG EDP Commands
| Command | Description | Values |
| PRI.DECPNT | Primary units decimal position | 8.88888, 88.8888, 888.888, 8888.88, 88888.8, 888888 |
| PRI.DSPDIV | Primary units display divisions | 1D, 2D, 5D, 10D, 20D, 50D |
| PRI.UNITS | Primary units | LB, KG, OZ, TN, T, G, NONE |
| SEC.DECPNT | Secondary units decimal position | 8.88888, 88.8888, 888.888, 8888.88, 88888.8, 888888 |
| SEC.DSPDIV | Secondary units display divisions | 1D, 2D, 5D, 10D, 20D, 50D |
| SEC.UNITS | Secondary units | LB, KG, OZ, TN, T, G, NONE |
| SEC.MULT | Secondary units multiplier | 0.00000–9999.99 |
| DSPRATE | Display rate | 250MS, 500MS, 750MS, 1SEC, 1500MS, 2SEC, 2500MS, 3SEC, 4SEC, 6SEC,
8SEC |
Table 5-4. FORMAT EDP Commands
| Command | Description | Values |
| WZERO | Zero calibration | — |
| WVAL | Test weight value | test weight value |
| WSPAN | Span calibration | — |
| REZERO | Rezero | — |
| LC.CD | Set deadload coefficient | value |
| LC.CW | Set span coefficient | value |
Table 5-5. CALIBR EDP Commands
| Command | Description | Values |
| EDP.BAUD | EDP port baud rate | 1200, 2400, 4800, 9600, 19200, 38400 |
| EDP.BITS | EDP port data bits/parity | 8NONE, 7ODD, 7SPACE, 7EVEN |
| EDP.TERM | EDP port termination character | CR/LF, CR |
| EDP.ECHO | EDP port echo | ON, OFF |
| PRN.BAUD | Printer port baud rate | 1200, 2400, 4800, 9600 |
| PRN.BITS | Printer port data bits/parity | 8NONE, 7ODD, 7SPACE, 7EVEN |
| PRN.TERM | Printer port termination character | CR/LF, CR |
| STREAM | Streaming port | OFF, EDP, PRN |
| STMDLY | Stream delay | NONE, 250MS, 500MS, 1SEC, 2SEC, 4SEC, 8SEC, 15SEC |
| PRNDEST | Print destination | EDP, PRN |
| PROTCT | EDP port protection | ENABLE, DISABLE |
Table 5-6. SERIAL EDP Commands
| Command | Description | Values |
| PWRUPMD | Power up mode | GO, DELAY |
| REGULAT | Regulatory compliance | NTEP, OIML, CANADA, NONE |
| CONSNUM | Consecutive number | 0–999 999 |
| CONSTUP | Consecutive number start-up value | 0–999 999 |
Table 5-7. PROGRM EDP Commands
| Command | Description | Values |
| WWPF | Print characters of format string | See Section 6.0 on page 31 for detailed information |
| WPF | Print hex values of format string |
Table 5-8. PFORMT EDP Commands
5.2 Saving and Transferring Data
Connecting a personal computer to the 120 Indicator EDP port allows you to save indicator configuration data to the PC or to download configuration data from the PC to an indicator. The following sections describe the procedures for these save and transfer operations.
5.2.1 Saving Indicator Data to a Personal Computer
Configuration data can be saved to a personal computer connected to the EDP port. The PC must be running a communications program such as PROCOMMPLUS® . See Section 2.3 on page 11 for information about serial communications wiring and EDP port pin assignments.
When configuring the indicator, ensure that the values set for the BAUD and BITS parameters on the SERIAL menu match the baud rate, bits, and parity settings configured for the serial port on the PC. Set the PRNDES parameter to EDP.
To save all configuration data, place the indicator in configuration mode and send the DUMPALL EDP command to the indicator. The 120 Indicator responds by sending all configuration parameters to the PC as ASCII-formatted text.
5.2.2 Downloading Configuration Data from PC to Indicator
Configuration data saved on a PC or floppy disk can be downloaded from the PC to an indicator. This procedure is useful when a number of indicators with similar configurations are set up or when an indicator is replaced.
To download configuration data, connect the PC to the EDP port as described in Section 5.2.1. Place the indicator in configuration mode and use the PC communications software to send the saved configuration data to the indicator. When transfer is complete, calibrate the indicator as described in Section 4.0 on page 26.
NOTE: Calibration settings are included in the configuration data downloaded to the indicator. If the receiving indicator is a direct replacement for another 120 Indicator and the attached scale is not changed, recalibration is not required.
When downloading configurations that include changed serial communications settings, edit the data file to place the serial communications changes at the end of the file. Communication between the PC and indicator will be lost once the indicator receives settings for baud rate (BAUD parameter) or data bits and parity (BITS parameter) that do not match those configured for the PC.
Print Formatting
The 120 Indicator print format can be edited to specify the format of the printed output when the PRINT key is pressed or when a KPRINT EDP command is received.
Each print format can be customized to include up to 300 characters of information, such as company name and address, on printed tickets. You can use the indicator front panel (PFORMT menu), EDP commands, or the Revolution® configuration utility to customize the print format.
6.1 Print Formatting Commands
Table 6-1 lists commands you can use to format the print format. Text included in the format string must be enclosed in quotation marks (hex 22). Text characters can include any ASCII character that can be printed by the output device.
| Command | Description |
| @G | Gross weight in displayed units |
| @N | Net weight in displayed units |
| @T | Tare weight in displayed units |
| @C | Consecutive number |
| @M | Conditional net and tare weights. Use the @M command in pairs to enclose the @N and @T commands. If no tare is in the system, net and tare weights are not printed. |
| @t | Time |
| @d | Date |
| @Lnn | New line (nn = number of termination characters [CR/LF or CR] ) |
| @Snn | Space (nn = number of spaces)* |
| Gross, net, and tare weights are 9 digits in length, including sign (10 digits with decimal point), followed by a space and a two-digit units identifier. Total field length with units identifier is 12 (or 13) characters. | |
| ID and consecutive number (CN) fields are 1–6 characters in length, as required. | |
Table 6-1. Print Format Commands
NOTE: The 300-character limit of the print format string includes the output field length of the print formatting commands, not the command length. For example, if the indicator is configured to show a decimal point, the @G command generates an output field of 13 characters: the 10-character weight value (including decimal point), one space, and a two-digit units identifier.
6.2 Customizing Print Formats
The following sections describe procedures for customizing the print format using the EDP port or the front panel (PFORMT menu).
6.2.1 Using the EDP Port
With a personal computer, terminal, or remote keyboard attached to the 120 Indicator EDP port, you can use the EDP command set to customize the print format string.
To view the current setting of the print format, type WWPF (to enter ASCII text) or WPF (to enter hex values) then press ENTER. The indicator responds by sending the current configuration for the print format:
Use the WWPF or WPF EDP command followed by an equals sign (=) and zero (0) to edit the print format string.
The following example shows the commands used to define a print format string for an Eltron LP-2742 printer.
WWPF=0
N
A0,0,0,3,1,2,N,”Blue Hills Transfer Co. @d @t @C”
A8,50,0,5,1,1,N,”@G”
@M A8,120,0,5,1,1,N,”@T”
A8,190,0,5,1,1,N,”@N”@M
B8,260,0,3,3,7,100,B,”@G”
P1
NOTE: The N, AxxxxxxN, Bx, and P1 commands used in the example are all Eltron printer-specific commands.
After entering the WWPF=0 or WPF=0 command, you must begin entering the print format. If no data is entered, the command times out, resulting in a blank format.
6.2.2 Using the Front Panel
If you have no access to equipment for communication through the EDP port or are working at a site where such equipment cannot be used, you can use the PFORMT menu (see Figure 6-1) to customize the print format. Using the PFORMT menu, you can edit the print format string by changing the hex values of the ASCII characters in the format string.
To edit a print format, do the following:
- In setup mode, use the navigation keys to go to the PFORMT menu. Press ▼to show the EDIT submenu.
- Press ▼again to show the print format string. Use the ◀and ▶keys to scroll through the format. The number position of each character is shown in the two digits at the left of the display, hex 00–BF.
- To edit a character, press
while the character is displayed. The rightmost digit flashes, indicating that it can be changed. Use the ▲and▼ keys to increment or decrement the value, or use the key to move to the next digit. Press to save any changes and advance to the next character in the string. - If done, press ▲to return to the EDIT submenu.
- To insert one or more characters, display the character position after which characters are to be inserted. Press▲ to return to the EDIT submenu, then press to show the INSERT parameter. Press
to insert one character; repeat presses to add more characters. Each press of the
key adds a character at the location last shown under EDIT submenu and shifts all subsequent characters to the right. Inserted characters are assigned hex value 00 (null). - To edit inserted characters, return to the EDIT submenu and make changes as described under step 3.
- To delete one or more characters, display the character to be deleted. Press▲ to return to the EDIT submenu, then press▶ twice to show the DELETE parameter. Press
to delete one character; repeat presses to delete more characters. Each press of the
key deletes a character, starting at the location last shown under EDIT submenu, then moving left to preceding characters. Each deletion shifts all subsequent characters to the left.
NOTE: Some characters cannot be displayed on the 120 Indicator front panel (see the ASCII character chart on page 35) and are shown as blanks. The 120 Indicator can send or receive any ASCII character; the character printed depends on the particular ASCII character set implemented for the receiving device.

Appendix
7.1 Error Messages
| Error Message | Description | Solution |
| _ _ _ _ _ _ (bottom LED segments lit) | Display overflow (negative) | Negative weight value too large to be displayed (< –99999) |
| _ _ _ _ _ _ (middle LED segments lit) | Overload | Weight value exceeds scale capacity |
| _ _ _ _ _ _ (top LED segments lit) | Display overflow (positive) | Positive weight value too large to be displayed (> 999999) |
Table 7-1. 120 Indicator Error Messages
7.2 Continuous Output (Stream) Format
Figure 7-1 shows the continuous output format sent to the 120 Indicator EDP or printer port when the STREAM parameter (SERIAL menu) is set to either EDP or PRN.

7.3 Front Panel Display Characters
Figure 7-2 shows the 7-segment LED character set used to display alphanumeric characters on the 120 Indicator front panel.

7.4 ASCII Character Chart
Use the decimal values for ASCII characters listed in Tables 7-2 and 7-3 when specifying print format strings on the 120 Indicator PFORMT menu. The actual character printed depends on the character mapping used by the output device. The 120 Indicator can send or receive any ASCII character value (decimal 0–255), but the indicator display is limited to numbers, upper-case, unaccented letters, and a few special characters.


7.5 Conversion Factors for Secondary Units
The 120 Indicator has the capability to mathematically convert a weight into many different types of units and instantly display those results with a press of the UNITS key.
Secondary units can be specified on the FORMAT menu using the SECNDR parameter, or by using EDP commands.
- To configure secondary units using the front panel menus, use the Table 7-4 to find the conversion multiplier for the MULT parameter. For example, if the primary unit is pounds and the secondary unit is short tons, set the MULT parameter to 000050.
Next, use the MULEXP parameter to set the decimal point position. In the example above, the conversion factor for pounds to short tons is actually 0.0005 (2000 lb x 0.0005 = 1 tn). Use the and keys to shift the decimal point to show a value of 0.00050.
Another example: If the primary unit is ounces and the secondary unit is grams, the conversion factor is 28.3495. To enter this value using the menus, first enter 283495 for the MULT parameter, then use the MULEXP parameter to adjust the decimal point to 28.3495. - To configure secondary units using EDP commands, use the Table 7-4 to find the conversion value for the SEC.MULT and command. For example, if the primary unit is pounds and the secondary unit is short tons, send the following EDP command to set the multiplier for the secondary units.
SEC.MULT= 0.00050<CR> - Units of weight other than those listed in Table 7-4 cannot be directly specified as primary or secondary units on the 120 Indicator indicator. For unlisted units of weight, specify NONE on the UNITS parameter.
NOTE: Ensure that the secondary decimal point position is set appropriately for the scale capacity in the secondary units. If the converted value requires more digits than are available, the indicator display will overflow.
For example, if the primary units are short tons, secondary units are pounds, and the secondary decimal point is set to 8888.88, the indicator will overflow if 5 tons or more are applied to the scale. With 5 tons applied, and a conversion factor of 2000, the
secondary units display needs five digits to the left of the decimal point to display the 10000 lb secondary units value.
| Primary Unit | x Multiplier | Secondary Unit |
| ounces (oz) | 28.3495 | grams |
| 0.06250 | pounds | |
| 0.02835 | kilograms | |
| pounds (lb) | 453.592 | grams |
| 16.0000 | ounces | |
| 0.45359 | kilograms | |
| 0.00050 | short tons (tn) | |
| 0.00045 | metric tons (t) | |
| short tons (tn) | 2000.00 | pounds |
| 907.185 | kilograms | |
| 0.90718 | metric tons (t) | |
| grams (g) | 0.03527 | ounces |
| 0.00220 | pounds | |
| 0.00100 | kilograms | |
| kilograms (kg) | 35.2740 | ounces |
| 1000.00 | grams | |
| 2.20462 | pounds | |
| 0.00110 | short tons (tn) | |
| 0.00100 | metric tons (t) | |
| metric tons (t) | 2204.62 | pounds |
| 1000.00 | kilograms | |
| 1.10231 | short tons (tn) |
Table 7-4. Conversion Factors
7.6 Digital Filtering
The 120 Indicator uses averaged digital filtering to reduce the effect of vibration on weight readings. Adjustable threshold and sensitivity functions allow quick settling by suspending filter averaging, allowing the weight reading to jump to the new value.
Digital filtering parameters are set using the CONFIG menu.
7.6.1 DIGFLx Parameters
The first three digital filtering parameters, DIGFL1, DIGFL2, and DIGFL3, are configurable filter stages that control the effect of a single A/D reading on the displayed weight. The value assigned to each parameter sets the number of readings received from the preceding filter stage before averaging.
The overall filtering effect can be expressed by adding the values assigned to the three filter stages:
DIGFL1 + DIGFL2 + DIGFL3
For example, if the filters are configured as DIGFL1=4, DIGFL2=8, DIGFL3=8, the overall filtering effect is 20 (4 + 8 + 8). With this configuration, each A/D reading has a 1-in-20 effect on the displayed weight value. Setting the filters to 1 effectively disables digital filtering.
7.6.2 DFSENS and DFTHRH Parameters
The three digital filters can be used by themselves to eliminate vibration effects, but heavy filtering also increases settling time.
The DFSENS (digital filter sensitivity) and DFTHRH (digital filter threshold) parameters can be used to temporarily override filter averaging and improve settling time:
- DFSENS specifies the number of consecutive scale readings that must fall outside the filter threshold (DFTHRH) before digital filtering is suspended.
- DFTHRH sets a threshold value, in display divisions. When a specified number of consecutive scale readings (DFSENS) fall outside of this threshold, digital filtering is suspended. Set DFTHRH to NONE to turn off the filter override.
7.6.3 Setting the Digital Filter Parameters
Fine-tuning the digital filter parameters greatly improves indicator performance in heavy-vibration environments. Use the following procedure to determine vibration effects on the scale and optimize the digital filtering configuration.
- In setup mode, set all three digital filters (DIGFL1, DIGFL2, DIGFL3) to 1. Set DFTHRH to NONE. Return indicator to normal mode.
- Remove all weight from the scale, then watch the indicator display to determine the magnitude of vibration effects on the scale. Record the weight below which all but a few readings fall. This value is used to calculate the DFTHRH parameter value in Step 4. For example, if a heavy-capacity scale produces vibration-related readings of up to 50 lb, with occasional spikes to 75 lb, record 50 lb as the threshold weight value.
- Place the indicator in setup mode and set the digital filters (DIGFLx) to eliminate the vibration effects on the scale. (Leave DFTHRH set to NONE.) Reconfigure as necessary to find the lowest effective values for the DIGFLx parameters.
- With optimum values assigned to the DIGFLx parameters, calculate the DFTHRH parameter value by converting the weight value recorded in Step 2 to display divisions: threshold weight value / DSPDIV In the example in Step 2, with a threshold weight value of 50 lb and a display division value of 5lb: 50 / 5lb = 10DD. DFTHRH should be set to 10DD for this example.
- Finally, set the DFSENS parameter high enough to ignore transient peaks. Longer transients (typically caused by lower vibration frequencies) will cause more consecutive out-of-band readings, so DFSENS should be set higher to counter low frequency transients.
- Reconfigure as necessary to find the lowest effective value for the DFSENS parameter.
7.7 Test Mode
In addition to normal and setup modes, test mode provides a number of diagnostic functions for the 120 Indicator, including:
- Display raw A/D count
- Display digital filter raw counts
- Reset configuration parameters to default values
- Transmit test character (“U”) from serial port
- Display characters received by serial port
To enter test mode, press and hold the setup switch. After about three seconds, the test mode display automatically shifts to the first test menu function, A/DTST.
Figure 7-3 shows the Test Menu structure. Note that, because the Test Menu functions are all on a single menu level, the GROSS/NET ( ) key has no function. Press the ZERO ( ) key to exit test mode.
Table 7-5 on page 39 summarizes the test menu functions.

| Function | Description |
| A/DTST | Display A/D test Press and hold Enter key to display raw count from A/D converter. |
| FILTR1 FILTR2 FILTR3 | Display filtered raw count for digital filters 1–3 |
| DEFLT | Default parameters Press setup switch and Enter key at the same time to reset configuration and calibration parameters to factory default values. Load cells must be recalibrated before using the indicator (see Section 4.0 on page 26). |
| XMT U | Transmit “U” Press and hold Enter key to send ASCII “U” characters (decimal 85) from the serial port. |
| ECHO R | Echo received characters When Ready is displayed, press the Enter key to view characters received at serial port. The first two digits show the order of the character received (see diagram) ![]() |
Table 7-5. Test Menu Functions
Specifications
Power
Line Voltages: 115 or 230 VAC
Frequency: 50 or 60 Hz
Power Consumption:
15 mA @ 115 VAC (2 W)
8 mA @ 230 VAC (2 W)
Main Circuit:
Input Voltage8.0–12.0 VDC
Maximum Current250 mA
| Analog Specifications | |
| Full Scale Input Signal | Up to 22.5 mV |
| Excitation Voltage | 5 ± 0.3 VDC, 4 x 350¾ or 8 x 700Ω load cells |
| Sense Amplifier | Differential amplifier with 4- and 6-wire sensing |
| Analog Signal | Sensitivity0.15 mV/graduation minimum, 1.0 mV/grad recommended |
| Input Impedance | 200 M¾, typical |
| Noise (ref to input) | 0.3 μV p-p with digital filters at 4-4-4 |
| Internal Resolution | 1 677 000 counts |
| Display Resolution | 999 999 dd |
| Measurement Rate | Up to 30 measurements/sec |
| Input Sensitivity | 0.6 nV per internal count |
| System Linearity | Within 0.01% of full scale |
| Zero Stability | 150 nV/°C, maximum |
| Span Stability | 3.5 ppm/°C, maximum |
| Calibration Method | Software, constants stored in EEPROM |
| Common Mode | Voltage+1.5 to +3.5 V, referred to zero voltage |
| Common Mode | Rejection130 dB minimum @ 50 or 60 Hz |
| Normal Mode | Rejection90 dB minimum @ 50 or 60 Hz |
| IRFI Protection | Signal, excitation, and sense lines protected by capacitor bypass |
| Digital Specifications | |
| Microcomputer | Intel MCS-52 with 16K EEPROM @ 18.432 MHz |
| Digital Filters | 3 filters, software selectable |
| Environmental | |
| Legal Operating | 14 to 104°F (–10 to 40°C) |
| Temperature Industrial Operating | 14 to 122°F (–10 to 50°C) |
| Temperature Storage Temperature | -25 to 158°F (–25 to 70°C) |
| Humidity | 0–95% relative humidity |
| Altitude | 2000 m (6500 ft) maximum |
| Both Ports | 7 or 8 data bits; even, odd, space, or no parity |
| Operator Interface | |
| Display | 6-digit LED display. 7-segment, 0.8 in (20 mm) digits |
| LED annunciators | Gross, net, center of zero, standstill, lb/primary units, kg/secondary units, oz, g |
| Keyboard | 5-key flat membrane panel |
Enclosure
Enclosure Dimensions

| A = | 7.32” (1863 mm) |
| B = | 6.06” (154 mm) |
| C = | 3.74” (95 mm) |
| D = | 1.65” (42 mm) |
| E = | 4.76” (121 mm) |
| Weight | 0.9 lb (0.4 Kg) |
| Rating/Material | ABS plastic |
Certifications and Approvals
NTEP
CoC Number03-059A1
Accuracy ClassIII/IIIL nmax : 10 000
| Measurement | Measurement Canada |
| Canada | Approval : AM-5517 |
| Approved | Accuracy Class III/IIIL nmax : 10 000 |
OIML
Approval: TC6736 nmax : 10 000
Power Adapter
Visit our website www.RiceLake.com
© Rice Lake Weighing Systems Content subject to change without notice.
230 W. Coleman St.
Rice Lake, WI 54868
USA USA: 800-472-6703
International: +1-715-234-9171
www.ricelake.com
December 1, 2023
PN 76699 Rev C
