Contents
QRP Labs PCB Rev 2 Multi-Band Transceiver Kit

Product Information
Specifications
- Model: Rev 2 PCB QMX
- Power Supplies: 1
- Microcontroller and Digital Sections: 2
- LCD and Controls Boards: 3
- Receiver: 4
- Transmitter: 5
Product Usage Instructions
Power Supplies
The power supplies section provides the necessary power to operate the Rev 2 PCB QMX. Ensure that the power supply is connected securely and matches the required voltage and current specifications mentioned in the user manual.
Microcontroller and Digital Sections
- The microcontroller and digital sections are responsible for controlling the functionality of the Rev 2 PCB QMX. Handle these sections with care and avoid any physical damage.
- If any issues arise with the microcontroller or digital sections, refer to the troubleshooting section of the user manual.
LCD and Controls Boards
- The LCD and control boards provide the interface for interacting with the Rev 2 PCB QMX. The LCDs have relevant information, while the control boards allow you to navigate through menus and adjust settings.
- Familiarize yourself with the controls and refer to the user manual for specific instructions on using the LCD and control boards.
Receiver
- The receiver section is responsible for receiving signals from external devices. Ensure that the receiver is properly connected and positioned to receive signals effectively.
- In case of poor signal reception, check for any interference or obstructions and make necessary adjustments.
Transmitter
- The transmitter section allows the Rev 2 PCB QMX to send signals to external devices. Ensure that the transmitter is properly connected and positioned for optimal signal transmission.
- If you encounter any issues with the transmitter, refer to the troubleshooting section of the user manual.
FAQ (Frequently Asked Questions)
Q: How do I connect the power supply?
- A: To connect the power supply, locate the designated power input port on the Rev 2 PCB QMX and plug in the power supply securely.
- Ensure that the voltage and current specifications of the power supply match the requirements mentioned in the user manual.
Q: What should I do if the LCD is not functioning?
- A: If the LCD is not functioning, first check if it is properly connected to the control board. Ensure that all connectors are securely attached.
- If the issue persists, consult the troubleshooting section of the user manual for further assistance.
Q: How can I improve signal reception?
- A: To improve signal reception, ensure that the receiver is positioned in an area free from obstructions or interference. Check for any nearby electronic devices that may be causing interference and try repositioning the receiver accordingly.
- Additionally, refer to the user manual for any specific instructions on optimizing signal reception.
Q: Can I use a different power supply with the Rev 2 PCB QMX?
- A: It is recommended to use the specified power supply mentioned in the user manual. Using a different power supply may lead to improper functioning or damage to the product.
- If you need to use a different power supply, ensure that it meets the voltage and current specifications mentioned in the user manual.
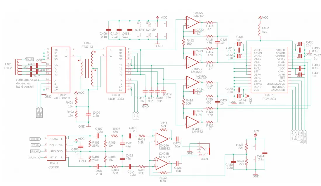
Rev 2 PCB QMX Schematics
Note, that component numbering indicates the page number of the schematics; e.g. all components numbered 1xx are on page 1, etc. R106, for example, is on schematics page 1.
Power supplies
Microcontroller and digital sections

LCD and control boards

Receiver

Transmitter

