
World’s Leading Solar Controllers & Inverters

Solar Charging System Controller
Installation, Operation, and Maintenance Manual

www.morningstarcorp.com
MODELS
PS-15
PS-30
PS-15M
PS-30M![]()
Contents
PS-15 Solar Charging System Controller
DIMENSIONS [inches (millimeters)]

| SPECIFICATION SUMMARY | ||
| PS-15 / PS-15M | PS-30 / PS-30M | |
| Nominal Battery voltage | 12 or 24V | 12 or 24V |
| Max. PV Open- Circuit Voltage* | 30 or 60V | 30 or 60V |
| Max. Battery Charging Current | 15A | 30A |
| Rated Load Current | 15A | 30A |
*Array voltage should never exceed this limit
IMPORTANT SAFETY INSTRUCTIONS
SAVE THESE INSTRUCTIONS.
This manual contains important safety, installation, operating and maintenance instructions for the ProStar solar controller.
The following symbols are used throughout this manual to indicate potentially dangerous conditions or mark important safety instructions:
WARNING: Indicates a potentially dangerous condition. Use extreme caution when performing this task.
CAUTION: Indicates a critical procedure for safe and proper operation of the controller.
NOTE: Indicates a procedure or function that is important to the safe and proper operation of the controller.
Safety Information
- Read all of the instructions and cautions in the manual before beginning installation.
- There are no user serviceable parts inside the ProStar. Do not disassemble or attempt to repair the controller.
WARNING: Risk Of Electrical Shock.
NO POWER OR ACCESSORY TERMINALS ARE ELECTRICALLY ISOLATED FROM DC INPUT, AND MAY BE ENERGIZED WITH HAZARDOUS SOLAR VOLTAGE. UNDER CERTAIN FAULT CONDITIONS, BATTERY COULD BECOME OVER-CHARGED. TEST BETWEEN ALL TERMINALS AND GROUND BEFORE TOUCHING.
WARNING: THE COMMUNICATIONS PORT IS CONSIDERED TO BE DVC B. AN EXTERNAL ISOLATOR IS REQUIRED IF IT IS TO BE CONNECTED TO A DVC A CIRCUIT.
- External solar and battery disconnects are required.
- Disconnect all sources of power to the controller before installing or adjusting the ProStar.
- There are no fuses or disconnects inside the ProStar Do not attempt to repair.
Installation Safety Precautions
WARNING: This unit is not provided with a GFDI device. This charge controller must be used with an external GFDI device as required by the Article 690 of the National Electrical Code for the installation location.
- Mount the ProStar indoors. Prevent exposure to the elements and do not allow water to enter the controller.
- Install the ProStar in a location that prevents casual contact. The ProStar heatsink can become very hot during operation.
- Use insulated tools when working with batteries.
- Avoid wearing jewelry during installation.
- The battery bank must be comprised of batteries of same type, make, and age.
- UL/IEC 62109 certified for use in negative ground or floating systems only.
- Do not smoke near the battery bank.
- Power connections must remain tight to avoid excessive heating from a loose connection.
- Use properly sized conductors and circuit interrupters.
- The grounding terminal is located in the case, and is identified by the symbol below:
Ground Symbol - This charge controller is to be connected to DC circuits only. These DC connections are identified by the symbol below:
Direct Current Symbol
The ProStar controller must be installed by a qualified technician in accordance with the electrical regulations of the country of installation.
A means of disconnecting all power supply poles must be provided. These disconnects must be incorporated in the fixed wiring.
The ProStar negative power terminals are common, and must be grounded as instructions, local codes, and regulations require.
A permanent, reliable earth ground must be established with connection to the ProStar ground terminal.
The grounding conductor must be secured against any accidental detachment.
Battery Safety
WARNING: A battery can present a risk of electrical shock or burn from large amounts of short-circuit current, fire, or explosion from vented gases. Observe proper precautions.
WARNING: Risk of Explosion.
Proper disposal of batteries is required.
Do not dispose of batteries in fire. Refer to local regulations or codes for requirements.
CAUTION: When replacing batteries, use properly specified number, sizes, types, and ratings based on application and system design.
CAUTION: Do not open or mutilate batteries. Released electrolyte is harmful to skin, and may be toxic.
- Servicing of batteries should be performed, or supervised, by personnel knowledgeable about batteries, and the proper safety precautions.
- Be very careful when working with large lead-acid batteries. Wear eye protection and have fresh water available in case there is contact with the battery acid.
- Remove watches, rings, jewelry and other metal objects before working with batteries.
- Wear rubber gloves and boots
- Use tools with insulated handles and avoid placing tools or metal objects on top of batteries.
- Disconnect charging source prior to connecting or disconnecting battery terminals.
- Determine if battery is inadvertently grounded.
If so, remove the source of contact with ground.
Contact with any part of a grounded battery can result in electrical shock. The likelihood of such a shock can be reduced if battery grounds are removed during installation and maint enance (applicable to equipment and remote battery supplies not having a grounded supply circuit). - Carefully read the battery manufacturer’s instructions before installing / connecting to, or removing batteries from, the ProStar.
- Be very careful not to short circuit the cables connected to the battery.
- Have someone nearby to assist in case of an accident.
- Explosive battery gases can be present during charging. Be certain there is enough ventilation to release the gases.
- Never smoke in the battery area.
- If battery acid comes into contact with the skin, wash with soap and water. If the acid contacts the eye, flood with fresh water and get medical attention.
- Be sure the battery electrolyte level is correct before starting charging. Do not attempt to charge a frozen battery.
- Recycle the battery when it is replaced.
GENERAL INFORMATION
2.1 Overview
Thank you for choosing the ProStar solar charge controller.
The ProStar battery charging process has been optimized for long battery life and improved system performance. Self-diagnostics and electronic error protections prevent damage when installation mistakes or system faults occur. The controller also features eight (8) adjustable settings switches, a communication port, and terminals for remote battery temperature and voltage measurement.
Please take the time to read this operator’s manual to become familiar the many benefits the ProStar can provide for your PV systems, for example:
- Rated for 12 or 24 Volt systems, and 15 or 30 Amps of charging current
- Fully protected with automatic and manual recovery
- Seven standard charging programs selectable with DIP switches
- Continuous self-testing with fault notification
- LED indications and optional meter monitoring
- Terminals sized for #14-6 AWG (2.5-16 mm 2) wire
- Includes battery voltage sense terminals
- Optional remote battery temperature sensor
- 5-year warranty (see Section 6.0)
2.2 Regulatory Information
NOTE: This section contains important information on regulatory requirements.
ProStar controllers comply with the following European (ENs) standards:
- Immunity: EN 61000-4-3: 2006
EN 61000- 4-6: 2009 - Immunity: EN 61000-6-2: 2005/AC:2005 EMC
- Emissions: EN 61000-6-4: 2007 +A1:2011 EMC
FCC Requirements:
This device complies with Part 15 of the FCC rules. Operation is subject to the following two conditions: (1) This device may not cause harmful interference, and, (2) this device must accept any interference received, including interference that may cause undesired operation.
Changes or modifications not expressly approved by Morningstar, for compliance, could void the user’s authority to operate the equipment.
NOTE: This equipment has been tested and found to comply with the limits for a Class B digital device, pursuant to Part 15 of the FCCrules. These limits are designed to provide reasonable protection against harmful interference in a residential installation. This equipment generates, uses, and can radiate radio frequency energy and, if not installed and used in accordance with the instruction manual, may cause harmful interference to radio communication.
However, there is no guarantee that interference will notoccur in a particular installation. If this equipment does cause harmful interference to radio or television reception, which can be determined by turning the equipment on and off, the user is encouraged to try to correct the interference by one or more of the followingmeasures:
- Re-orient or relocate the receiving antenna.
- Increase the separation between the equipment and receiver.
- Connect the equipment into an outlet on a circuit different from that to which the receiver is connected.
- Consult the dealer, or an experienced radio/TV technician for help.
This Class B digital apparatus complies with Canadian ICES-003.
2.3 Features
The features of the ProStar are shown in Figures 2-1, 2.2 and 2.3 below. An explanation of each feature follows.

- Charging Status / Error LED
Shows charging current and error condition statuses. - Heatsink
Aluminum heatsink (underneath) to dissipate controller heat (the ProStar is 100% passively cooled for reliability) - Meter Display (optional)
Digital LCD monitoring and programming display - Battery Status / Fault LED Indicators
Three state of charge (SOC) LED indicators show charging status and controller faults - Solar Positive and Negative Terminals
Power connections for Solar (+) and (-) cable terminations - Battery Positive and Negative Terminals
Power connections for Battery (+) and (-) cable terminations - Load Positive and Negative Terminals
Power connections for Load (+) and (-) cable terminations - Local Temperature Sensor
Compensates charging based on ambient temperature, in absence of Remote Temperature Sensor - Meter Directional Buttons
Used to navigate throughout the meter map - DIP Switches
Eight (8) settings switches to configure operation of the ProStar - MeterBus TM Port
RJ-11 socket for Morningstar MeterBusTM network connections - Battery Sense Terminals
Connection points for battery voltage sensing wires - Remote Temperature Sensor Terminals (RTS)
Connection points for a Morningstar RTS to remotely monitor battery temperature - Push-button (non-metered version)
Initiates manual Equalization, clears any faults or reminders, conducts a lighting test, restores settings to factory default - Removable Terminal Cover
Cover protects circuit board and termination points
2.4 Optional Accessories
The following accessories are available for purchase separately from your authorized Morningstar dealer:
Remote Temperature Sensor (Model: RTS)
The RTS measures battery temperature for accurate temperature compensation and is recommended when the ambient battery temperature differs from the ambient controller temperature by +/- 5º C or more.
An RTS can be attached to the ProStar at any time.
The ProStar will automatically use the RTS for battery temperature compensation when installed. The standard cable length is 33 ft (10m), and can be extended to 100 ft (30m) if required. Installation instructions are provided with the RTS.
NOTE: The use of a Remote Temperature Sensor (RTS) is strongly recommended. Controller location, air flow, and system power can drastically affect the local temperature sensor reading.
An RTS will provide optimal charging performance.
RM-1 Meter
A remote meter for monitoring system variables, for use through the ProStar Meterbus port.
Ground-fault Protection Device (GFPD-150V)
The GFPD-150V detects power source ground faults and interrupts current as required by the US National Electrical Code.
Communications Support:
Ethernet MeterBus Converter (EMC-1)
This product is an Ethernet gateway that provides web monitoring services, a Modbus TCP/IP server, and a local web page server. End users can collect information about their off-grid PV system remotely.
One EMC-1 supports all products with MeterBus ports by bridging MODBUS TCP/IP requests to serve LiveView pages for each product.
USB Communications Adapter (UMC-1)
A modular unit that uses a USB-B plug, usually from a USB A-B computer cable, and an RJ-11 plug to connect with a Morningstar controller’s MeterBus port, for monitoring and programming using MSView PC software.
PC MeterBus AdapterTM (Model: MSC)
The MSC converts the MeterBus RJ-11 electrical interface to an isolated standard RS-232 interface which enables communication between the ProStar and a PC. The MSC can be used for programming custom charging set-points, and for logging data in MSView. See Section 4.5 for more information on programming.
INSTALLATION INSTRUCTIONS
3.1 General Installation Notes
- Read through the entire installation section first before beginning installation.
- Do not install in locations where water can enter the controller.
- Loose power connections and/or corroded wires may result in resistive connections that melt wire insulation, burn surrounding materials, or even cause fire. Ensure tight connections and use cable clamps to secure cables and prevent them from swaying in mobile applications.
CAUTION: Equipment Damage
When installing the ProStar in an enclosure, ensure sufficient ventilation. Installation in a sealed enclosure may lead to over-heating and a decreased product lifetime.
- Preset charging profiles are generally designed for lead acid batteries. Custom settings can be used for varied charging requirements (see sections 3.2 and 4.5 for details). Note that some battery types may not be compatible.
- The ProStar battery connection may be wired to one battery or a bank of batteries. The following instructions refer to a singular battery, but it is implied that the battery connection can be made to either one battery or a group of batteries in a battery bank.
- The ProStar uses stainless steel fasteners, an anodized aluminum heat sink, and conformal coating to protect it from harsh conditions.
However, for acceptable service life, extreme temperatures and marine environments should be avoided. - The ProStar prevents reverse current leakage at night, so a blocking diode is not required in the system.
- The ProStar is designed to regulate ONLY solar (photovoltaic) power. Connection to any other type of power source e.g. wind turbine or generator may void the warranty. However, other power sources may be connected directly to the battery.
- The connector terminals will accept a maximum wire size of AWG #6 / 16 mm2 (multi-strand) or #8 AWG / 10 mm 2 (fine strand). Use an insulated flathead screwdriver, and torque tightly up to 35 in-lb (4 N-m).
CAUTION:
For hazardous location-IECEx/ATEX applications, see the addendum – part no. MS-003245-EN – to this manual.
WARNING: Shock and Fire Hazard
Battery, load and PV array disconnects and overcurrent protection are required in the system. These protection devices are external to the ProStar PWM controller.
WARNING: Shock and Fire Hazard
All breakers must be properly sized based on maximum circuit current.
WARNING: Shock and Fire Hazard
Minimum over-current protection device interrupt ratings must be 2000A for 12V systems, and 4000A for 24V systems.
NOTE: Carefully observe the LEDs after each connection.
The LEDs will indicate proper polarity, and a secure co nnection.
3.2 Configuration
The DIP switch block shown in Figure 3.1 below is used to set the operating parameters for the ProStar.
Figure 3.1. DIP Switch Block to set charging parameters
Switch 1: Load / Lighting
| Mode | Switch 1 |
| Normal | OFF |
| Lighting | ON |
Switches 2, 3: System Voltage
Three (3) system voltage configurations are available as shown in the table below:
| System voltage | Switch 2 | Switch 3 |
| Auto | OFF | OFF |
| 12 | OFF | ON |
| 24 | ON | OFF |
NOTE: Before connecting the battery, measure the open-circuit voltage. It must be over 10 Volts to start the controller. If the system voltage DIP Settings Switches are set to Auto-detect, battery voltage over 15.5V will be detected as a 24V nominal battery, and the unit will charge accordingly. The 12/24V auto selection is only done at start-up, and the detected system voltage will never change during operation.
It is recommended to set DIPs 2 and 3 to the correct system voltage setting. Only use the default autodetect setting if the nominal system voltage is not known.
Switches 4, 5, 6: Battery Type Selection
Preset ProStar battery charging options are shown in table 3-1 below. All voltage settings listed are for nominal 12 Volt batteries. Multiply the voltage settings by two (2) for 24 Volt systems.
NOTE: The charging profiles below are general guidelines for use at the operator’s discretion. Consult the battery manufacturer for optimal battery charge settings.
Battery Charging Set-points (@ 25°C):
[multiply voltages by (2) for 24 Volt systems]
| DIP Switch Settings 4-5-6 |
Battery Type | Absorp. Stage (volts) | Float Stage (volts) | Equalize Stage (volts) | Absorp. Time (mins) | Equalize Time (mins) | Equalize Timeout (mins) |
Equalize Interval (days) |
| off-off-off | 1 – Sealed* | 14.00 | 13.50 | 150 | ||||
| off-off-on | 2 – Sealed* | 14.15 | 13.50 | 14.40 |
150 |
60 | 120 | 28 |
| off-on-off | 3 – Sealed* | 14.30 | 13.50 | 14.60 | 150 | 60 | 120 | 28 |
| off-on-on | 4- AGM/Flooded | 14.40 | 13.50 | 15.10 | 180 | 120 | 180 | 28 |
| on-off-off | 5 – Flooded | 14.60 | 13.50 | 15.30 | 180 | 120 | 180 | 28 |
| on-off-on | 6 – Flooded | 14.70 | 13.50 | 15.40 | 180 | 180 | 240 | 28 |
| on-on-off | 7 – L-16 | 15.40 | 13.40 | 16.00 | 180 | 180 | 240 | 14 |
| on-on-on | 8 – Custom | Custom | Custom | Custom | Custom | Custom | Custom | Custom |
* “Sealed” battery type includes gel and AGM batteries
Switch 7: Battery Equalization
| Mode | Switch 7 |
| Manual Equalization | OFF |
| Auto Equalization | ON |
Switch 8: Current Switching
| Mode | Switch 8 |
| PWM switching | OFF |
| Slow switching | ON |
The default (PWM) switching setting (OFF / down) operates at 300Hz. If load or system noise is an issue, DIP 8 can be set (ON-up) for slow switching at 1Hz. Standard PWM switching is recommended when system noise is not a problem.
3.3 Mounting
Inspect the controller for shipping damage.
Mount the ProStar to a vertical surface (4-#8 stainless steel self-tapping screws are included). Tighten the mounting screws using care not to crack the plastic case.
Do not install directly over an easily combustible surface since the heat sink may get hot under certain operating conditions.
NOTE: The heat sink must be in a vertical position (fins up and down).
For proper air flow, allow at least 15 cm (6 in) of space above and below the controller, and 50 mm (2 in) at the sides – see Figure 3-2 below. Do not locate in an enclosure where battery gases can accumulate.
Figure 3-2. Proper Clearances for Passive Cooling
3.4 Wiring
3.4.1 Wire Sizing
CAUTION: Code Requirements
U.S. installed wiring must conform to all current U.S. NEC, ANSI/NFPA 70 requirements, and to any local regulations. Non-U.S. installations must meet all national and local requirements of the country of installation.
The power terminals are sized for #14 – 6 AWG (2.5- 16 mm2) wire. Use an insulated 3/16” (4.76 mm) flathead screwdriver, and torque tightly up to 35 in-lb(4 N-m).
The terminals are rated for copper and aluminum conductors. Use UL-listed Class B or Class C stranded wire rated for 300 Volt and 75C or higher. Copper is recommended due to the ease of use, good conductivity, strength and lower thermal expansion properties.
It is critical that the ampacity (current carrying capacity) of conductors is sufficient to allow the maximum current of the power circuits. The ProStar power terminals are rated for 75ºC. When wires with a 90°C temperature rating are used with terminals that have a 75°C temperature rating, wire ampacity at 75°C must be used. This also applies to the temperature ratings of breaker and disconnect terminals.
The controller battery and load wire ampacity must be greater than or equal to 125% of current rating of the ProStar controller. Minimum battery wire sizes are as follows:
ProStar-15/M: #12 AWG (4mm2) or #10 AWG (6mm2) if greater than 50°C inside conduit
ProStar-30/M: #8 AWG (10mm2) or #10 AWG (6mm2) if greater than 50°C inside conduit.
NOTE: For smaller load breakers or fuses, a smaller wire size can be used. The minimum wire sizes based on breaker or fuse current rating are as follows:
#14 AWG with 15A breakers or fuses
#16 AWG with 10A breakers or fuses (less than 8A maximum continuous current)
#18 AWG with less than 7A breakers or fuses (less than 5.6A maximum continuous current)
The PV input wire ampacity must be greater than or equal to 156% of PV Array Isc without correction and adjustment factors, and also greater than or equal to 125% of PV Array Isc after correction and adjustment factors.
Wire ampacity correction and adjustment factors may also be required to account for the following:
- temperatures at different parts of the circuit (rooftops or engine rooms, for example)
- wire terminal temperature ratings
- multi-conductor cables
- conduit fill and other factors
Good system design generally requires large conductors/wires that limit voltage drop losses to 2% or less.
See Appendix B – Voltage Drop (distances) Tables – for minimum copper wire sizing to achieve maximum 2% voltage drops.
WARNING: Fire Hazard
If multiple units are used in parallel for more charging current, the battery conductor wiring must be sized for the total sum of all current ratings of the combined controllers.
3.4.2 Required Overcurrent Protection Devices (OCPDs) and Disconnect Switches
WARNING: Fire Hazard
Battery, load and PV array overcurrent protection (breakers or fuses) are required in the system. These protection devices are external to the ProStar controller, and must be sized as required by the US NEC, local or country of installation code requirements.
WARNING: Shock Hazard
The PV system requires a means of disconnecting the battery, load and PV array.
Breaker switches or disconnect switches can serve as a disconnecting means and should be located at readily accessible locations. For best practices and safety guidance see NEC 690 “Part III – Disconnecting Means” for disconnect requirements for PV systems in addition to other code requirements.
WARNING: Shock Hazard
Fuses, single-pole circuit breakers, or singlepole disconnect switches must only be installed on ungrounded system conductors. The NEC allows, and may require, the use of double-pole breakers or double-pole disconnect switches which break both the grounded and ungrounded conductors of the PV array.
BATTERY DISCONNECT AND OVER-CURRENT PROTECTION DEVICE SIZING
The U.S. NEC requires the installation of DC breakers or fused disconnect switches in all battery circuits in order to provide both a means of disconnection and overcurrent protection.
The battery breaker or fused disconnect switch(es) should be located near the battery or the battery busbar. Where the controller battery terminals are more than 1.5m (5 feet) from the battery, or where circuits from these terminals pass through a wall or partition, U.S. NEC requires that a means of disconnection be provided at the battery and solar controller.
The minimum battery disconnect switch current rating is the current rating of the controller being installed. To provide over-current protection when using a disconnect switch, a properly sized fuse or breaker must be installed in series.
Battery breakers or fuses must be sized with a minimum of 125% of the continuous output current rating of the solar controller. Recommended battery circuit fuse or breaker current ratings:
ProStar-15/M: 20 Amps
ProStar-30/M: 40 Amps
PV INPUT DISCONNECT AND OVER-CURRENT PROTECTION DEVICE SIZING
WARNING: Shock and Fire Hazards
The solar array open-circuit voltage (Voc) at the worst-case (coldest) module temperature must not exceed the PV disconnect or overcurrent protection voltage ratings.
As defined in NEC Section 690.9, PV input disconnect switches must have a current rating greater than or equal to the maximum PV array current (1.25 x PV array Isc). PV array Isc equals the number of strings multiplied by the module Isc (STC) rating. Note that individual PV string circuits do not require disconnects.
NEC Section 690.9 also provides requirements for over-current protection. The PV input breaker or fuse current rating should not be less than the next higher breaker rating above 125% of the maximum PV array current (156% of the PV array Isc). Maximum PV breaker or fuse ratings are:
ProStar-30 / M: 40 Amps
String over-current protection is also required for parallel strings, and are typically included with the PV string combiner.
There may be other code requirements specific to the installation of a particular PV array.
LOAD DISCONNECT AND OVER-CURRENT PROTECTION DEVICE SIZING
The load output breaker or fused disconnect switch should be near the load output terminals of the controller. A load fuse should be installed between the controller output and the load disconnect.
The load output disconnect switch must have a minimum current rating greater than or equal to the fuse current rating but is not required to be higher than the load output current rating of the controller.
The load fuse or breaker should be sized at a minimum of 125% of the maximum continuous load output current. The maximum load output current is the sum of the branch load circuits or the controller load output current rating.
The maximum load output breaker or fuse current rating is:
ProStar-15/M: 20 Amps
ProStar-30/M: 40 Amps
3.4.3 Wiring Connections

REFER TO FIGURE 3.3 WHEN USING THE WIRING INSTRUCTIONS BELOW
STEP 1: Check Controller Limitations
Verify that the highest temperature compensated solar array open-circuit voltage (Voc), and load current do not exceed the ratings of the ProStar version being installed.
Multiple controllers can be installed in parallel on the same battery bank to achieve greater total charging current. In this type of system, each ProStar must have its own solar array. The load terminals of multiple controllers can only be wired together if the total load draw does not exceed the nameplate current of the LOWEST rated controller.
STEP 2: Battery Voltage Sense Wires
WARNING: Fire Hazard
When connecting battery sense wires, install a 5 Amp fuse in the (+) sense wire, six inches from the (+) battery terminal.
Due to connection and cable resistance, voltage drops are unavoidable in power cables that carry current, including the ProStar battery cables. If battery sense wires are not used, the controller must use the voltage reading at the controller’s battery power terminals for regulation. This voltage will be higher than the actual battery bank voltage while charging the battery.
Generally accepted wiring practice is to limit voltage drops between the charger and the battery to 2%.
Even properly sized wiring with 2% drop can result in a 0.29 Volt drop for 14.4V charging. Voltage drops will cause some undercharging of the battery. The controller will begin Absorption or limit equalization at a lower battery voltage because the controller measures a higher voltage at the controller’s terminals than is the actual battery voltage. For example, if the controller is programmed to start Absorption at 14.4V, when the controller “sees” 14.4V at its battery terminals, the true battery voltage would only be 14.1V, if there is a 0.3V drop between the controller and battery.
Note that the battery sense wires will not power the controller, and the sense wires will not compensate for losses in the power wires between the controller and the battery. The battery sense wires are used to improve the accuracy of the battery charging.
The two sense wires, can range in size from 1.0 to 0.25 mm 2 (16 to 24 AWG), and should be cut to length as required to connect the battery to the voltage sense terminals. A 2-position terminal (see Figure 3.3) is used for the battery sense connection. A twisted pair cable is recommended but not required. Use UL rated 300 Volt conductors. The voltage sense wires may be pulled through conduit with the power conductors.
Observing correct polarity, connect both battery voltage sense wires to the ProStar at the 2-position Battery Sense Terminal, and to battery (+) and (-) terminals. No damage will occur if the polarity is reversed, but the controller cannot read a reversed sense voltage.
Tighten the connector screws to 5 in-lb (0.56 Nm) of torque.
The maximum length allowed for each battery voltage sense wire is 98 ft (30m).
Connecting the voltage sense wires to the RTS terminals will cause an alarm.
NOTE: If the battery input voltage is greater than 5 Volts different than the Battery Sense, due to voltage drops or faulty connections, the Battery Sense input will not be recognized by the ProStar.
A battery voltage sense connection is not required to operate the ProStar controller, but it is recommended for best performance.
The battery voltage sense wires enable the ProStar to measure the voltage at the battery terminals accurately with no voltage drop.
STEP 3: Remote Temperature Sensor
WARNING: Risk of Fire
If no Remote Temperature Sensor (RTS) is connected, use the ProStar within 3m (10 ft) of the batteries. Internal Temperature Compensation will be used if the RTS is not connected. Use of the RTS is strongly recommended.
All charging settings are based on 25°C (77°F). If the battery temperature varies by 5°C, the charging setting will change by 0.15 Volts for a 12 Volt battery.
This is a substantial change in the charging of the battery, and the use of the optional Remote Temperature Sensor (RTS) is recommended to adjust charging to the actual battery temperature.
The need for temperature compensation depends on the temperature variations, battery type, how the system is used, and other factors. If the battery appears to be gassing too much or not charging enough, the RTS can be added at any time after the system has been installed.
Connect the RTS to the 2-position terminal located to the left of the (+) Load terminal (see Figure 3.3).
The RTS is supplied with 33 ft (10 m) of 22 AWG (0.34 mm2) cable. There is no polarity, so either wire (+ or -) can be connected to either screw terminal. The RTS cable may be pulled through conduit along with the power wires. Tighten the connector screws to 5 in-lb (0.56 Nm) of torque. Separate installation instructions are provided inside the RTS bag.
CAUTION: Equipment Damage
Never place the temperature sensor inside a battery cell. Both the RTS and the battery will be damaged.
CAUTION: The ProStar will use the local temperature sensor for compensation if the RTS is not used.
NOTE: The RTS cable may be shortened if the full length is not needed. Be sure to re-install the ferrite choke on the end of the RTS if a length of cable is removed. This choke ensures compliance with electromagnetic emissions standards.
STEP 4: Grounding
NOTE: Depending on the country of installation, conductors identified by the color green, or a combination of green /yellow, shall only be used as earthing conductors.
For safety, and effective lightning protection, it is recommended, and may be locally required, that the negative conductor of the charging system be properly grounded. For conductor sizing requirements, refer to the US National Electrical Code, or applicable local regulations or code.
WARNING: Risk of Fire
DO NOT bond DC system electrical negative to earth grounding terminal on the controller. Per NEC, system negative must be bonded to earth ground at only one point, and through a GFPD, if required.
STEP 5: Battery Connections – see diagram below
Be sure that DIP switches 2 and 3 are set for 12 or 24V, as described in Section 3.2.
NOTE: Before connecting the battery, measure the open-circuit voltage. It must be over 10 Volts to start the controller. If the system voltage Settings Switches are set to Auto-detect, battery voltage over 15.5V will be detected as a 24V nominal battery, and the unit will charge accordingly.
The 12/24V auto selection is only done at start-up.
Install an OPEN battery OCPD, and connect the battery wires – observing correct polarity – as shown below. DO NOT CLOSE THE BATTERY OCPD AT THIS TIME.

WARNING: Shock Hazard
The solar PV array can produce opencircuit voltages of up to 60 Vdc when in sunlight, and this DC voltage is supplied to the Power Conversion Equipment (PCE). Verify that the solar input breaker or disconnect has been opened (disconnected) before installing the system wires.
STEP 6: Solar Connections – see diagram below
Install an OPEN solar OCPD, and connect the solar wires – observing correct polarity – as shown below.
Use caution, since the solar array will produce current whenever in sunlight. DO NOT CLOSE THE OCPD AT THIS TIME.

STEP 7: Load Connections – see diagram below
CAUTION: Equipment Damage
Do not wire any AC inverter to the load terminals of the ProStar. Damage to the load control circuit may result. An inverter should be wired directly to the battery. If there is a possibility that any other load, e.g., pumps or motors, will sometimes exceed the Prostar’s maximum voltage or current limits, the device should be wired directly to the battery/battery bank. If load control is required, contact Morningstar Technical Support for assistance.
With the loads off, install an OPEN load OCPD, and connect the load wires – observing correct polarity – as shown below. DO NOT CLOSE THE OCPD AT THIS TIME.

STEP 8: Power-Up and Verify System Operation
Close the battery disconnect to start the processor, and activate the controller’s protections. Watch the charging status, and then the three battery stateof-charge (SOC) LEDs blink in sequence (G-Y-R), confirming proper start-up. If they do not light, check the battery polarity (+/–) and battery voltage.
The green, yellow or red LED will light depending on the battery state-of-charge (SOC).
Confirm that one of these LEDs is on before going to the next step.
Close solar disconnect. If the solar input is connected while in sunlight, the charging LED indicator will light.
Confirm proper connection by observing the charging LED.
Insert the load fuse, or close the breaker, and turn the load on to confirm a proper connection. If the load does not turn on, it could be for various reasons: the ProStar is in LVD (red LED on); there is a short circuit in the load (LEDs blinking R/G – Y); there is an overload condition (LEDs blinking R/Y – G); the load is not connected, not working, or turned off. After all connections have been completed, observe the LEDs to make sure the controller is operating normally for system conditions.
If the optional digital meter is used, observe that the display is scrolling with proper voltage and current values. Also, a self- test can be performed with digital meter units.
STEP 9: To Power Down
CAUTION: Risk of Damage
ONLY disconnect the battery from the ProStar AFTER the solar input has been disconnected.
Damage to the controller may result if the battery is removed while the ProStar is charging.
- To prevent damage, power-down must be done in the reverse order as power-up.
OPERATION
4.1 Battery Charging Information
4-Stage Charging
The ProStar has a 4-stage battery charging algorithm for rapid, efficient, and safe battery charging. Figure 4-1 below shows the sequence of stages.

Bulk Charge Stage
During Bulk charging, the battery is not at 100% state of charge and battery voltage has not yet charged to the Absorption voltage set-point. The controller will deliver 100% of available solar power to recharge the battery.
Absorption Stage
When the battery has recharged to the Absorption voltage set-point, constant voltage regulation is used to maintain battery voltage at the Absorption set-point. This prevents heating and excessive battery gassing. The battery is allowed to come to full state of charge at the Absorption voltage set-point. The green SOC LED will blink once per second during Absorption charging. The battery must remain in the Absorption charging stage for a cumulative 150 – 180 minutes, depending on battery type, before transition to the Float stage will occur. However, Absorption time will be extended by thirty minutes if the battery discharges below 12.50 Volts (12V system) the previous night.
The Absorption set-point is temperature compensated through either the on-board local temperature sensor, or an optional Remote Temperature Sensor (RTS).
Float Stage
After the battery is fully charged in the Absorption stage, the ProStar reduces the battery voltage to the Float voltage set-point. When the battery is fully recharged, there can be no more chemical reactions and all the charging current is turned into heat and gassing. The float stage provides a very low rate of maintenance charging while reducing the heating and gassing of a fully charged battery. The purpose of float is to protect the battery from long-term overcharge. The green SOC LED will blink once every two (2) seconds during Float charging.
Once in Float stage, loads can continue to draw power from the battery. In the event that the system load(s) exceed the solar charge current, the controller will no longer be able to maintain the battery at the Float set-point. Should the battery voltage remain below the Float set-point for a cumulative sixty minute period, the controller will exit Float stage and return to Bulk charging.
The Float set-point is temperature compensated through either the on-board local temperature sensor, or an optional Remote Temperature Sensor (RTS).
Equalization Stage
WARNING: Risk of Explosion
Equalizing vented batteries produces explosive gases. The battery bank must be properly ventilated.
CAUTION: Equipment Damage
Equalization increases the battery voltage to levels that may damage sensitive DC loads. Verify all system loads are rated for the temperature compensated Equalize voltage before beginning an Equalization charge.
CAUTION: Equipment Damage
Excessive over-charging and gassing too vigorously can damage the battery plates and cause shedding of active material from the plates.
An equalization that is too high, or too long, can be damaging. Review the requirements for the particular battery being used in your system.
Certain battery types benefit from a periodic boost charge to stir the electrolyte, level the cell Voltages, and complete the chemical reactions. Equalization (EQ) charging raises the battery voltage above the standard absorption voltage so that the electrolyte gases. The green SOC LED will blink rapidly two (2) times per second during equalization charging.
The duration of the equalize charge is determined by the selected battery type. See table 4-1 in this section for more details. The Equalization Time is defined as time spent at the equalize set-point. If there is insufficient charge current to reach the equalization voltage, the equalization will terminate after an additional sixty minutes to avoid over-gassing or heating of the battery.
If the battery requires more time in equalization, with non-metered versions, manual EQ can be activated using the push-button (see Section 4.4) to continue for one or more additional EQ cycles. The Prostar meter, or MSView software, can also be used to program EQ timing and duration.
The Equalization set-point is temperature compensated through either the on-board local temperature sensor, or an optional Remote Temperature Sensor (RTS).
Why Equalize?
Routine equalization cycles are often vital to the performance and life of a battery – particularly in a solar system. During battery discharge, sulfuric acid is consumed and soft lead sulfate crystals form on the plates. If the battery remains in a partially discharged condition, the soft crystals will turn into hard crystals over time. This process, called “lead sulfation”, causes the crystals to become harder over time and more difficult to convert back to soft active materials.
Sulfation from chronic undercharging of the battery is the leading cause of battery failures in solar systems.
In addition to reducing the battery capacity, sulfate build-up is the most common cause of buckling plates and cracked grids. Deep cycle batteries are particularly susceptible to lead sulfation.
Normal charging of the battery can convert the sulfate back to the soft active material if the battery is fully recharged. However, a solar battery is seldom completely recharged, so the soft lead sulfate crystals harden over a period of time. Only a long controlled overcharge, or equalization, at a higher voltage can reverse the hardening of sulfate crystals.
When to Equalize?
The ideal frequency of equalizations depends on the battery type (lead-calcium, lead-antimony, etc.),
the depth of discharging, battery age, temperature, and other factors. One very broad guide is to equalize flooded batteries every one to three months or every five to ten deep discharges. Some batteries, such as the L-16 group, will need more frequent equalizations.
The difference between the highest cell and lowest cell in a battery can also indicate the need for an equalization. Either the specific gravity or the cell voltage can be measured. The battery manufacturer can recommend the specific gravity or voltage values for your particular battery.
Preparation for Equalization
First, confirm that all of the system loads are rated for the equalization voltage.
Consider that at 0°C (32°F) the Equalization voltage will reach 16.75 Volts for L-16 batteries with a temperature sensor installed. Disconnect any loads at risk of damage due to the high input voltage.
If Hydrocaps are used, be sure to remove them before starting an equalization. Replace the Hydrocaps with standard battery cell caps. The Hydrocaps can get very hot during an equalization. After the equalization is finished, add distilled water to each cell to replace gassing losses. Confirm that the battery plates are submerged.
Equalize a Sealed Battery?
The Battery Charging Settings table (see table 4-1 below, in this section) shows two sealed battery
Equalize a Sealed Battery?
The Battery Charging Settings table (see table 4-1 below, in this section) shows two sealed battery
Battery Charge Settings
The ProStar provides seven (7) standard battery charging settings that are selected with the settings switches (see Table 4.1 above).
These standard charging settings are suitable for lead-acid batteries ranging from sealed (gel, AGM, maintenance-free) to Flooded and L-16 cells. In addition, an eighth charging setting provides for custom set-points using MSViewTM PC software. Table 4-1 below summarizes the major parameters of the standard charging settings. The shared settings in Table 4-2 are common to all battery types.
NOTE: These settings are general guidelines for use at the operator’s discretion. Consult the battery manufacturer for optimal battery charge settings.
Battery Charging Set-points (@ 25°C):
[multiply voltages by (2) for 24 Volt systems]
|
DIP |
Battery Type | Absorp. Stage (volts) | Float Stage (volts) | Equalize Stage (volts) | Absorp. Time (mins) | Equalize Time (mins) | Equalize Timeout (mins) |
Equalize Interval (days) |
| off-off-off | 1 – Sealed* | 14.00 | 13.50 | 150 | ||||
| off-off-on | 2 – Sealed* | 14.15 | 13.50 | 14.40 | 150 | 60 | 120 | 28 |
| off-on-off | 3 – Sealed* | 14.30 | 13.50 | 14.60 | 150 | 60 | 120 | 28 |
| off-on-on | 4- AGM/Flooded | 14.40 | 13.50 | 15.10 | 180 | 120 | 180 | 28 |
| on-off-off | 5 – Flooded | 14.60 | 13.50 | 15.30 | 180 | 120 | 180 | 28 |
| on-off-on | 6 – Flooded | 14.70 | 13.50 | 15.40 | 180 | 180 | 240 | 28 |
| on-on-off | 7 – L-16 | 15.40 | 13.40 | 16.00 | 180 | 180 | 240 | 14 |
| on-on-on | 8 – Custom | Custom | Custom | Custom | Custom | Custom | Custom | Custom |
* “Sealed” battery type includes gel and AGM batteries
Table 4-1. Charging parameters for each selectable battery type
| Shared Settings | Value | Units |
| Absorption Extension voltage | 12.50 | Volts |
| Absorption Extension Time | Absorption Time + 30 | Minutes |
| Float Exit Time-out | 30 | Minutes |
| Float Cancel voltage | 12.10 | Volts |
| Equalize Time-out | Equalize Time + 60 | Minutes |
| Temperature Compensation Coefficient | – 30 | Millivolts / °C / 12V |
Table 4.2. Battery settings that are shared between all battery types
Absorption Extension

Figure 4-2. Absorption Extension Charging Profile
If battery voltage discharges below 12.50 Volts (25.00 Volts @ 24V) the previous night, Absorption charging will be extended on the next charge cycle as shown in figure 4-2 above. Thirty minutes will be added to the normal Absorption duration.
Float Time-out

Figure 4-3. Float Exit Time-out Charging Profile
After entering Float stage, the controller will only exit Float if the battery voltage remains below Float voltage for sixty cumulative minutes. In figure 4-3, a system load turns on at 3:30 hrs when the controller is in Float stage, runs for one hour, and turns off at 4:30 hrs. The load current draw is larger than the charge current, causing battery voltage to drop below Float voltage for sixty minutes. The time-out causes the controller to return to Bulk charging, and then Absorption stage again. In this example, a load runs
continuously for sixty minutes.
However, because the Float exit timer is cumulative, multiple momentary load events that pull the battery voltage below Float voltage for a combined sixty minute duration will also force an exit from Float stage.
Float Cancel voltage
Figure 4.4. Float Cancellation Charging Profile
If the battery bank discharges below 12.10 Volts (24.20 Volts @ 24V) the previous night, Float charging stage will be cancelled for the next charge cycle. Figure 4-4 above, illustrates this concept. At 0:00 hrs (dawn), battery voltage is below the Float Cancel threshold voltage. The diagram shows where Float stage would have occurred if Float was not cancelled.
Equalize Time-out
Figure 4.5. Equalize time-out charging profile
The charging profile in figure 4-5 above, shows an Equalize Time-out event. The time-out timer begins as soon as battery voltage exceeds the Absorption voltage set-point. If there is insufficient charging current or system loads are too large, the battery voltage may not reach the Equalize set-point. To avoid battery damage, The Equalize Time-out safety feature prevents high battery voltage for extended periods of time.
4.2 Load Control Information
The primary purpose of the load control function is to disconnect system loads when the battery has discharged to a low state of charge, and reconnect system loads when the battery is sufficiently recharged. The total current draw of all loads must not exceed the ProStar 15 or 30 Amp maximum load rating.
Current Compensation:
All LVD and LVR set-points are current compensated.
Under load, the battery voltage will sag in proportion to the current draw of the load. A short-term large load could cause a premature LVD without the current compensation feature. LVD and LVR set-points are adjusted lower per the following table:
| System voltage | Current Compensation |
| 12 Volt | -20 mV per Amp of load |
| 24 Volt | -40 mV per Amp of load |
Table 4-3. LVD and LVR Current Compensation Values
LVD Warning:
As the battery discharges the Battery Status LEDs will transition from green to yellow and then from yellow to flashing red. The flashing red indication is a warning that a low voltage disconnect event will occur soon.
The amount of time between a green SOC indication and load disconnect will depend on many factors including:
- rate of discharge – based on amount of load current
- capacity of the battery
- health of the battery
- LVD set-point
If the battery discharges to the LVD set-point the load will disconnect and a solid red Battery Status LED indication will be displayed.
General Load Control Notes:
Do not wire multiple ProStar load outputs together in parallel to power DC loads with a current draw greater than 15 or 30A, depending on the ProStar model. Equal current sharing cannot be assured and an over-load condition will likely occur on one or more controllers.
Exercise caution when connecting loads with specific polarity to a live load circuit. A reverse polarity connection may damage the load. Always double check load connections before applying power.
4.3 LED Indications
KEY:
| G = green | G – Y – R = flashing sequentially |
| Y = yellow | G / Y = flashing together |
| R = red | G / Y – R = G and Y flashing together, alternating with R flash |
4.3.1. Power-up
Normal power-up: Status LED flashes G, then SOC LEDS flash G – Y – R, then SOC LEDs indicate battery charge status with a single battery status LED.
Failed bootload: Status LED flashes G, then SOC LEDS flash G – Y and stop on solid Y.
4.3.2 Status LED
The Status LED indicates charging status and any existing solar input error conditions. The Status LED is on when charging during the day and off at night. The Status LED will flash red whenever an error condition(s) exists. Table 4.4 below, lists the Status LED indications.
| Color | Indication | Operating State |
| None | Off (with heartbeat¹) | Night |
| Green | On Solid ( with heartbeat² ) | Charging |
| Red | Flashing | Error |
| Red | On Solid ( with heartbeat 2 ) | Critical Error |
- Heartbeat indication flickers the Status LED on briefly every 5 seconds
- Heartbeat indication flickers the Status LED off briefly every 5 seconds
Table 4.4. Status LED Definitions
NOTES:
- R flashing is generally a user addressable fault / error
- R charging status LED ON with heartbeat blink OFF every 5 secs is a critical fault that generally requires service. See, “Solid Charging Status LED with Selftest (R-Y-G) SOC Faults”, in Section 5.2.
4.3.3 State-of-Charge LEDs
Battery SOC LED Indications are shown in Table 4-5 below:
| Condition | Indication |
| Absorption | G flash – every sec |
| Float | G flash – every 2 secs |
| Start Equalization (push-button) | [G / Y / R] x2 – G– G |
| Stop Equalization (push-button) | [G / Y / R] x2 – R – R |
| Equalize | G flash – 2 / sec |
| SOC > 13.5V | G solid |
| 13.5V > SOC > 13.0V | G / Y solid |
| 13.0V > SOC > 12.5V | Y solid |
| SOC < 12.5V | Y / R solid |
| Low voltage disconnect warning | R flash – every sec |
| Low voltage disconnect | R solid |
Table 4.5. Battery SOC LED Indications
4.4 Push-Button Use in Non-Metered Versions
The non-metered version of the ProStar features a push-button that operates as follows depending on the DIP Switch 1 setting:
Normal Mode (DIP 1 OFF), (operation effective with firmware v6.0 and higher)
A quick press of the push-button will toggle the load voltage between ON and OFF.
- The load will not toggle ON-OFF when the unit is in LVD.
- Regardless of the DIP 7 setting, press and hold the push-button for five seconds to initiate or stop an Equalization (EQ).c
Lighting Control Mode (DIP 1 ON)
A quick press will then conduct a ten minute lighting test. A lighting test is used to verify correct wiring in the load circuit, and/or verify that the lighting components are operational. A lighting test will override LVD for ten minutes – the override duration is not programmable.
- Press and hold the push-button for five seconds to initiate or stop an EQ.
Reset ProStar to Factory Settings
To restore factory settings: Disconnect PV; disconnect battery power; press and hold down the push-button; re-start the ProStar by connecting the battery; keep the push-button depressed for 3-5 secs, until the battery LEDs start to cycle R-Y-G.
A Custom Settings Edit fault will occur – see Section 5 for details. The unit will then need to be re-powered to resume normal operation.
4.5 Custom Settings
4.5.1 Programming with the Meter Display
The ProStar is available in metered and non-metered versions. The metered model allows:
- custom programming, including lighting programs, directly from the unit.
- extensive settings adjustment and information as shown partially in Figure 4-6 below.
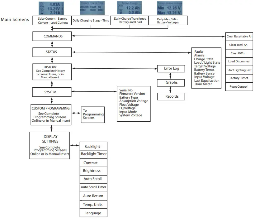
Figure 4-6. Simplified Meter Map. For metered models, see the included complete meter map insert, also available in the ProStar support documents at: https://www.morningstarcorp.com
4.5.2 Programming in MSView
Beyond the preset DIP switch options, the ProStar’s charging profile and all other settings are customizable using MSView PC software available at: https://www.morningstarcorp.com/msview
With a connection to a PC, and to the RJ-11 port of the ProStar, the MSView ProStar Set-up Wizard is capable of editing all charging and lighting parameters, for upload to the controller. The Set-up Wizard, and topics within the Help tab describe programming procedures in detail.
All aspects of connection and programming are covered in the Product Connectivity Manual: www.morningstarcorp.com
4.5.3 Meter Display Operation
4.5.3.1 Directional Key Use and Operation / Navigating the Meter Map
The ProStar’s meter map consists of two main axes:
The horizontal top level daily monitoring screens, and the vertical Main Menu stacked screens. The four lighted triangular directional control keys allow movement to reach any desired point on the meter map. A lit key indicates a valid direction in the map. The current location is indicated on the display with a column heading, and a bold descriptor.
4.5.3.2 Adjusting the Meter Display
The display setting options, as seen in Figure 4-6, are adjustable by using the directional keys to locate and edit a desired setting or variable.
4.5.4 Using the Meter Display to Program Charging Set-points, Load Control, Communications, and Advanced Settings
Refer to the complete meter map insert for metered ProStars. From a top level monitoring screens, scroll down to the Main Menu – “Custom Programming” – screen. Select the desired category, and edit the variable or settings as instructed in the meter display.
Note that charging set-points should be entered as if for a 12V system – DIP switches 2 and 3 settings prompt the controller to multiply if necessary. See Section 3.2 for configuration details.
The Load Control category includes Normal (load disconnect) and Lighting programming. The Advanced Settings category includes more optional charging, and load control settings.
4.5.5 Lighting Control – Programming Overview
The ProStar display has extensive lighting load programmability.
With DIP switch 1 ON (up), a dusk-dawn lighting program is enabled, if lighting timing hasn’t been programmed in MSView or using the meter; with DIP 1, 4, 5, 6 ON, and the unit programmed, custom timing will be in effect.
With DIP 1 OFF (down), all lighting control functions are disabled.
Using either MSView or the meter display, four channels are available for setting timers that can work separately, or in combination. See Section 4.5.6 – Lighting Programming Using the Meter Display – for more details.
4.5.6 Lighting Programming Using the Meter Display
Lighting programming capabilities are accessible with the meter via Custom Programming->Load Control ->Lighting. Lighting settings editing is done via on-screen instructions.
- The Summary provides a graphical representation of the complete lighting configuration.
- LVD / LVR can be specified for use when a lighting program is in operation.
- Sunrise and Sunset Threshold settings allow the adjustment of percentages of the maximum seen solar array voltage for triggering day and night events.
- There are four channels, each having two timers, which can be used independently, or in combination.
- Events and actions are used as references and controls. An event is one of eight points in a day, e.g., sunrise or midnight. Each event can be edited to specify a time offset to trigger an action, which can be, “Do Nothing”, “Lights On”, or “Lights Off”.
- The combination setting of each channel will specify whether the actions and events of each timer will function: Not at all (no combination); when both timers’ settings match (AND); for either timer’s settings (OR).
4.5.7 Low Temperature Foldback
The ProStar has a Low Temperature Foldback option which can be used to protect lithium batteries from being charged in cold conditions. Custom settings defining the bounds of charge current reduction due to low battery temperature can be programmed in MSView, or with the Advanced Custom Settings options with the display interface. Advanced Custom Settings options are available with ProStar built-in meter models.
The High Limit defines the lowest temperature at which the controller will deliver 100% of the controller’s rated output charging current. The Low Limit defines the temperature at which the controller will stop providing battery charging current. The charge current is tapered linearly from the High Limit to the Low Limit.
NOTE: Local meter display setup required for Low Limit < 1° Celsius.
4.6 Inspection and Maintenance
Table 4-6 below, lists the recommended maintenance schedule to keep your ProStar performing optimally.
| Schedule | Maintenance Items |
| 2 weeks after installation | Re-tighten power terminal connections to specified torque values. |
| 3 months after installation | Re-tighten power terminal connections to specified torque values. |
| Monthly, or After Each Equalization | Inspect the battery bank. Look for cracked or bulging cases, and corroded terminals. For wet cell (flooded type) batteries, make sure the water level is correct. Wet cell water levels should be checked monthly or accord- ing to the manufacturer’s recommendations. |
| Annually | Clean the heatsink fins with a clean, dry rag. Inspect all wiring for damage or fraying. Inspect for nesting insects. Re-tighten all wiring terminal connections to specified torque values. Inspect the system earth grounding for all components. Verify all grounding conductors are appropriately secured to earth ground. |
Table 4-6. Maintenance Schedule
TROUBLESHOOTING
5.1 Alarms
High Temperature Current Limit
The ProStar will limit the solar input current if the heatsink temperature exceeds safe limits. Solar charge current will be de-rated (to 0 Amps if needed) to reduce the heatsink temperature. The ProStar is designed to operate at full rated current at the maximum rated ambient temperature. This alarm indicates that there is insufficient airflow and that the heatsink temperature is approaching unsafe limits. If the controller frequently reports this alarm condition, corrective action must be taken to provide better air flow or to relocate the controller to a cooler spot.
RTS Open
The Remote Temperature Sensor is not connected to the controller. Use of the RTS is recommended for proper battery charging.
Heatsink Temperature Sensor Open or Shorted
The heatsink temperature sensor is damaged. Return the controller to an authorized Morningstar dealer for service.
Battery Sense Out of Range / Disconnected (only alarm with LED indications)
Battery status LEDs: R/Y – G/Y sequencing. A battery sense wire is disconnected. Inspect the battery sense connections. This alarm is set when the voltage at the battery sense terminals differs by more than five volts from the voltage at the battery terminals.
Uncalibrated
The controller was not factory calibrated. Return the controller to an authorized Morningstar dealer for service.
5.2 LED Fault Indications
Solar Over-current
Error status LED: Flashing red. Battery status LEDs:
R/Y-G sequencing. When the ProStar’s rated input current is exceeded, the unit will interrupt array current until it falls below the controller’s maximum capacity.
If solar input exceeds 100% of the ProStar’s current rating, the average current will be reduced to the ProStar’s maximum rating. The controller is capable of managing up to 130% of the rated solar input. When 130% of rated current is exceeded, solar input will be disconnected, and a fault will be indicated. The input FET switches will remain open for ten (10) seconds. /
Then the switches are closed again and charging can resume. These cycles can continue without limit.
Load Over-current
Error Status LED: Flashing red. Battery status LEDs:
R/Y-G sequencing. If the load current exceeds the maximum load current rating, the ProStar will disconnect the load. The greater the overload, the faster the load will be disconnected. A small overload could take a few minutes to disconnect. The ProStar will attempt to reconnect the load two (2) times. Each attempt is approximately ten (10) seconds apart. If the overload remains after two (2) attempts, the load will remain disconnected until power is removed and re-applied.
Solar Short Circuit
Charging Status LED: OFF. Solar input power wires are short-circuited. Charging automatically resumes when the short is cleared.
Battery Reverse Polarity
No LED indication, the unit is not powered. No damage to the controller will result. Correct the mis-wire to resume normal operation.
Load Short Circuit
Error status LED: Flashing red. Battery status LEDs:
R/G-Y sequencing. Fully protected against load wiring short-circuits. After two (2) automatic load reconnect attempts (10 seconds between each attempt) the ProStar will wait, and then automatically reconnect the load, once the short is cleared.
High Solar Voltage
Charging Status LED: R flashing. No battery status indications. If the solar input open-circuit voltage (Voc) exceeds the 60 Volt maximum rating, the array will remain disconnected until the Voc falls safely below the maximum voltage.
Remote Temperature Sensor (RTS)
Error status LED: Flashing red. Battery status LEDs:
R/Y – G/Y sequencing. A bad RTS connection or a severed RTS wire has disconnected the temperature sensor during charging. Charging automatically resumes when the problem is fixed. To resume operation without an RTS, disconnect all power to the ProStar and then reconnect. If the controller is re-started with the failure still present, the controller may not detect that the RTS is connected, and the LEDs will not indicate a fault. A metered model, an RM-1 meter, or MSView PC software can be used to determine if the RTS is working properly.
Solar-Battery High Voltage Disconnect (HVD)
Error status LED: Flashing red. Battery status LEDs:
R-G sequencing. This fault is set when battery voltage is above normal operating limits. The controller will disconnect the solar input and set a Solar High Voltage Disconnect Fault. This fault is commonly caused by other charging sources in the system, charging the battery above the ProStar regulation voltage. Recovery occurs at HVD re-connect threshold, and the fault will clear automatically.
Load High Voltage disconnect (HVD) – disabled by default
Error status LED: None. Battery status LEDs: R-G sequencing. This fault is set when battery voltage is above normal operating limits. The controller will disconnect the load output and set a Load High Voltage Disconnect fault. This fault is designed to protect sensitive loads from excessive voltage.
Recovery occurs at HVD re-connect threshold, if programmed, and the fault will clear automatically.
High Heatsink Temperature
Error status LED: Flashing red. Battery status LEDs:
R-Y sequencing. The heatsink temperature has exceeded safe limits. Charging will cease, and the load is disconnected. The load will automatically be reconnected, and charging will resume when the heatsink cools to a safe temperature.
Settings (DIP) Switch Changed
Error status LED: Flashing red. Battery status LEDs: R-Y-G sequencing. If a settings switch is changed while there is power to the controller, the LEDs will begin sequencing and the solar input will be disconnected. The controller must be re-started to clear the fault and begin operation with the new settings.
Custom Settings Edit
Error status LED: Flashing red. Battery status LEDs: R-Y-G sequencing. A value has been modified in custom settings memory. The controller will stop charging and indicate a fault condition. After all settings have been modified, the controller must be reset by removing and then restoring power to the controller. The new programmed settings will be used after the power reset.
Firmware Update Failure
The firmware update was not successfully programmed. The controller will not indicate the full power-up LED sequence of G-Y-R when power to the controller is reset. Instead, the controller will display green, and then stop on yellow. The yellow LED will continue to be lit and the controller will not complete start up or begin charging. Re-try the firmware update.
The firmware must be successfully loaded before the controller will start up.
Internal Power Supply Out-of-Range
Error status LED: Solid red. Battery status LEDs: R-Y-G sequencing. The processor supply voltage is not correct. Contact your Morningstar dealer for service.
SOLID CHARGING STATUS LED with SELF-TEST (R-Y-G) SOC FAULTS
Verify that nothing has been mis-wired. If not, the error is likely critical. Contact an authorized Morningstar dealer for support.
| Fault | Charging Status LED | Battery SOC LEDs |
| PV FET Short | Solid red | R-Y-G sequencing |
| Load FET Short | Solid red | R-Y-G sequencing |
| Load FET Open | Solid red | R-Y-G sequencing |
| Damaged local temperature sensor | Solid red (only if RTS is invalid) | R-Y-G sequencing |
| Damaged heatsink temperature sensor | Solid red | R-Y-G sequencing |
| Software | Solid red | R-Y-G sequencing |
| Internal power supply out of range | Solid red | R-Y-G sequencing |
RE-SETTABLE SELF-TEST (R-Y-G) SOC FAULTS
| Fault | – | Battery SOC LEDs |
| Custom Settings Edit | – | R-Y-G sequencing |
| DIP Switch Change | – | R-Y-G sequencing |
5.3 Battery Charging and Performance Issues
Problem:
No LED indications, controller does not appear to be powered.
Solution:
With a multi-meter, check the voltage at the battery terminals on the ProStar. Battery voltage must be 10 vdc or greater. If the voltage on the battery terminals of the controller is between 10 and 35 vdc, and no LEDs are lit, contact your authorized Morningstar dealer for service. If no voltage is measured, check wiring connections, fuses, and breakers.
Problem:
The ProStar is not charging the battery.
Solution:
Check the three (3) battery SOC LEDs. If they are flashing in a sequence, see Section 5.2 – LED Fault Indications – of this manual to determine the cause.
A metered model, an RM-1 meter, or MSView PC software will display active faults and alarms.
If the LED indications are normal, check the fuses, breakers, and wiring connections in the power source wiring. With a multi-meter, check the array voltage directly at the ProStar solar input terminals. Input voltage must be greater than battery voltage before charging will begin.
Problem:
Controller makes buzzing and humming noises.
Solution:
No action is required. This is expected due to magnetic resonance and circuit switching.
If troubleshooting does not correct the problem, please refer to Morningstar’s Warranty Claim Procedure in Section 6.
WARRANTY AND POLICIES
WARRANTY
LIMITED WARRANTY – Morningstar Solar Controllers and Inverters
Integrated Series products, SureSine Family (Gen 2) inverters and other Morningstar Professional SeriesTM products, except the SureSineTM -300 Classic (Gen 1) inverter, are warrantied to be free from defects in materials and workmanship for a period of FIVE (5) years from the date of shipment to the original end user. Warranty on replaced units, or field-replaced components, will be limited only to the duration of the original product coverage.
Morningstar Essentials SeriesTM products, and SureSineTM -300 Classic (Gen 1) inverter, are warrantied to be free from defects in materials and workmanship for a period of TWO (2) years from the date of shipment to the original end user. Warranty on replaced units, or field-replaced components, will be limited only to the duration of the original product coverage.
Morningstar will, at its option, repair or replace any such defective units.
CLAIM PROCEDURE:
Before requesting warranty service, check the operator’s manual, including any troubleshooting section, to verify product failure. To begin the warranty replacement process, contact your authorized Morningstar distributor or dealer for assistance with troubleshooting and, if necessary, obtaining an RMA number.
An RMA number must be issued by Morningstar prior to return of any unit(s) under this warranty.
Required RMA information:
(A) purchase location, date, business or company name
(B) full model and serial numbers (SN is 8-digits on unit bar label)
(C) failure behavior, including LED indications
(D) array configuration, panel Pmax, Voc, Vmp, Isc, and nominal battery voltage – these specifications are needed to receive assistance.
(E) multi-meter available (for field troubleshooting)
After the dealer is contacted, and is not able to assist with warranty claim, contact Morningstar Technical support at [email protected]. Please provide proof of date and place of purchase, and all details listed in preceding paragraph.
WARRANTY EXCLUSIONS AND LIMITATIONS:
This warranty does not apply under the following conditions:
- damage by accident, negligence, abuse or improper use
- PV or load currents exceeding the ratings of the product
- unauthorized product modification or attempted repair
- damage occurring during shipment
- damage resulting from acts of nature such as lightning, weather extremes, or infestation
THE WARRANTY AND REMEDIES SET FORTH ABOVE ARE EXCLUSIVE AND IN LIEU OF ALL OTHERS, EXPRESS OR IMPLIED. MORNINGSTAR SPECIFICALLY DISCLAIMS ANY AND ALL IMPLIED WARRANTIES, INCLUDING, WITHOUT LIMITATION, WARRANTIES OF MERCHANTABILITY AND FITNESS FOR A PARTICULAR PURPOSE. No Morningstar distributor, agent or employee is authorized to make any modification or extension to this warranty.
MORNINGSTAR IS NOT RESPONSIBLE FOR INCIDENTAL OR CONSEQUENTIAL DAMAGES OF ANY KIND, INCLUDING BUT NOT LIMITED TO LOST PROFITS, DOWN-TIME, GOODWILL OR DAMAGE TO EQUIPMENT OR PROPERTY.
Morningstar Corporation
8 Pheasant Run, Newtown, PA 18940 USA
215-321-4457
www.morningstarcorp.com
[email protected]
TECHNICAL SPECIFICATIONS
PS-15 PS-30
PS-15M PS-30M
Electrical:
| Nominal Battery voltage | 12 or 24 Volts |
| Battery voltage Range | 10-35 Volts |
| Voltage accuracy | 0.1% +/- 50mV (all) |
| Max. Battery Current | 15 Amps 30 Amps |
| Max. PV open-circuit voltage | 60 Volts |
| Load Current Rating | 15 Amps 30 Amps |
| Self Consumption | <22mA (no meter) <40mA (meter) |
| LED Indications | (1) status, (3) battery SOC |
| Transient Surge Protection | 1500 watts (solar, battery, load) |
Mechanical:
| Dimensions: | 6.01(W) x 4.14(L) x 2.17(D) in. 153(W) x105(L) x 55(D) mm |
| Weight: | 13.8 oz. (no meter) 15.1 oz. (with meter) |
| Wire Size Range: | |
| Power Terminals | 2.5 – 16 mm2 / #14 – 6 AWG |
| Maximum Torque | 35 in-lb (4 N-m) |
| Battery/Temp. Sense | 0.25 – 1.0 mm2 / #24 – 16 AWG |
| Enclosure | IP20, Type 1 |
Battery Charging:
| 4-Stage Charging: | Bulk, Absorption, Float, Equalize |
| Temperature compensation Coefficient: | -30mV / ºC / 12 Volt |
| Temperature compensated set-points: | Absorption, Float, Equalize, HVD |
Battery Charging Set-points (@ 25°C):
[multiply voltages by (2) for 24 Volt systems]
| DIP Switch Settings 4-5-6 |
Battery Type | Absorp. Stage (volts) | Float Stage (volts) | Equalize Stage (volts) | Absorp. Time (mins) |
Equalize Time (mins) |
Equalize Timeout |
Equalize Interval (days) |
| off-off-off | 1 – Sealed* | 14.00 | 13.50 | 150 | ||||
| off-off-on | 2 – Sealed* | 14.15 | 13.50 | 14.40 | 150 | 60 | 120 | 28 |
| off-on-off | 3 – Sealed* | 14.30 | 13.50 | 14.60 | 150 | 60 | 120 | 28 |
| off-on-on | 4- AGM/Flooded | 14.40 | 13.50 | 15.10 | 180 | 120 | 180 | 28 |
| on-off-off | 5 – Flooded | 14.60 | 13.50 | 15.30 | 180 | 120 | 180 | 28 |
| on-off-on | 6 – Flooded | 14.70 | 13.50 | 15.40 | 180 | 180 | 240 | 28 |
| on-on-off | 7 – L-16 | 15.40 | 13.40 | 16.00 | 180 | 180 | 240 | 14 |
| on-on-on | 8 – Custom | Custom | Custom | Custom | Custom | Custom | Custom | Custom |
* “Sealed” battery type includes gel and AGM batteries
Current Compensation:
| 12 Volt systems | -15 mV/A |
| 24 Volt systems | -30 mV/A |
| Compensated set-points | LVD, LVR |
Load and Solar Control:
[multiply voltages by (2) for 24 Volt systems]
Default values (customizable)
| LVD1 | 11.5V |
| LVR1 | 12.6V |
| Instant LVD | 10.0V |
| HVD – solar | Highest set-point in preset charging profile [+ 0.5V (@ 25ºC)] |
| HVD – load1 | Disabled |
| HVDR – solar | 13.8V (@ 25ºC) |
| HVDR – load1 | Disabled |
| LVD Warning | 10 mins |
| LVD Override – Lighting Test | 10 mins |
| Maximum # LVD overrides | No limit unless |
| (not customizable) | V_batt < Instant LVD |
Lighting Control (DIP 1 ON):
| Lighting Timer Setting | Dusk-Dawn (default) |
| Lighting Test Timer | 10 mins |
Data & Communications:
| Communication Port | MeterBus (RJ-11) |
| Comm. Protocols | Morningstar MeterBus; MODBUS |
| Data-logging | 6-8 months, daily records |
| PC Software | MSView |
Digital Meter:
| Resolution | 128 x 64 pixels |
| Viewing Area | 50 mm x 25 mm |
| Display Color | blue on white |
| Backlight | LED |
| Operating Temperature | -20ºC to +70ºC |
| Storage Temperature | -30ºC to +80ºC |
Environmental:
| Maximum Operating Altitude | 2000 meters |
| Ambient Temperature Range: | -40°C to +60°C |
| Storage Temperature | -40ºC to +80ºC |
| Humidity | 100% n.c. |
| Tropicalization | Conformally coated PCBs; Marine-rated terminals |
For hazardous location-IECEx/ATEX applications, see the addendum – part no. MS-003245-EN – to this manual.
Protections
Power-up against any active faults
Reverse Polarity – battery and array
Solar Short-circuit
Solar Over-current
High Solar Voltage Disconnect
High Heatsink Temperature – Current de-rating
High Heatsink Temperature – Load disconnect
Load Short-circuit
Load Over-current
Heatsink Temperature Limit
RTS Terminals
Battery Sense Terminals
PWM Current De-rating
APPENDIX A – DERATING

APPENDIX B – Voltage Drop Tables for Wire Sizing
Good system design generally requires large conductor wires that limit voltage drop losses to 2% or less. The tables below provide wire sizing for a maximum of 2% voltage drop. Longer distance wire runs may require significantly larger wire sizes to reduce the voltage drop to an acceptable level.
2% Voltage Drop Chart for 75°C or 90ºC Stranded Copper Wire (Feet), 12 Volt System / Maximum 1-way Distance (feet), 12 Volt System – multiply values by (2) for 24 Volt and by (4) for 48V, system. NOTE: Distances are estimates only and can vary based on temperature, type of wire or other factors.
| Wire Size (AWG) | 30A | 25A | 20A | 15A | 10A | 8A | 5A |
| 2* | 24.6 | 29.5 | 36.9 | 49 | 61 | 92.0 | |
| 3* | 19.5 | 23.3 | 29.2 | 38.9 | 49 | 73.0 | |
| 4* | 15.5 | 18.6 | 23.2 | 31.0 | 38.7 | 58 | 93.0 |
| 6 | 9.7 | 11.6 | 14.6 | 19.4 | 24.3 | 36.4 | 58.0 |
| 8 | 6.1 | 7.4 | 9.2 | 12.3 | 15.3 | 23.0 | 36.8 |
| 10 | 3.8 | 4.6 | 5.8 | 7.7 | 9.6 | 14.4 | 23.1 |
| 12 | 2.9 | 3.6 | 4.8 | 6.0 | 9.0 | 14.4 | |
| 14 | 2.3 | 3.0 | 3.8 | 5.7 | 9.1 |
* Wire sizes larger than #6 AWG must be terminated at a splicer block located external to the ProStar. Use #6 AWG or smaller wire to connect the ProSta to the splicer block.
Table B-1. Maximum one-way circuit length for 12 Volt systems, stranded copper (Feet) , 2% voltage drop
2% Voltage Drop Chart for 75°C or 90ºC Stranded Copper Wire (meters), 12 Volt System /
Maximum 1-way Distance (meters), 12 Volt system – multiply values by (2) for 24 Volt system and by (4) for 48V system. NOTE: Distances are estimates only and can vary based on temperature, type of wire or other factors.
| Wire Size (mm2) | 30A | 25A | 20A | 15A | 10A | 8A | 5A |
| 35* | 7.5 | 9.0 | 11.3 | 15.0 | 22.6 | 28.2 | 45.1 |
| 25* | 5.4 | 6.5 | 8.1 | 10.8 | 16.3 | 20.3 | 32.5 |
| 16 | 3.4 | 4.1 | 5.2 | 6.9 | 10.3 | 12.9 | 20.6 |
| 10 | 2.2 | 2.6 | 3.2 | 4.3 | 6.5 | 8.1 | 12.9 |
| 6 | 1.3 | 1.5 | 1.9 | 2.6 | 3.8 | 4.8 | 7.7 |
| 4 | 0.9 | 1.0 | 1.3 | 1.7 | 2.6 | 3.2 | 5.1 |
| 2.5 | 0.8 | 1.1 | 1.6 | 2.0 | 3.2 |
* Wire sizes larger than16mm2 must be terminated at a splicer block located external to the ProStar. Use 16mm2 or smaller wire to connect the ProStar to the splicer block.
Table B-2. Maximum one-way circuit length for 12 Volt systems, stranded copper (Meters) , 2% voltage drop.
FOR CURRENT DETAILED CERTIFICATION LISTINGS, REFER TO:
https://www.morningstarcorp.com/support/library Under, “Type”, choose, “Declaration of Conformity (DOC)”, to view list of product DOCs.
ProStarTM and MeterBusTM are trademarks of Morningstar Corporation MODBUSTM and MODBUS TCP/IPTM are trademarks of Modbus IDA.
©2023 Morningstar Corporation. All rights reserved.
PROSTAR GEN 3 ADDENDUM TO OPERATOR’S MANUAL
Certifications
![]()
UL1741 INVERTERS, CONVERTERS, AND CONTROLLERS AND INTERCONNECTION SYSTEM EQUIPMENT FOR USE WITH DISTRIBUTED ENERGY SOURCES, SECOND EDITION, REVISION THROUGH AND INCLUDING SEP 07, 2016 CSA C22.2#107.1-01 POWER CONVERSION EQUIPMENT
UL121201/CSA C22.2 #213 Non-incendive Electrical Equipment for Use in Class I, Division 2 Hazardous (Classified) Locations, Groups A,B,C,D, Temperature Group: T5 (see product manual environmental specifications)
EMC Directives
- Immunity: EN 61000-6-2
- Emissions: EN 61000-6-4 CISPR 55022
Low Voltage Directive:
IEC/EN 62109-1
Hazardous Locations for IECEx/ATEX Applications
IECEx ETL 20.0068X
ITS20ATEX25936X
IECEx: Ex ec ic IIC T5 Gc
ATEX:
II 3G Ex ec ic IIC T5 Gc
-40°C ≤ Tamb ≤ +60°C
Prostar Gen 3 must be verified with di-electric strength test specified by the relevant industrial standard.
The equipment must be placed inside an Ex-rated IP 54 enclosure in accordance with IEC 60079 series.
A tool is required in order to access the equipment inside the enclosure.

Morningstar Corporation
8 Pheasant Run, Newtown, PA 18940 USA
10611 Iron Bridge Road, Ste. L, Jessup, MD 20794 USA