GREE GRH085DA-K3NA1A-I Slimline RV Air Conditioner Owner’s Manual

Home » Gree » GREE GRH085DA-K3NA1A-I Slimline RV Air Conditioner Owner’s Manual

GREE-logo

GREE GRH085DA-K3NA1A-I Slimline RV Air Conditioner

GREE-GRH085DA-K3NA1A-I-Slimline-RV-Air-Conditioner-product

Product Information

This product is a cooling system that requires installation and maintenance. It comes with a service manual that provides troubleshooting instructions for different malfunctions. The manual also includes an exploded view and parts list for the indoor unit. The product is designed to cool the air by exchanging heat and removing blockages. It has various components such as front panel assembly, air louvers, filters, temperature sensors, electric box, motor assemblies, remote controllers, and more.

Malfunction

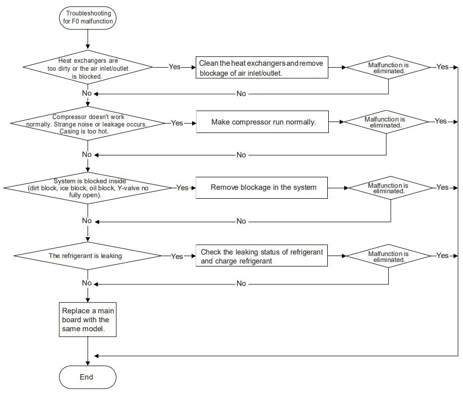
Malfunction of Insufficient fluorine protection F0

GREE-GRH085DA-K3NA1A-I-Slimline-RV-Air-Conditioner-fig-1

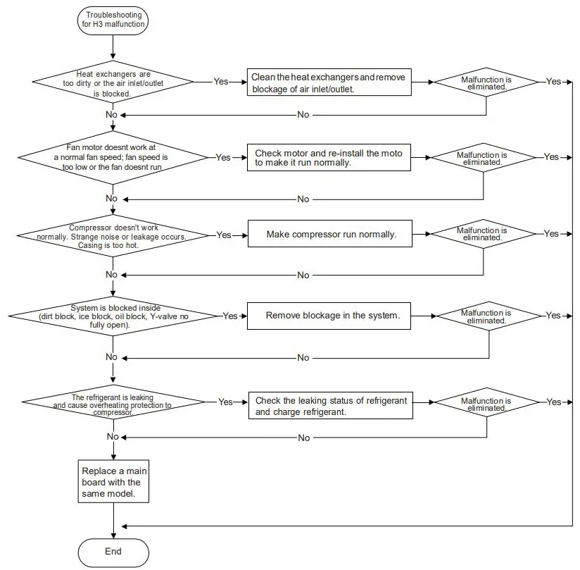
Overload malfunction H3

GREE-GRH085DA-K3NA1A-I-Slimline-RV-Air-Conditioner-fig-2

Overload malfunction PL

GREE-GRH085DA-K3NA1A-I-Slimline-RV-Air-Conditioner-fig-3

Exploded View and Parts List

Indoor Unit

  • GRH085DA-K3NA1A/I
  • GRH120DA-K3NA1A/I

GREE-GRH085DA-K3NA1A-I-Slimline-RV-Air-Conditioner-fig-4

  • The component picture is only for reference; please refer to the actual product.

GREE-GRH085DA-K3NA1A-I-Slimline-RV-Air-Conditioner-fig-7

Above data is subject to change without notice.

GRH085DA-K3NA2B/I GRH120DA-K3NA2B/I

GREE-GRH085DA-K3NA1A-I-Slimline-RV-Air-Conditioner-fig-5

  • The component picture is only for reference; please refer to the actual product.

GREE-GRH085DA-K3NA1A-I-Slimline-RV-Air-Conditioner-fig-8

  • Above data is subject to change without notice.

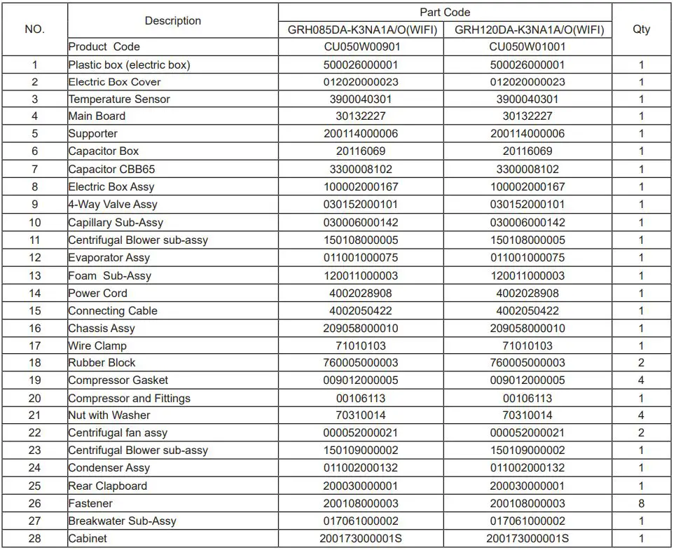
Outdoor Unit

GRH085DA-K3NA1A/O GRH120DA-K3NA1A/O

GREE-GRH085DA-K3NA1A-I-Slimline-RV-Air-Conditioner-fig-6

  • The component picture is only for reference; please refer to the actual product.

GREE-GRH085DA-K3NA1A-I-Slimline-RV-Air-Conditioner-fig-9

  • Above data is subject to change without notice.

GRH085DA-K3NA2B/O /GRH120DA-K3NA2B/O

GREE-GRH085DA-K3NA1A-I-Slimline-RV-Air-Conditioner-fig-10

  • The component picture is only for reference; please refer to the actual product.

Leave a Comment