DIODES AL8862QEV2 Medium and Low Voltage DC-DC LED Drivers
Contents
General Description
The DIODES AL8862Q is a step-down DC-DC converter designed to drive LEDs with a constant current. The AL8862Q operates with an input supply voltage from 5V to 55V and provides an externally adjustable output current up to 1A. Series connection of the LEDs provides identical LED currents resulting in uniform brightness and eliminating the need for ballast resistors. The AL8862Q switches at frequencies up to 1MHz. This allows for the use of smaller size external components, hence minimizing the PCB size.
The AL8862Q integrates the power switch and a high-side output current sensing circuit. The maximum output current of AL8862Q is set via an external resistor connected between the VIN and SET input pins. Dimming is achieved by applying either a DC voltage or a PWM signal at the CTRL input pin. The softstart time can be adjusted using an external capacitor from the CTRL pin to the ground. An input voltage of 0.3V or lower at CTRL pin will shut down the power switch.
The AL8862Q is qualified to AEC-Q100 Grade 1 and is automotive grade to support PPAPs.
Applications
- Automotive interior LED lamps
- Automotive exterior LED lamps
Key Features
- 2.0V to 60V Wide Input Voltage Range
- Wide Input Voltage Range: 5V to 55V
- Output Current up to 1A
- Internal 55V NDMOS Switch
- Typical 4% Output Current Accuracy
- Single Pin for On/Off and Brightness Control by DC Voltage or
- PWM Signal
- High Efficiency (Up to 97%)
- Fault Status Indication for Abnormal Operation
- LED Short-Circuit Protection
- Inherent Open-Circuit LED Protection
- Current-Sense Resistor Short-Circuit Protection
- Overtemperature Shutdown
- Up to 1MHz Switching Frequency
- SO-8EP Package Available in Green Molding Compound (No Br, Sb)
AL8862QEV2 Specifications
| Parameter | Value |
| Input Voltage | 9VDC to 16VDC |
| LED Current | 1A |
| Number of LEDs | 1~3 pcs |
| XY Dimension | 68mm x 46mm |
EVB Physical Picture
Figure 1. Top View

Figure 2. Bottom View

Connection Instructions and Quick Start Guide
- Connect LED string anode end to “LEDA” and connect LED string cathode end to “LEDK”.
- Power Supply Input: 4.5~16VDC, connect two DC line wires to the BAR+ and BAR-terminals on the evaluation board. It’s better to set at least 3V voltage gap between input and output.
- For PWM dimming operation: supply a 0-3.3V 200Hz~2 kHz signal between DIM & GND.
- The LED current of demonstration board is preset at 1A.
- Ensure that the DC source is switched OFF or disconnected before soldering or connecting.
- Ensure that the area around the board is clear and safe, and preferably that the board and LEDs are enclosed in a transparent safety cover.
- Turn on the main switch. LED string should light up.
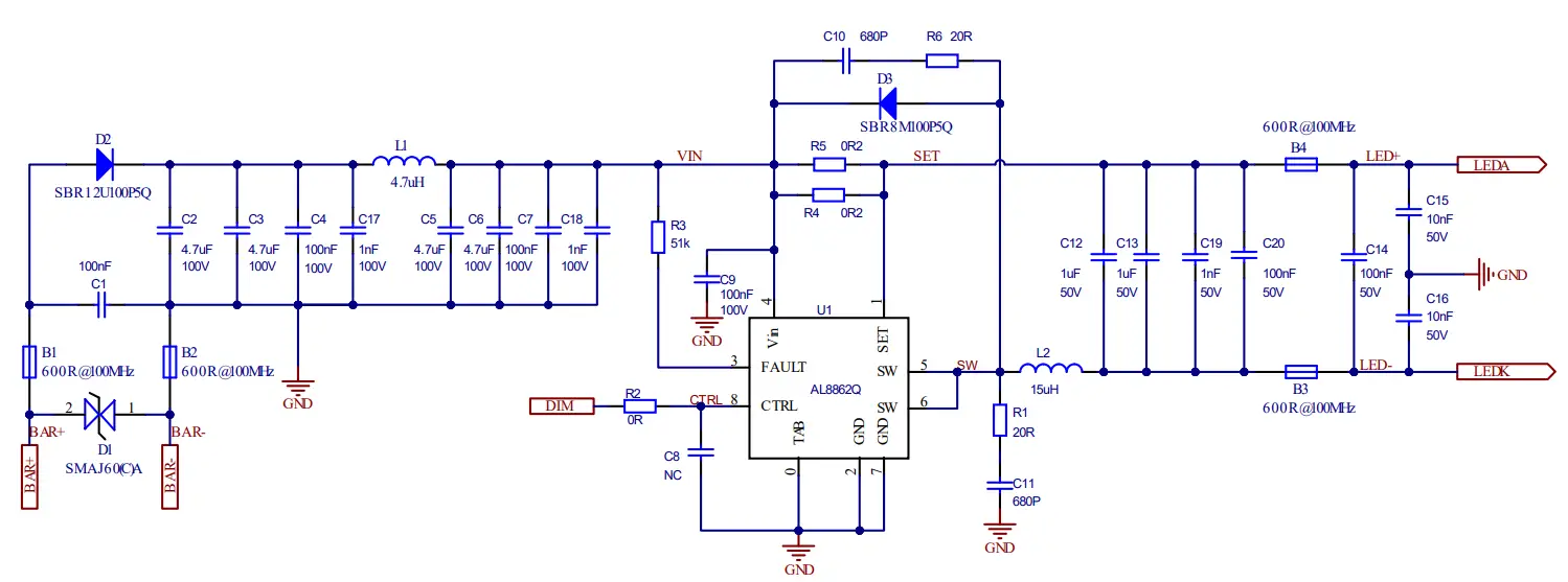
Evaluation Board Schematic
Figure 3. Evaluation Board Schematic

Evaluation Board Layout
Figure 4. PCB Top Layer

Figure 5. PCB Bottom Layer

Bill of Material
| Location | Description | Package |
| R2 | Resistor, SMT, 0 ohm, 0603, 5% | 0603 |
| R3 | Resistor, SMT, 51K ohm, 0805, 5% | 0805 |
| R4,R5 | Resistor, SMT, 0.2 ohm, 1206, 1% | 1206 |
| R1,R6 | Resistor, SMT, 20 ohm, 0805, 5% | 0805 |
| C2,C3,C5,C6 | Cap, Cer, GCJ32DC72A475KE01L, 4.7uF, 100V, X7S, 1210, -55°C~125°C, AEC-Q200, Murata | 1210 |
| C1,C4,C7,C9 | Cap, Cer, CGA4J2X7R2A104K125AA, 100nF,100V,X7R, 0805,-55°C~125°C, AEC-Q200,TDK | 0805 |
| C15,C16 | Cap, Cer, CGA3E2X7R2A103K080AA, 10nF, 100V, X7R, 0603, -55°C~125°C, AEC-Q200, TDK | 0603 |
| C17,C18 | Cap, Cer, CGA3E2X7R2A102K080AA, 1nF, 100V, X7R, 0603, -55°C~125°C, AEC-Q200, TDK | 0603 |
| C10,C11 | Cap, Cer, CL21C681JCC1PNC, 680pF, 100V, NP0, 0805, -55°C~125°C, AEC-Q200, Samsung | 0805 |
| C12,C13 | Cap, Cer, CGA4J3X7R1H105K125AB, 1uF, 50V, X7R, 0805, -55°C~125°C, AEC-Q200, TDK | 0805 |
| C14,C20 | Cap, Cer, CGA4J2X8R1H104K125AA, 100nF, 50V, X8R, 0805, -55°C~150°C, AEC-Q200, TDK | 0805 |
| C19 | Cap, Cer, GCD188R71H102KA01D, 1nF, 50V, X7R, 0603, -55°C~125°C, AEC-Q200, Murata | 0603 |
| U1 | IC, AL8862QSP-13, AEC-Q100 Qualified, DIODES, | SO-8EP |
| B1,B2,B3,B4 | 78279221601, 600ohm@100MHz, AEC-Q200, Würth Elektronik | 1206 |
| L1 | 744778004, 4.7uH, Isat=4.2A, 7.3×7.3×2.8mm, AEC-Q200, Würth Elektronik | SMT |
| L2 | 744373965150,15uH, Isat=10.2A, 13.65×12.5×6.2mm, AEC-Q200, Würth Elektronik | SMT |
| D2,D3 | Diode, SBR8M100P5Q-13,8A,100V, AEC-Q101 Qualified, DIODES | POWER DI5 |
| DIM, FAULT,GND | Connector, Orange color | DIP |
| LEDK | Connector, Black color | DIP |
| BAR- | Connector, White color | DIP |
| LEDA, BAR+ | Connector, Red color | DIP |
System Performance

PWM Dimming Curve
Test @VIN=12V, LED voltage=5.3V

Waveforms
Turn ON@12V
Figure 6. Startup @ Output =1 LED

Figure 7. Startup @Output =3 LEDs

Turn OFF:
Figure 8. Turn off @Output =1 LED
Figure 9. Turn off @Output =3 LEDs
Stable waveforms:
Figure 10. @Output =1 LED
Figure 11. @Output =3 LEDs
PWM Dimming Waveforms, PWM duty =50%
Figure 12. Output =1 LED
Figure 13. Output =3 LEDs
Thermal Test
IC Tc = 48.8C degree @ ambient = 23C degree, temperature rise is 25.8C degree.
Tested in VIN=13.5V, VLED=9.5V.
Conductive Emission Test
Tested in VIN=13.5V, loading with 3pcs LED (Vo =9.5V)
| Frequency | MaxPeak | Average | Limit | Margin | Meas._Time | Bandwidth | Line | Corr. |
| MHz | dBμV | dBμV | dBμV | dB | ms | kHz | dB | |
| 5.95 | — | 35.38 | 45.00 | 9.62 | — | — | Single Line | 0.1 |
| 5.955 | 37.50 | — | 65.00 | 27.50 | — | — | Single Line | 0.1 |
| 31.800 | — | 23.56 | 36.00 | 12.44 | — | — | Single Line | 0.2 |
| 53.000 | 26.50 | — | 46.00 | 19.50 | — | — | Single Line | 0.2 |
| 75.800 | — | 23.68 | 29.98 | 6.30 | — | — | Single Line | 0.4 |
| 75.800 | 29.09 | — | 46.00 | 16.91 | — | — | Single Line | 0.4 |
IMPORTANT NOTICE
- DIODES INCORPORATED (Diodes) AND ITS SUBSIDIARIES MAKE NO WARRANTY OF ANY KIND, EXPRESS OR IMPLIED, WITH REGARDS TO ANY INFORMATION CONTAINED IN THIS DOCUMENT, INCLUDING, BUT NOT LIMITED TO, THE IMPLIED WARRANTIES OF MERCHANTABILITY, FITNESS FOR A PARTICULAR PURPOSE OR NON-INFRINGEMENT OF THIRD PARTY INTELLECTUAL PROPERTY RIGHTS (AND THEIR EQUIVALENTS UNDER THE LAWS OF ANY JURISDICTION).
- The Information contained herein is for informational purpose only and is provided only to illustrate the operation of Diodes’ products described herein and application examples. Diodes does not assume any liability arising out of the application or use of this document or any product described herein. This document is intended for skilled and technically trained engineering customers and users who design with Diodes’ products. Diodes’ products may be used to facilitate safety-related applications; however, in all instances customers and users are responsible for (a) selecting the appropriate Diodes products for their applications, (b) evaluating the suitability of Diodes’ products for their intended applications, (c) ensuring their applications, which incorporate Diodes’ products, comply the applicable legal and regulatory requirements as well as safety and functional-safety related standards, and (d) ensuring they design with appropriate safeguards (including testing, validation, quality control techniques, redundancy, malfunction prevention, and appropriate treatment for aging degradation) to minimize the risks associated with their applications.
- Diodes assumes no liability for any application-related information, support, assistance or feedback that may be provided by Diodes from time to time. Any customer or user of this document or products described herein will assume all risks and liabilities associated with such use, and will hold Diodes and all companies whose products are represented herein or on Diodes’ websites, harmless against all damages and liabilities.
- Products described herein may be covered by one or more United States, international or foreign patents and pending patent applications. Product names and markings noted herein may also be covered by one or more United States, international or foreign trademarks and trademark applications. Diodes does not convey any license under any of its intellectual property rights or the rights of any third parties (including third parties whose products and services may be described in this document or on Diodes’ website) under this document.
- Diodes’ products are provided subject to Diodes’ Standard Terms and Conditions of Sale
(https://www.diodes.com/about/company/terms-and-conditions/terms-and-conditions-of-sales/) or other applicable terms. This document does not alter or expand the applicable warranties provided by Diodes. Diodes does not warrant or accept any liability whatsoever in respect of any products purchased through unauthorized sales channel. - Diodes’ products and technology may not be used for or incorporated into any products or systems whose manufacture, use or sale is prohibited under any applicable laws and regulations. Should customers or users use Diodes’ products in contravention of any applicable laws or regulations, or for any unintended or unauthorized application, customers and users will (a) be solely responsible for any damages, losses or penalties arising in connection therewith or as a result thereof, and (b) indemnify and hold Diodes and its representatives and agents harmless against any and all claims, damages, expenses, and attorney fees arising out of, directly or indirectly, any claim relating to any noncompliance with the applicable laws and regulations, as well as any unintended or unauthorized application.
- While efforts have been made to ensure the information contained in this document is accurate, complete and current, it may contain technical inaccuracies, omissions and typographical errors. Diodes does not warrant that information contained in this document is error-free and Diodes is under no obligation to update or otherwise correct this information. Notwithstanding the foregoing, Diodes reserves the right to make modifications, enhancements, improvements, corrections or other changes without further notice to this document and any product described herein. This document is written in English but may be translated into multiple languages for reference. Only the English version of this document is the final and determinative format released by Diodes.
- Any unauthorized copying, modification, distribution, transmission, display or other use of this document (or any portion hereof) is prohibited. Diodes assumes no responsibility for any losses incurred by the customers or users or any third parties arising from any such unauthorized use.
- This Notice may be periodically updated with the most recent version available at https://www.diodes.com/about/company/terms-andconditions/important-notice
The Diodes logo is a registered trademark of Diodes Incorporated in the United States and other countries.
All other trademarks are the property of their respective owners.
© 2023 Diodes Incorporated. All Rights Reserved.
Customer Support
