CR-10 Smart Sprite All-metal Direct Drive Extruder 3D Printer
User Manual![]()
Contents
CR-10 Smart Sprite All-metal Direct Drive Extruder 3D Printer
Dear Consumers,
Thank you for choosing our products. For the best experience, please read the instructions before operating the Printer. Our teams will always be ready to render you the best services. Please contact us via the phone number or e-mail address provided at the end when you encounter any problem with the Printer. For a better experience in using our product, you can also learn how to use the printer in the following ways:
View the accompanied instructions and videos in the storage card.
Visit our official website www.creality.com to find relevant software/hardware information, contact details and operation and
maintenance instructions.
Firmware Upgrade
Please login the official website https://www.creality.com/download, switch the language and select the relevant printer and model and download the required firmware, you can use it after the installation is finished.
NOTES
- Do not use the printer any way other than described here in order to avoid personal injury or property damage.
- Do not place the printer near any heat source or flammable or explosive objects. We suggest placing it in a well-ventilated, low-dust environment.
- Do not expose the printer to violent vibration or any unstable environment, as this may cause poor print quality.
- Before using experimental or exotic filaments, we suggest using standard filaments such as ABS or PLA to calibrate and test the machine.
- Do not use any other power cable except the one supplied. Always use a grounded three-prong power outlet.
- Do not touch the nozzle 、printing surface or motor during operation as they may be hot. Keep hands away from machine while in use to avoid burns or personal injury.
- Do not wear gloves or loose clothing when operating the printer. Such cloths may become tangled in the printers moving parts leading to burns, possible bodily injury, or printer damage.
- When cleaning debris from the printer hotend, always use the provided tools. Do not touch the nozzle directly when heated. This can cause personal injury.
- Clean the printer frequently. Always turn the power off when cleaning, and wipe with a dry cloth to remove dust, adhered printing plastics or any other material off the frame, guide rails, or wheels. Use glass cleaner or isopropyl alcohol to clean the print surface.
- Children under 10 years old should not use the printer without supervision.
- This machine is equipped with a security protection mechanism. Do not manually move the nozzle or printing platform mechanism manually while booting up, otherwise the device will automatically power off for safety.
- Users should comply with the laws and regulations of the corresponding countries and regions where the equipment is located (used), abide by professional ethics, pay attention to safety obligations, and strictly prohibit the use of our products or equipment for any illegal purposes. Realty will not be responsible for any violators’ legal liability under any circumstance.
Introduction
![]()
| 1 X Limit Switch 2 Spotlight 3 Nozzle Kit 4 Feeding holder components 5 Z-axis photoelectric switch 6 Printing Platform 7 Y-axis belt adjusting knob |
8 Tool Box 9 Storage Card Slot 10 Touch screen 11 USB interface 12 Network Interface 13 Power-on button 14 X-axis belt adjusting knob 15 Pull rod 16 Screw rod |
17 Coupling 18 Z-axis motor 19 Power switch 20 AC power supply 21 Y-axis Motor 22 X-axis Motor 23 Filament Detector 24 Extruder Motor |
Equipment parameters
| Basic Parameters | |
| Model | CR-10 Smart |
| Printing Size | 300*300*400mm |
| Molding Tech | FDM |
| Nozzle Number | 1 |
| Slice Thickness | 0.1mm-0.4mm |
| Nozzle Diameter | Standard 0.4mm |
| Precision | ±0.1mm |
| Filament | 1.75mm PLA/ABS/TPU/PETG/Wood |
| File Format | STL/OBJ/AMF |
| File Transfer | Realty Slicer/Cura/Repeater-Host/Simplify3D |
| Slice Software | Input: AC100-240V 50/60Hz Output: DC 24V |
| Power Supply | 350W |
| Total Power | ≤100℃ |
| Bed Temp | ≤260℃ |
| Nozzle Temp | Yes |
| Resume Printing | Yes |
| Filament Detector | Yes |
| Dual Z-axis | Yes |
| Auto Leveling | English |
| Language | 80-100mm/s |
| Printing Speed | Wifi/Storage card |
Package Content
![]()
Install the Gantry Frame
![]()
Pull Rod Installation
Adjust the proper length of assembled pull rod and install in the position shown in the figure
![]()
Install the Rack
Follow the installation diagram to assemble the rack on the left of the machine.
![]()
Install the touch screen
- Connect the FFC on the base with the touch screen.
- Fix the three screen locks on the touch screen to the studs of the base and press them into place.

Caution
- Do not connect or disconnect the cables when the machine is powered on.
Cable Connection
![]()
A , Connect the 15pin port to the nozzle adapter board as shown in the figure
B, Connect Z-axis motor cable
C, Connect the photoelectric switch wire
D, Connect it to the power cord and turn on the power
E, Long press the power button and wait the display screen to start
Caution
- Do not connect or disconnect the cables when the machine is powered on.
Bed Leveling
- Slelct “Level” to automatically level
- After the leveling is completed, adjust the Z-axis compensation value according to the adhesion of the printing consumables and the glass
![]()
During the leveling process, please do not touch the Teflon tube and nozzle cable.
Preheating Method
Method 1
![]()
Notes: The interface of the manual of instruction is only for reference, and the actual interface shall be subject to the display of the machine.
Method 2
![]()
Notes: The print preheating standard is adjusted at the factory, PLA preheating standard: nozzle temperature 200 °, hot bed temperature 60 °, ABS preheating standard: nozzle temperature 240 °, hot bed temperature 70 °.If you need to adjust it due to printing materials or other reasons, you can adjust the parameters on the interface home page control → temperature → PLA / ABS preheat setting.
Load Filament
When you wait for the temperature to rise, hang the filament over the Filament Holder.
For loading filament smoothly, the end of the filament should be placed as shown above.
![]()
Installation method of threading fixture:
![]()
- Clamp the threading fixture to the position shown in the figure as the figure shows.
- Thread the consumable through the consumable run-out detection box, then the threading fixture and finally into the extruder.
When it reaches the target temperature, insert the filament into the small hole of the Extruder until it reaches the nozzle through the filament cutting detection module. If the filament flows out from the nozzle, it presents that the filament is properly loaded.
The method of extrusion spring adjustment: turn right to loosen turn left to tighten (as shown in Fig. A)
![]()
Tips: How to replace the filament?
- Cutting filament near the Extruder and slowly feed new filament until they are fed into the new filament.
- Withdrawing the filament quickly and feeding the new filament after nozzle preheated and filament pushed a little forward.
Pairing via Bluetooth
![]()
Realty Cloud print
![]()
Off-line print
- Download the software from official website (www.cxsw3d.com) or find the software in storage card for installation.
- Double click to open the software.
- Select language→ Next→ Select your machine→ Next→ Finish.;
- Open Realty 3D slicer → Load (Read file) → Select file.
- Generate G-code and save the geode file to storage card.
- Insert the storage card
File names must be Latin letters or numbers, not Chinese characters or other special symbols
Notes: For details on the software instructions, please refer to the slicing software manual in the storage card!
Warning: Please don’t insert or remove the storage card during printing.
Start Printing
![]()
Network reset
![]()
Note:
- In the first use or if you need to clear the owner information, you can click “Restore network” button on the screen, wait for 1-2 minutes and then try to scan the code again or connect the network via Bluetooth.
Printer maintenance
Rotate the glass pick-and-place handle plate for platform replacement. (as shown in figure A)- Then manually turn the knob to the appropriate tightness to avoid belt breakage. (as shown in figure B)
- Please use clean water to clean the dirt on the flat pallet.
- The machine will restart after power interruption and pop out the “resume printing” button. Please clear the redundant filament between the nozzle and model before resumption to avoid printing failure.
![]()
Circuit Wiring
![]()
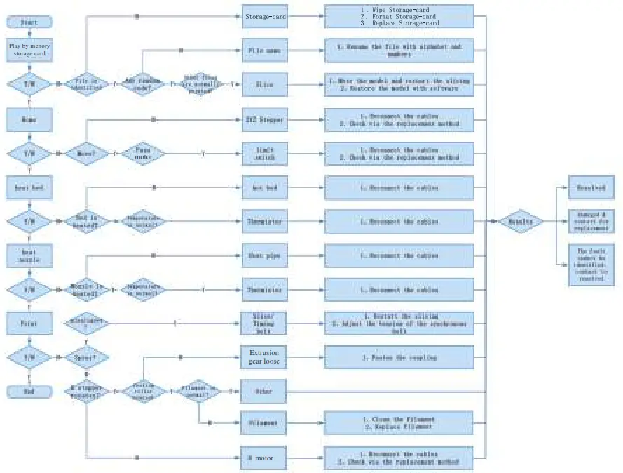
Trouble-shooting
![]()
Due to the differences between different machine models, the physical objects and the final images can differ. The final explanation rights shall be reserved by Shenzhen Creality 3D Technology Co., Ltd.

https://qr.creality.com
SHENZHEN CREALITY 3D TECHNOLOGY CO., LTD.
Add:18F,JinxiuHongDu Building, Meilong Blvd., Longhua Dist.,
Shenzher, China 518131
Official Website: www.creality.com
Tel: +86 755-8523 4565
E-mail: [email protected]
[email protected]![]()