ANALOG DEVICES EVAL-LTC7065-AZ 100V Half Bridge Driver with Adaptive Shoot Through Protection User Guide

Home » Analog Devices » ANALOG DEVICES EVAL-LTC7065-AZ 100V Half Bridge Driver with Adaptive Shoot Through Protection User Guide

ANALOG DEVICES EVAL-LTC7065-AZ 100V Half Bridge Driver with Adaptive Shoot-Through Protection

General Description

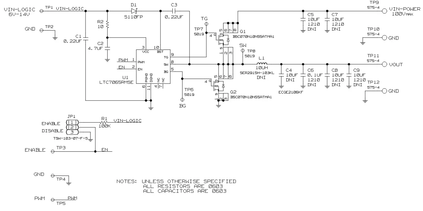
The EVAL-LTC7065-AZ evaluation circuit features LTC7065 driving two N-channel MOSFETs in a half-bridge configuration. The PWM input control is 5V logic compatible and controls both gate outputs, with one output being a complement of the other. The evaluation board has several unpopulated PCB pads to help facilitate the user in customizing the board for their application. The LTC7065 driver has powerful 1.2Ω pull-down and 1.6Ω pull-up MOSFET drivers driving two 100V N-channel MOSFETs. Design files for this circuit board are available at www.analog.com

Performance Summary (TA = 25°C)

Quick Start Procedure

The EVAL-LTC7065-AZ can be evaluated without connecting any additional components or a load. However, the user may find adding two load resistors, as shown in Figure 1, provides a better means for evaluating. Alternatively, the user can configure their own application circuit. Test with a resistor divider as a load.

  1. Connect two 100Ω power resistors to the SW node, as shown in Figure 1.
  2. Apply VIN-POWER supply.
  3. Apply VIN-LOGIC supply.
  4. Apply a square-wave signal at the desired frequency to the PWM pin, as shown in Figure 1.
  5. Ensure the JP1 jumper is set to “ENABLED”.
  6. Monitor the BG and TG pins with a scope.
  7. See Figure 2 for expected results with:
    • a. VIN-POWER = 40V
    • b. VIN-LOGIC = 10V
    • c. PWM input set at 5V peak at 1kHz.

Schematic

Revision HistoryANALOG-DEVICES-EVAL-LTC7065-AZ-100V-Half-Bridge-Driver-with-Adaptive-Shoot-Through-Protection-fig 5

ASSUMED BY ANALOG DEVICES FOR ITS USE, NOR FOR ANY INFRINGEMENTS OF PATENTS OR OTHER RIGHTS OF THIRD PARTIES THAT MAY RESULT FROM ITS USE. SPECIFICATIONS ARE SUBJECT TO CHANGE WITHOUT NOTICE. NO LICENCE, EITHER EXPRESSED OR IMPLIED, IS GRANTED UNDER ANY ADI PATENT RIGHT, COPYRIGHT, MASK WORK RIGHT, OR ANY OTHER ADI INTELLECTUAL PROPERTY RIGHT RELATING TO ANY COMBINATION, MACHINE, OR PROCESS WHICH ADI PRODUCTS ALL INFORMATION CONTAINED HEREIN IS PROVIDED “AS IS” WITHOUT REPRESENTATION OR WARRANTY. NO RESPONSIBILITY IS OR SERVICES ARE USED. TRADEMARKS AND REGISTERED TRADEMARKS ARE THE PROPERTY OF THEIR RESPECTIVE OWNERS.

Leave a Comment