American Standard 4A7A4018-060 Air Conditioner Installation Guide

Home » American Standard » American Standard 4A7A4018-060 Air Conditioner Installation Guide

11-AC11D1-9D-EN
Installer’s Guide
Condensing Units
4A7A4018–060

ALL phases of this installation must comply with NATIONAL, STATE AND LOCAL CODES
IMPORTANT — This Document is customer property and is to remain with this unit. Please return to service information pack upon completion of work.
These instructions do not cover all variations in systems or provide for every possible contingency to be met in connection with the installation. Should further information be desired or should particular problems arise which are not covered sufficiently for the purchaser’s purposes, the matter should be referred to your installing dealer or local distributor.
Note: The manufacturer recommends installing only approved matched indoor and outdoor systems. Some of the benefits of installing approved matched indoor and outdoor split systems are maximum efficiency, optimum performance and the best overall system reliability.

Section 1. Safety

WARNING
This information is intended for use by individuals possessing adequate backgrounds of electrical and mechanical experience. Any attempt to repair a central air conditioning product may result in personal injury and/or property damage. The manufacture or seller cannot be responsible for the interpretation of this information, nor can it assume any liability in connection with its use.
WARNING
These units use R-410A refrigerant which operates at 50 to 70% higher pressures than R-22. Use only R-410A approved service equipment. Refrigerant cylinders are painted a “Rose” color to indicate the type of refrigerant and may contain a “dip” tube to  allow for charging of liquid refrigerant into the system. All R-410A systems use a POE oil that readily absorbs moisture from the atmosphere. To limit this “hygroscopic” action, the system should remain sealed whenever possible. If a system has been open to  the atmosphere for more than 4 hours, the compressor oil must be replaced. Never break a vacuum with air and always change the driers when opening the system for component replacement. For specific handling concerns with R-410A and POE oil reference Retrofit Bulletins SS-APG006-EN and APP-APG011-EN or APP-APG012-EN.
WARNING
UNIT CONTAINS R-410A REFRIGERANT!
R-410A operating pressures exceed the limit of R-22. Proper service equipment is required. Failure to use proper service tools may result in equipment damage or personal injury.
SERVICE
USE ONLY R-410A REFRIGERANT AND APPROVED POE COMPRESSOR OIL.
WARNING
Extreme caution should be exercised when opening the Liquid Line Service Valve. Turn counterclockwise until the valve stem just touches the rolled edge. No torque is required. Failure to follow this warning will result in abrupt release of system charge and may
result in personal injury and /or property damage.
WARNING
LIVE ELECTRICAL COMPONENTS!
During installation, testing, servicing, and troubleshooting of this product, it may be necessary to work with live electrical components. Failure to follow all electrical safety precautions when exposed to live electrical components could result in death or serious injury.
CAUTION
If using existing refrigerant lines make certain that all joints are brazed, not soldered.
CAUTION
Scroll compressor dome temperatures may be hot. Do not touch the top of compressor; it may cause minor to severe burning.
WARNING
WARNING!
This product can expose you to chemicals including lead, which are known to the State of California to cause cancer and birth defects or other reproductive harm. For more information go to www.P65Warnings.ca.gov

Section 2. Unit Location Considerations

2.1 Unit Dimensions and Weight
Table 2.1

Unit Dimensions and Weight
Models H x D x W (in) Weight* (lb)
4A7A4018N 29 x 26 x 29 133
4A7A4019N 29 x 30 x 33 161
4A7A4024N 29 x 26 x 29 133
4A7A4025N 29 x 30 x 33 162
4A7A4030N 33 x 30 x 33 156
4A7A4036N 33 x 30 x 33 156
4A7A4042N 37 x 34 x 37 212
4A7A4048N 29 x 34 x 37 189
4A7A4049N 45 x 34 x 37 256
4A7A4060N 45 x 34 x 37 277
* Weight values are estimated.

When mounting the outdoor unit on a roof, be sure the roof will support the unit’s weight.
Properly selected isolation is recommended to alleviate sound or vibration transmission to the building structure.

American Standard 4A7A4018-060 Air Conditioner - Figure1

2.2 Refrigerant Piping Limits

  1. The maximum length of refrigerant lines from outdoor to indoor unit should NOT exceed sixty (60) feet.
  2. The maximum vertical change should not exceed sixty (60) feet.
  3. Service valve connection diameters are shown in Table 5.1.
    Note: For line lengths greater than sixty (60) feet, Refer to Refrigerant Piping Application Guide, SS-APG006-EN or Refrigerant Piping Software Program, 32-3312-03 (or latest revision).

American Standard 4A7A4018-060 Air Conditioner - Figure2

2.3 Suggested Locations for Best Reliability
Ensure the top discharge area is unrestricted for at least five (5) feet above the unit.
Three (3) feet clearance must be provided in front of the control box (access panels) and any other side requiring service.
Do not locate close to bedrooms as operational sounds may be objectionable.
Position the outdoor unit a minimum of 12” from any wall or surrounding shrubbery to ensure adequate airflow.
Outdoor unit location must be far enough away from any structure to prevent excess roof runoff water from pouring directly on the unit.

American Standard 4A7A4018-060 Air Conditioner - Figure3

2.4 Coastal Considerations
If installed within one mile of salt water, including seacoasts and inland waterways, models without factory supplied Seacoast Salt Shields require the addition of BAYSEAC001 (Seacoast Kit) at installation time.

Section 3. Unit Preparation

3.1 Prepare The Unit For Installation
STEP 1 – Check for damage and report promptly to the carrier any damage found to the unit.

American Standard 4A7A4018-060 Air Conditioner - Figure4STEP 2 – To remove the unit from the pallet, remove tabs by cutting with a sharp tool.American Standard 4A7A4018-060 Air Conditioner - Figure5

Section 4. Setting the Unit

4.1 Pad Installation
When installing the unit on a support pad, such as a concrete slab, consider the following:

  • The pad should be at least 1” larger than the unit on all sides.
  • The pad must be separate from any structure.
  • The pad must be level.
  • The pad should be high enough above grade to allow for drainage.
  • The pad location must comply with National, State, and Local codes.

American Standard 4A7A4018-060 Air Conditioner - Figure6

Section 5. Refrigerant Line Considerations

5.1 Refrigerant Line and Service Valve Connection Sizes
Table 5.1

  Line Sizes Service Valve Connection Sizes
Model Vapor Line Liquid Line Vapor Line Connection Liquid Line Connection
4A7A4018N 3/4 3/8 3/4 3/8
4A7A4019N 3/4 3/8 3/4 3/8
4A7A4024N 3/4 3/8 3/4 3/8
4A7A4025N 3/4 3/8 3/4 3/8
4A7A4030N 3/4 3/8 3/4 3/8
4A7A4036N 3/4 3/8 3/4 3/8
4A7A4042N 7/8 3/8 3/4 3/8
4A7A4048N 7/8 3/8 7/8 3/8
4A7A4049N 7/8 3/8 7/8 3/8
4A7A4060N 1-1/8 3/8 7/8 3/8

5.2 Factory Charge
The outdoor condensing units are factory charged with the system charge required for the outdoor condensing unit, ten (10) feet of tested connecting line, and the smallest rated indoor evaporative coil match. Always verify proper system charge via subcooling (TXV/EEV) or superheat (fixed orifice) per the unit nameplate.
See table for line length adders.

TUBING INFORMATION
LINE TYPE REFRIGERANT TO ADD AT SPECIFIED ADDITIONAL LENGTH
Suction Line Liquid Line 20 ft 30 ft 40 ft 50 ft 60 ft
3/4″ 3/8″ 3 oz 9 oz 15 oz 21 oz 27 oz
7/8″ 3/8″ 3 oz 9 oz 16 oz 22 oz 28 oz
1-1/8″ 3/8″ 3 oz 9 oz 17 oz 23 oz 29 oz

5.3 Required Refrigerant Line Length

Determine required line length and lift. You will need this later in STEP 2 of Section 14.
Total Line Length = __________ Ft.
Total Vertical Change (lift) = __________ Ft.

American Standard 4A7A4018-060 Air Conditioner - Figure7

5.4 Refrigerant Line Insulation
Important:
The Vapor Line must always be insulated. DO NOT allow the Liquid Line and Vapor Line to come in direct (metal to metal) contact.

American Standard 4A7A4018-060 Air Conditioner - Figure8

5.5 Reuse Existing Refrigerant Lines
CAUTION
If using existing refrigerant lines make certain that all joints are brazed, not soldered.
For retrofit applications, where the existing indoor evaporator coil and/or refrigerant lines will be used, the following precautions should be taken:

  • Ensure that the indoor evaporator coil and refrigerant lines are the correct size.
  • Ensure that the refrigerant lines are free of leaks, acid, and oil.

Important: For more information see publication number SS-APG006-EN.

American Standard 4A7A4018-060 Air Conditioner - Figure9

Section 6. Refrigerant Line Routing

6.1 Precautions
Important: Take precautions to prevent noise within the building structure due to vibration transmission from the refrigerant lines.
Comply with National, State, and Local Codes when isolating line sets from joists, rafters, walls, or other structural elements.
For Example:

  • When the refrigerant lines have to be fastened to floor joists or other framing in a structure, use isolation type hangers.
  • Isolation hangers should also be used when refrigerant lines are run in stud spaces or enclosed ceilings.
  • Where the refrigerant lines run through a wall or sill, they should be insulated and isolated.
  • Isolate the lines from all ductwork.
  • Minimize the number of 90º turns.

American Standard 4A7A4018-060 Air Conditioner - Figure10American Standard 4A7A4018-060 Air Conditioner - Figure11

Section 7. Refrigerant Line Brazing

7.1 Braze The Refrigerant Lines
STEP 1 – Remove caps or plugs. Use a deburring tool to deburr the pipe ends. Clean both internal and external surfaces of the tubing using an emery cloth.

American Standard 4A7A4018-060 Air Conditioner - Figure12

STEP 2 – Remove the pressure tap cap and valve cores from both service valves.

American Standard 4A7A4018-060 Air Conditioner - Figure13STEP 3 – Purge the refrigerant lines and indoor coil with dry nitrogen.

American Standard 4A7A4018-060 Air Conditioner - Figure14

STEP 4 – Wrap a wet rag around the valve body to avoid heat damage and continue the dry nitrogen purge.
Braze the refrigerant lines to the service valves.
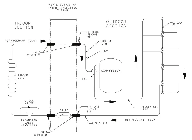
For units shipped with a field-installed external drier, check liquid line filter drier’s directional flow arrow to confirm correct direction of refrigeration flow (away from outdoor unit and toward evaporator coil) as illustrated.
Braze the filter drier to the Liquid Line.
Continue the dry nitrogen purge. Do not remove the wet rag until all brazing is completed.
Important: Remove the wet rag before stopping the dry nitrogen purge.
Note: Install drier in Liquid Line.
NOTE:
NOTE: Precautions should be taken to avoid Precautions should be taken to avoid heat damage to basepan during brazing. It is heat damage to basepan during brazing. It is recommended to keep the flame directly off of recommended to keep the flame directly off of the baseman.

American Standard 4A7A4018-060 Air Conditioner - Figure15

STEP 5 – Replace the pressure tap valve cores after the service valves have cooled.

American Standard 4A7A4018-060 Air Conditioner - Figure16

Section 8. Refrigerant Line Leak Check

8.1 Check For Leaks
STEP 1 – Pressurize the refrigerant lines and evaporator coil to 150 PSIG using dry nitrogen.

American Standard 4A7A4018-060 Air Conditioner - Figure17

STEP 2 – Check for leaks by using a soapy solution or bubbles at each brazed location.
Remove nitrogen pressure and repair any leaks before continuing.

American Standard 4A7A4018-060 Air Conditioner - Figure18

Section 9. Evacuation

9.1 Evacuate the Refrigerant Lines and Indoor Coil
Important: Do not open the service valves until the refrigerant lines and indoor coil leak check and evacuation are complete.
STEP 1 – Evacuate until the micron gauge reads no higher than 350 microns, then close off the valve to the vacuum pump.

American Standard 4A7A4018-060 Air Conditioner - Figure19

STEP 2 – Observe the micron gauge. Evacuation is complete if the micron gauge does not rise above 500 microns in one (1) minute.
Once evacuation is complete blank off the vacuum pump and micron gauge, and close the valves on the manifold gauge set.

American Standard 4A7A4018-060 Air Conditioner - Figure20

Section 10. Service Valves

10.1 Open the Gas Service Valve
Important: Leak check and evacuation must be completed before opening the service valves.
NOTE: Do not vent refrigerant gases into the atmosphere
STEP 1 – Remove valve stem cap.
STEP 2 – Using an adjustable wrench, turn valve stem 1/4 turn counterclockwise to the fully open position.
STEP 3 – Replace the valve stem cap to prevent leaks. Tighten finger tight plus an additional 1/6 turn.

American Standard 4A7A4018-060 Air Conditioner - Figure21

10.2 Open the Liquid Service Valve
WARNING
Extreme caution should be exercised when opening the Liquid Line Service Valve. Turn counterclockwise until the valve stem just touches the rolled edge. No torque is required.
Failure to follow this warning will result in abrupt release of system charge and may result in personal injury and /or property damage.
Important: Leak check and evacuation must be completed before opening the service valves.
STEP 1 – Remove service valve cap.
STEP 2 – Fully insert 3/16” hex wrench into the stem and back out counterclockwise until valve stem just touches the rolled edge (approximately five (5) turns.)
STEP 3 – Replace the valve cap to prevent leaks. Tighten finger tight plus an additional 1/6 turn.

American Standard 4A7A4018-060 Air Conditioner - Figure22

Section 11. Electrical – Low Voltage

11.1 Low Voltage Maximum Wire Length
Table 11.1 defines the maximum total length of low voltage wiring from the outdoor unit, to the indoor unit, and to the thermostat.
Table 11.1

24 VOLTS
WIRE SIZE MAX. WIRE LENGTH
18 AWG 150 Ft.
16 AWG 225 Ft.
14 AWG 300 Ft.

11.2 Low Voltage Hook-up Diagrams

American Standard 4A7A4018-060 Air Conditioner - Figure23

  • Units with pigtails require wisents for connections. Cap all unused wires.
  • In AC systems for multiple stages of electric heat, jumper W1 and W2 together if comfort control has only one stage of heat.
  • TEM3/4 – Bypass air handler and connect Y from comfort control directly to OD unit
    * TEM6 Only
    ** TEM6 only – When using a BK enabled comfort control, cut BK jumper and bypass Y1 and Y2 at the air handler. Connect BK from comfort control to BK of the air handler
  • TAM4 only – Wire as shown, no BK is available
  • TAM7 only – When using a BK enabled comfort control, cut BK jumper on the AFC and connect BK from comfort control to BK of the air handler

American Standard 4A7A4018-060 Air Conditioner - Figure24

  • Units with pigtails require wisents for connections. Cap all unused wires.
  • In AC systems for multiple stages of heat, jumper W1 and W2 together if comfort control has only one stage of heat.
    * If equipped with second stage heat
    ** When using a BK enabled comfort control, cut BK jumper and bypass Y and YLo at the furnace. Connect BK from comfort control to BK of the furnace

Section 12. Electrical – High Voltage

12.1 High Voltage Power Supply
WARNING

LIVE ELECTRICAL COMPONENTS!
During installation, testing, servicing, and troubleshooting of this product, it may be necessary to work with live electrical components. Failure to follow all electrical safety precautions when exposed to live electrical components could result in death or serious injury. The high voltage power supply must agree with the equipment nameplate.
Power wiring must comply with national, state, and local codes.
Follow instructions on unit wiring diagram located on the inside of the control box cover and in the Service Facts document included with the unit.

American Standard 4A7A4018-060 Air Conditioner - Figure25

12.2 High Voltage Disconnect Switch
Install a separate disconnect switch at the outdoor unit.
For high voltage connections, flexible electrical conduit is recommended whenever vibration transmission may create a noise problem within the structure.

American Standard 4A7A4018-060 Air Conditioner - Figure26

12.3 High Voltage Ground
Ground the outdoor unit per national, state, and local code requirements.

American Standard 4A7A4018-060 Air Conditioner - Figure27

Section 13. Start Up

13.1 System Start Up
STEP 1 –
Ensure Sections 7 through 12 have been completed.
STEP 2 – Set System Thermostat to OFF.

American Standard 4A7A4018-060 Air Conditioner - Figure28

STEP 3 – Turn on disconnect(s) to apply power to the indoor and outdoor units.

American Standard 4A7A4018-060 Air Conditioner - Figure29

STEP 4 – Wait one (1) hour before starting the unit if compressor crankcase heater accessory is used and the Outdoor Ambient is below 70ºF.

American Standard 4A7A4018-060 Air Conditioner - Figure30

STEP 5 – Set system thermostat to ON.

American Standard 4A7A4018-060 Air Conditioner - Figure31

Section 14. System Charge Adjustment

14.1 Temperature Measurements (Systems can be rated with TXV, EEV or Piston. Ensure charging method is correct).
STEP 1 – Check the outdoor temperatures.
Sub cooling (in cooling mode) is the only recommended method of charging above 55º F ambient outdoor temperature.
Note: For Superheat (In Cooling Mode), refer to the Superheat Charging Table
For best results the indoor temperature should be kept between 70º F to 80º F.
Note: It is important to return in the spring or summer to accurately charge the system in the cooling mode when outdoor ambient temperature is above 55º F.

American Standard 4A7A4018-060 Air Conditioner - Figure32

14.2 Sub cooling Charging in Cooling (Above 55º F Outdoor Temp.)
STEP 1 – Use the refrigerant line total length and lift measurements from Section 5 and use line length adders as shown in Section 5.2 if required.
Total Line Length = __________ Ft.
Vertical Change (Lift) = __________ Ft.

American Standard 4A7A4018-060 Air Conditioner - Figure33

STEP 2 – Determine the final sub cooling value using total Line Length and Lift measured in STEP 1 and the charts below.

American Standard 4A7A4018-060 Air Conditioner - Figure34

Design Subcooling Value = __________º F
(from nameplate or Service Facts)
Sub cooling Correction = __________º F
Final Sub cooling Value = __________º F
STEP 3 – Stabilize the system by operating for a minimum of 20 minutes.
At startup, or whenever charge is removed or added, the system must be operated for a minimum of 20 minutes to stabilize before accurate measurements can be made.

American Standard 4A7A4018-060 Air Conditioner - Figure35STEP 4 – Measure the liquid line temperature and pressure at the outdoor unit’s service valve.
Measured Liquid Line Temp = __________ º F
Liquid Gage Pressure = __________ PSI
Final Sub cooling Value = __________ º F

American Standard 4A7A4018-060 Air Conditioner - Figure36

STEP 5 – Use the final sub cooling value, refrigerant temperature and pressure from STEP 4, to determine the proper liquid gage pressure using
Table 14.2.
Example: Assume a 12º F Final Sub cooling value and liquid temp of 90º F.

1. Locate 12º F Final Subcooling in Table 14.2.
2. Locate the Liquid Temperature (90º F) in the left column.
3. The Liquid Gage Pressure should be approximately 327 PSI. (This is the shown as the intersection of the Final Sub cooling column and the Liquid Temperature row.
American Standard 4A7A4018-060 Air Conditioner - Figure37

STEP 6 – Adjust refrigerant level to attain proper gage pressure.
Add refrigerant if the Liquid Gage Pressure is lower than the chart value.

  1. Connect gages to refrigerant bottle and unit as illustrated.
  2. Purge all hoses.
  3. Open bottle.
  4. Stop adding refrigerant when liquid line temperature and Liquid Gage Pressure matches the charging chart Final Subcooling value.
    Recover refrigerant if the Liquid Gage Pressure is higher than the chart value.

American Standard 4A7A4018-060 Air Conditioner - Figure38

STEP 7 – Stabilize the system.

  1. Wait 20 minutes for the system condition to stabilize between adjustments.
    Note: When the Liquid Line Temperature and Gage Pressure approximately match the chart, the system is properly charged.
  2. Remove gages.
  3. Replace service port caps to prevent leaks. Tighten finger tight plus an additional 1/6 turn.

American Standard 4A7A4018-060 Air Conditioner - Figure39

STEP 8 – Verify typical performance.
Refer to System Pressure Tables to verify typical performance.

American Standard 4A7A4018-060 Air Conditioner - Figure40

Fixed Orifice Superheat Charging Table

  Indoor Wet Bulb Temp (F)
Outdoor Dry Bulb Temp. (F)   50 51 52 53 54 55 56 57 58 59 60 61 62 63 64 65 66 67 68 69 70 71 72 73 74 75 76 77 78
55 7 9 10 11 12 14 15 17 18 20 21 23 24 26 27 29 30                        
60 5 7 8 9 10 12 13 15 16 18 19 21 22 24 25 27 28 30 31                    
65     4 6 8 10 11 13 14 16 17 18 19 21 22 24 25 27 28 27 31                
70         5 7 8 10 11 13 14 16 17 18 19 21 22 24 25 27 28 30 31            
75             5 6 7 9 10 12 14 16 18 19 21 22 24 26 28 29 31 32          
80                 4 6 7 9 10 11 12 14 16 18 19 21 23 25 26 28 29 31 33    
85                     4 6 7 9 10 13 14 16 18 20 21 23 24 26 28 29 30 31 32
90                         4 6 8 10 11 13 14 16 18 20 22 24 25 27 28 30 31
95                             4 6 8 10 13 14 16 18 20 22 23 25 26 28 29
100                                 6 8 10 12 13 16 18 20 21 23 25 27 29
105                                 4 6 7 9 11 13 15 18 20 22 24 26 28
110                                     4 7 9 11 13 16 18 21 23 26 28
 

115

                                         

6

 

9

 

12

 

14

 

16

 

19

 

21

 

24

 

26

Using a digital psychrometer, measure the return air wet-bulb temperature at the unit just before the coil. Also measure the outdoor dry-bulb tem-prelature. Use these temperatures to locate the target superheat on the charging table. Do not attempt to charge the system if these conditions fall outside of this charging table.
ADD refrigerant to DECREASE total superheat. REMOVE refrigerant to INCREASE total superheat. Always allow 10 to 15 minutes of operator after any refrigerant or air flow change prior to determining the final superheat.

STEP 9 – Record System Information for reference.
Record system pressures and temperatures after charging is complete.
Outdoor model number = _________________
Measured Outdoor Ambient = __________ º F
Measured Indoor Ambient = __________ º F
Measured Liquid Line Temp = __________ º F
Measured Suction Line Temp = __________ º F
Liquid Gage Pressure = __________ PSI
Suction Gage Pressure = __________ PSI

Section 15. Checkout Procedures and Troubleshooting

15.1 Operational And Checkout Procedures
Final phases of this installation are the unit Operational and Checkout Procedures. To obtain proper performance, all units must be operated and charge adjustments made.
Important: Perform a final unit inspection to be sure that factory tubing has not shifted during shipment. Adjust tubing if necessary so tubes do not rub against each other when the unit runs.
Also be sure that wiring connections are tight and properly secured.
CHECKOUT PROCEDURE
After installation has been completed, it is recommended that the entire system be checked against the following list:

  1. Leak check refrigerant lines. …………………………………. [ ]
  2. Properly insulate suction lines and fittings. ………………. [ ]
  3. Properly secure and isolate all refrigerant lines. ……….. [ ]
  4. Seal passages through masonry. If mortar is used, prevent mortar from coming into direct contact with copper tubing. ………………… [ ]
  5. Verify that all electrical connections are tight. …………… [ ]
  6. Observe outdoor fan during on cycle for clearance and smooth operation. ………………….. [ ]
  7. Be sure that indoor coil drain line drains freely. Pour water into drain pan. ……………………….. [ ]
  8. Be sure that supply registers and return grilles are open and unobstructed. …………………………… [ ]
  9. Be sure that a return air filter is installed. ………………… [ ]
  10. Be sure that the correct airflow setting is used. (Indoor blower motor) ……………………………. [ ]
  11. Operate complete system in each mode to ensure safe operation. ……………………………. [ ]

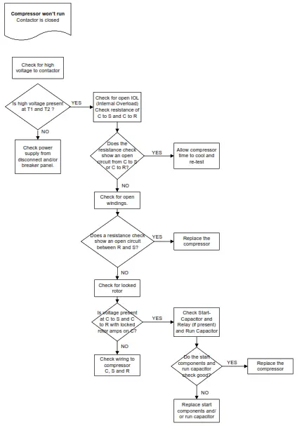
15.2 Troubleshooting

TROUBLESHOOTING

TROUBLESHOOTING

16.0 Refrigerant Circuits
4018, 4019, 4024, 4025, 4030, & 4036 Models

4042 & 4048 Models

About American Standard Heating and Air Conditioning American Standard has been creating comfortable and affordable living environments for more than a centerfire more information, please visit www.americanstandardair.com.
The AHRI Certified mark indicates company participation in the AHRI Certification program. For verification of individual certified products, go to ahridirectory.org.
The manufacturer has a policy of continuous data improvement and it reserves the right to change design and specifications without notice.
We are committed to using environmentally conscious print practices.

© 2022 American Standard Heating and Air Conditioning
11-AC11D1-9D-EN 16 Feb 2022
Supersedes 11-AC11D1-9C-EN (December 2021)

Leave a Comment