Contents
acer VG240Y Monitor

Product Information: ACER Monitor_VG240Y
The ACER Monitor_VG240Y is a computer monitor that is certified to meet RoHS Directive and Lead-Free produced definition. The product is designed with critical components to ensure the safety of users. The product has an exploded diagram, wiring connectivity diagram, mechanical instruction, assembly, and disassembly procedures.
Safety Notice
Any person attempting to service this chassis must familiarize with the chassis and be aware of the necessary safety precautions to be used when serving electronic equipment containing high voltage.
Important Safety Notice
The vendor assumes no liability express or implied, arising out of any unauthorized modification of design or replacing nonRoHS parts. Service providers assume all liability. Using Lead-Free solder to well mounted the parts is recommended.
Product Usage Instructions
Before using the ACER Monitor_VG240Y, it is important to ensure that all safety precautions have been taken. To use the product:
- Connect the monitor to your computer using a VGA or HDMI cable.
- Power on your computer and the monitor.
- Adjust the monitor settings to your preference using the buttons on the monitor.
Assembly Instructions
To assemble the ACER Monitor_VG240Y:
- Assembly the main board into shielding and use a screw to fix it.
- Assembly the main board on LCM.
- Insert 30 pin LVDS FFC to LCM, then use acetate cloth tape to tape FFC.
- Lock the shielding on the panel with a screw.
- Use Al tape to fix shielding.
- Insert 6 pin back light FFC to panel and main board, use yellow tape to fix.
- Insert 10 pin back light FFC and 30 pin LVDS FFC to the main board. Use yellow tape to fix.
- Tape AL tape to fix FFC.
- Assembly middle frame with LCM and fix screw.
- Lock middle frame screw.
- If with speaker model, assembly speaker on the middle frame, and assembly speaker cable on the main board.
- Red and white cable is on the left side, yellow and black is on the right side.
Disassembly Instructions
To disassemble the ACER Monitor_VG240Y:
- Pull the base & neck assembly out.
- Unscrew four screws.
- Separate hooks between MID_FRAME and R/C.
- Pull up the Rear Cover and pull out all connectors.
- Unscrew screws on the main shielding and disassemble AL tape.
- Separate SPK from MID_FRAME and LVDS & Backlight FFC from LCM.
- Unscrew two hex nuts and seven screws and remove the main board PCBA from the main shielding.
- Remove connector cable and separate the main board and power board, separate mylar and shielding.
- Unscrew eleven screws and separate MID FRAME and LCM.
- Separate lens from MID frame.
- Unscrew two screws and disassemble the keyboard from the rear cover and separate navi key & cable.
- Separate wall-mount BKT and display key from the rear cover.
- Unscrew the screw and separate base & neck assembly.
- Remove four silicon rubbers and unscrew seven screws to separate metal and plastic cover.
- Separate back cover from neck, unscrew two screws and separate front cover from hinge assy.
Important Safety Notice
Product Announcement:
This product is certificated to meet RoHS Directive and Lead-Free produced definition. Using approved critical components only is recommended when the situation to replace defective parts. Vender assumes no liability express or implied, arising out of any unauthorized modification of design or replacing non-RoHS parts. Service providers assume all liability.
Qualified Repairability:
Proper service and repair is important to the safe, reliable operation of all series products. The service providers recommended by vender should being aware of notices listed in this service manual in order to minimize the risk of personal injury when perform service procedures. Furthermore, the possible existed improper repairing method may damage equipment or products. It is recommended that service engineers should have repairing knowledge, experience, as well as appropriate product training per new model before performing the service procedures.
NOTICE:
- To avoid electrical shocks, the products should be connect to an authorized power cord, and turn off the master power switch each time before removing the AC power cord.
- To prevent the product away from water or exposed in extremely high humility environment.
- To ensure the continued reliability of this product, use only original manufacturer’s specified parts.
- To ensure following safety repairing behavior, put the replaced part on the components side of PWBA, not solder side.
- To ensure using a proper screwdriver, follow the torque and force listed in assembly and disassembly procedures to screw and unscrew screws.
- Using Lead-Free solder to well mounted the parts.
- The fusion point of Lead-Free solder requested in the degree of 220°C.
Exploded Diagram

Wiring connectivity diagram

Mechanical Instruction
Tools Required
List the type and size of the tools that would typically can be used to disassemble the product to a point where components and materials requiring selective treatment can be removed.
Tool Description:
- working table
- Screw-driver
- Knife
- glove
- cleaning cloth
- ESD protection
Assembly and Disassembly Procedures
Disassembly Procedure
- Step. 1 Pull the base & neck assembly out

- Step.2 Unscrew four screws

- Step.3 Separate hooks between MID_FRAME and R/C

- Step 4. Pull up the Rear Cover and pull out all connectors

- Step.5 Unscrew screws on main shielding and disassemble AL tape

- Step.6 separate SPK from MID_FRAME and LVDS & Backlight FFC from LCM

- Step.7 Unscrew two hex nuts and seven screws and remove main board PCBA from main shielding.

- Step.8 Remove connecter cable and separate main board and power board, separate mylar and shielding

- Step.9 Unscrew eleven screws and separate MID FRAME and LCM

- Step.10 Separate lens from MID frame

- Step.11 Unscrew two screws and disassemble key board from rear cover and separate navi key& cable

- Step.12 Separate wall-mount BKT and display key from rear cover

- Step.13 Unscrew the screw and separate base & neck assembly

- Step.14 Remove four silicon rubbers and unscrew seven screws to separate metal and plastic cover

- Step 15. Separate back cover from neck , unscrew two screws and separate front cover from hinge assy.

Assembly Procedure
- Step1. Assembly main board into shielding, use screw to fix. Assembly main board on LCM.

- Step2. Insert 30 pin LVDS FFC to LCM, then use acetate cloth tape to tape FFC.

- Step3. Lock the shielding on panel with screw. (in red circle)

- Step4. Use Al tape to fix shielding (tape in blue circle).

- Step5. Insert 6 pin back light FFC to panel and main board, use yellow tape to fix. (Tape in red circle).

- Step6. Insert 10 pin back light FFC and 30 pin LVDS FFC to main board. Use yellow tape to fix.

- Step7. Tape AL tape to fix FFC. (Tape in red circle).

- Step8. Assembly middle frame with LCM and fix screw (in red circle)

- Step9. Lock middle frame screw (in red circle)

- Step10. If with speaker model, assembly speaker on middle frame, and assembly speaker cable on main board. (red and white cable is on left side, yellow and black is on right side.)

- Step11. Tape speaker cable with acetate cloth tape (in blue circle).

- Step12. Insert key board FFC on main board

- Step13.Assembly rear cover, and push around the surrounding to assembly well.

- Step14. Lock the screw on rear cover (in red circle).

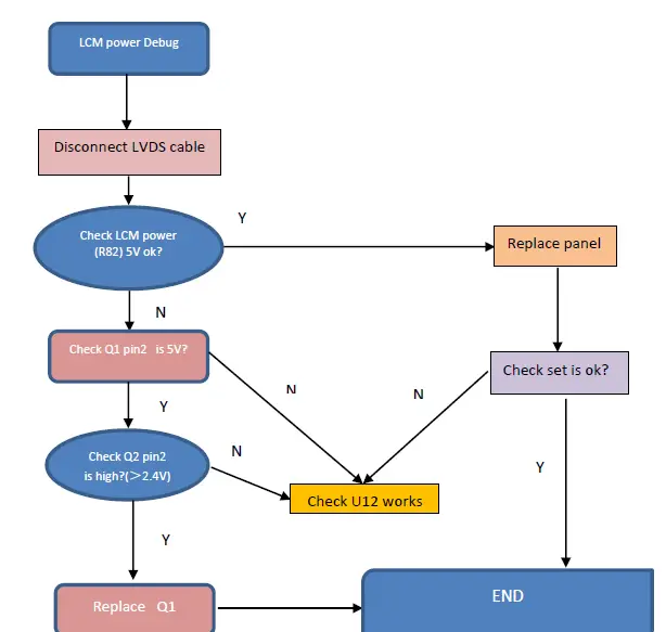
Troubleshooting
Test flow for abnormal machine:

key debug flow:

Panel debug flow (bmiix&bii):

LED backlight debug flow:

FRU (Field Replaceable Unit) List

